Quick BI支援儀表板問數功能,在儀表板預覽介面,讓使用者通過自然語言的互動,擷取資料結果,實現資料即問即答,人人都可上手分析資料,牽引資料消費新方式。本文為您介紹如何進行儀表板問數。
智能小Q相關功能目前僅在中國香港、馬來西亞網站開放。
使用限制
通過增強嵌入方案嵌入到第三方系統的儀表板不支援儀表板小Q問數功能。
配置入口
在儀表板編輯頁按照圖示步驟進入小Q問數配置介面。

單擊開啟問數。

在問數配置介面,您可以查看儀表板資料集的問數啟用及學習狀態,並根據業務需求對儀表板及其對應的資料集進行問數配置和許可權管理。
說明已開啟的資料集將被加入問數資源集區,使用者可通過自然語言對話的方式,擷取分析資料集中的資料。
未開啟的資料集將無法在問數中進行使用,即所有使用者都無法在問數中對該資料集進行提問。
請至少保證一個資料集處於開啟狀態。
資料集問數配置和許可權管理
單擊問數配置介面操作列的
表徵圖可跳轉至資料集,您可以在此進行問數配置及問數使用權限設定。
若儀表板使用的資料集未開啟問數,您可以單擊開啟問數並進行問數配置;已開啟問數的資料集可忽略此步驟。

開啟問數並完成問數配置後,在問數許可權裡單擊添加授權。

選擇使用者進行授權並設定到期日。

單擊完成。此時,您可以查看該問數資料集的已授權使用者並進行相應的管理。

儀表板問數許可權管理
單擊問數配置介面上的小Q問數許可權管理按鈕,並根據業務需求為使用者授予儀表板的問數許可權。

進入小Q問數許可權管理介面後,您可以根據圖示步驟選擇使用者並在按儀表板介面單擊添加授權。

選擇目標空間下的儀表板進行問數授權後單擊完成。

此時,您可以查看該使用者有許可權的儀表板問數資源,並進行相應的管理。

儀表板問數入口
在儀表板預覽介面,單擊
表徵圖預設進入智能小Q資料解讀介面。說明若該儀表板未開啟資料解讀,可直接進入小Q問數介面。

切換至小Q問數。

進入儀表板小Q問數介面。

問數頁面自適應
在儀表板問數頁面,支援通過手動拖拽方式改變寬度,問數頁面將隨之自適應調整。

當問數頁面的寬度小於一定範圍時,頁面顯示如下:

此時,您可以單擊對話介面左上方的
表徵圖展開歷史對話列表。
在歷史對話列表上查看並切換歷史對話(①)或建立對話(②)。
當問數頁面的寬度大於一定範圍且小於寬度閾值時,頁面顯示如下:

此時您可以單擊
(①)表徵圖建立對話,也可以單擊的
(②)表徵圖展開歷史對話列表。
當問數頁面的寬度超過寬度閾值時,問數頁面將覆蓋在報表上面,頁面顯示如下:
說明問數頁面最大寬度不超過90%。
預覽和選擇資料集
在儀表板問數介面,您可以看到儀表板使用的資料集,滑鼠移動到目標資料集後,您可以預覽資料集或直接基於該資料集進行提問。

單擊(①),您可以查看資料集的欄位詳情及資料預覽,並支援進行快捷提問或單擊右上方提問進入儀表板問數對話方塊。
欄位詳情

資料預覽

快捷提問

提問

單擊提問(②),進入儀表板問數對話介面,基於當前資料集進行資料問答。
選擇資料後,您可以單擊已選資料右側的
表徵圖預覽資料欄位,查看關鍵計量和分析維度欄位。
支援展開或收合資料欄位。

在資料問答過程中,支援預覽資料和資料集切換。
預覽資料
您可以單擊已選資料名稱的
表徵圖,進行資料預覽。
資料集切換
單擊資料集名稱(①),將滑鼠移動到目標資料集上,單擊提問(②)即可切換資料集。

提問和回答
小Q問數支援多種推理和資料解讀方式,本例以選擇預設的官方推理和資料解讀方式進行展示,其他方式的分析結果請參見下文推理和解讀方式。
您可以在對話方塊中輸入問題並發送。支援直接輸入問題提問、快捷提問和語音輸入。
直接輸入問題提問
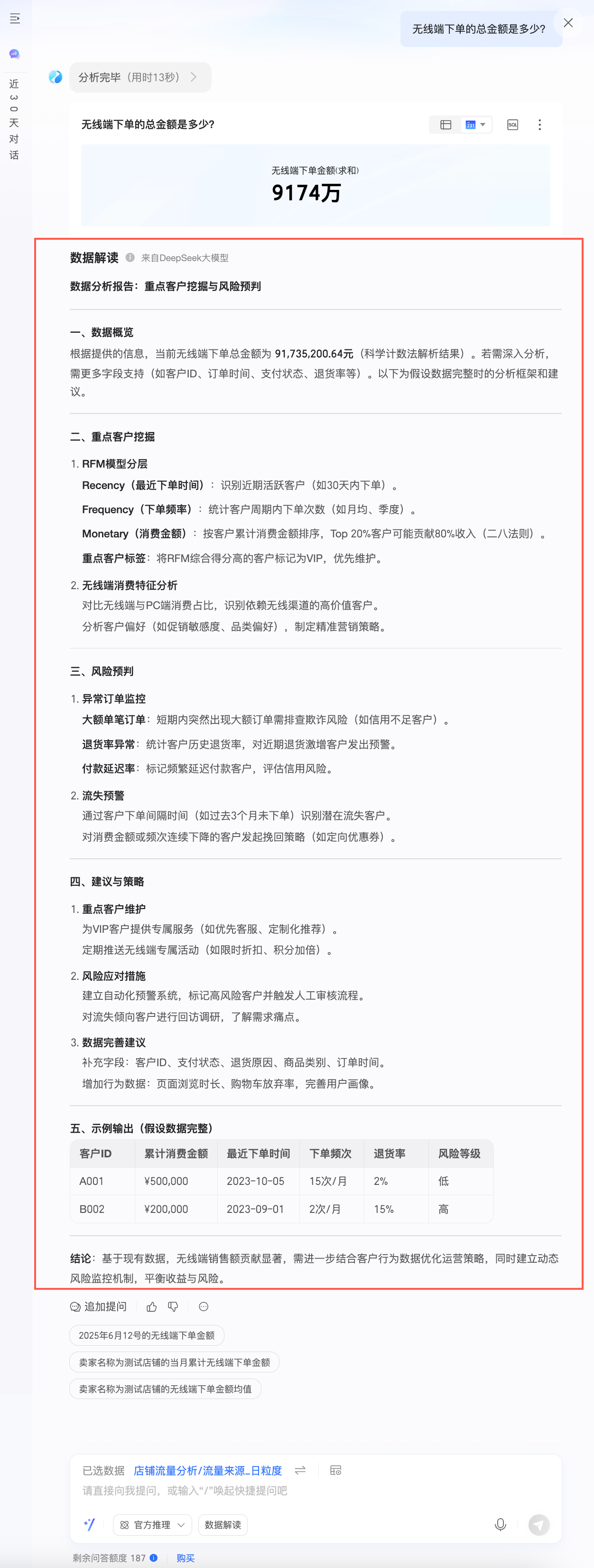
例如輸入“無線端下單的總金額是多少?”,發送後,系統將返回資料分析結果。

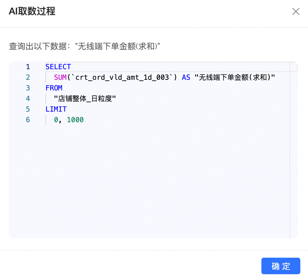
若您需要查看分析過程,您可以單擊分析完畢顯示分析過程。

當您輸入內容時,可能會匹配到推薦欄位和推薦提問,例如輸入“2024年”,會出現以下推薦欄位和推薦提問,您可以根據業務需求進行選擇。

收藏問題
說明最多支援收藏30條提問。
單擊問題左側的
表徵圖可收藏問題。
收藏後,可在快捷提問中使用。

未選中資料時,可直接點擊收藏的問題進行提問。

再次點擊
表徵圖可移除最愛。
複製問題
單擊問題左側的
表徵圖可複製問題。
快捷提問
您可以單擊提問框左下角的
表徵圖進入快捷提問介面後單擊推薦、收藏、智能洞察或最近提問的問題進行提問。
推薦問題的配置請參見快捷提問,單擊換一換可換一批推薦問題。

智能洞察支援異常點洞察和波動歸因。

單擊“幫我檢測報表中的異常情況”,將返回資料中的異常點。

您可以單擊查看具體的異常點詳情。

波動歸因的相關操作請參見在快捷提問中使用波動歸因。

收藏的提問支援勾選自動切換資料集。預設勾選,勾選後點擊收藏問題時切換到綁定資料集並提問;不勾選時,在當前資料集提問。

語音輸入
說明開啟語音問答開關配置後,您可以通過語音輸入的方式提問。
單擊語音輸入表徵圖,進入語音對話介面。

在語音對話介面,進行提問。

系統會識別您的語音,並轉成文字。

您可以單擊左側
表徵圖取消輸入,或單擊右側
表徵圖切換到打字輸入。單擊發送或者斷行符號,系統將根據語音轉文本的內容查詢後返回資料分析結果。

在查看資料的同時,支援以下功能。

圖表切換(①)

查看AI取數過程(②)

全屏查看(③)

重新命名(④)

分享(⑤)
您可複製連結進行分享。

匯出(⑥)
支援以Excel的檔案格式匯出到本地,支援自訂匯出名稱。
說明僅PC端支援匯出,移動端不支援匯出。
資料解讀(⑦)
當您在問數時未選擇資料解讀模型時,您可以在此處進行資料解讀。若您在問數時已選擇了資料解讀模型,支援二次解讀。

您可以參考樣本中的解讀思路,自訂輸入您的解讀思路並選擇模型,單擊產生解讀,系統會自動幫您進行資料解讀。

支援在結果返回過程中停止解讀。

支援對解讀結果進行採納或修改。採納後,將形成如下資料解讀報告。

追加提問(⑧)
您可以通過追加提問功能對上一個問題的結果繼續提問,從而以更加精準的角度瞭解資料。

點贊點踩(⑨)
單擊
進行點贊,單擊
進行點踩,點踩時支援填寫反饋建議。複製Trace_ID(⑩)

推理和解讀方式
方式說明
推理方式和解讀方式預設為官方推理模型,支援選擇內建大模型和自訂大模型。您可以根據業務需求,選擇合適的推理方式和解讀方式對您的資料進行分析。

具體推理和資料解讀方式返回的分析結果可參見樣本。
歷史對話列表
入口
當問數頁面的寬度小於一定範圍時,您可以單擊對話介面左上方的
表徵圖展開歷史對話列表。
當問數頁面的寬度大於一定範圍且小於寬度閾值時,您可以單擊的
表徵圖展開歷史對話列表
建立對話
在歷史對話列表上方,您可以單擊小Q問數進入新的儀表板問數介面。

重新命名
單擊目標對話右側的
表徵圖,並選擇重新命名。
您也可以雙擊目標對話的名稱,進行重新命名。

刪除
單擊目標對話右側的
表徵圖,並選擇刪除。
在彈出的二次確認框中單擊確定。
