ドキュメントセンター
すべてのプロダクト
Search
ドキュメントセンター
OpenSearch
OpenSearch Industry Algorithm Edition
はじめに
all-products-head
このプロダクト
このプロダクト
すべてのプロダクト
OpenSearch:はじめに
ドキュメントセンター
OpenSearch:はじめに
最終更新日:Apr 09, 2025
基本フローチャート
詳細については、「
アプリケーションをビルドする
」をご参照ください。
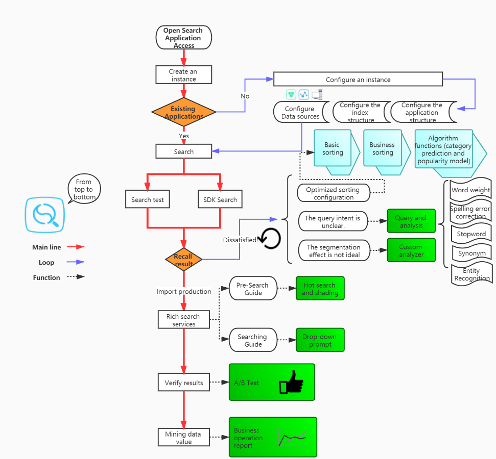
高度なフローチャート
詳細については、「
E コマース
」をご参照ください。
ありがとうございます。フィードバックを受け取りました。