MiniApp Container UI Customization
1 Background & Goal
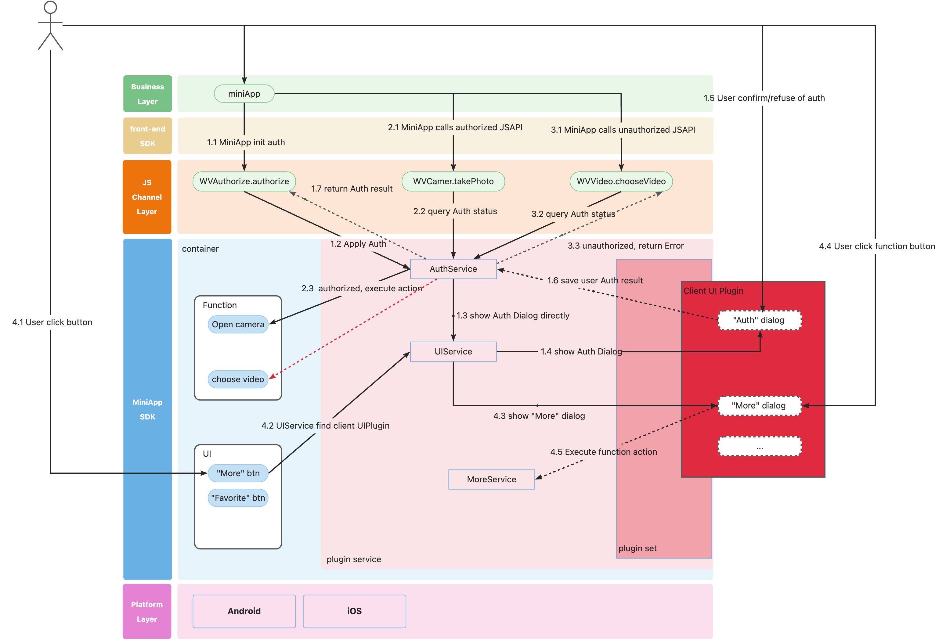
MiniApp container has implemented the default UI such as: user device authorization view, but some clients expects to customize part/all of the default UI.



Support clients to customize part/all of the default UI. The UI can be customized by the following solutions.
2 Overall Architecture & Sequence


3 How to develop
3.1 Native scenario
3.1.1 Import related package
// in build.gradle
implementation "com.aliyun.emas.suite.foundation:mini-app-adapter:1.8.14"
implementation "com.aliyun.emas.suite.foundation:windvane-mini-app:1.8.14"
implementation "com.aliyun.emas.suite.foundation:mini-app-plugin-base:1.8.14"
// in podfile
pod 'EMASMiniAppAdapter', '1.1.4'
pod 'EMASWindVaneMiniApp', '1.2.5'
//if use bluetooth feature please pod WindVaneBluetooth
pod 'WindVaneBluetooth', '1.0.2'
3.1.2 UI interface in SDK
3.1.2.1 In Android
public interface UIExtension {
// Used to create 'More' dialog, refer to ‘figure 1’ in the remarks for example style
public default Fragment createMoreDialogFragment(UIComponentParam uiComponentParam) {
return NoExistFragment.newInstance();
}
// Used to create 'Favorite' dialog, refer to ‘figure 2’ in the remarks for example style
public default Fragment createFavoriteDialogFragment(UIComponentParam uiComponentParam) {
return NoExistFragment.newInstance();
}
// Used to create 'Auth' dialog, refer to ‘figure 3’ in the remarks for example style
public default Fragment createUserDeviceInfoAuthDialogFragment(UIComponentParam uiComponentParam) {
return NoExistFragment.newInstance();
}
// Used to create 'Error' sub page, refer to ‘figure 5’ in the remarks for example style
public default Fragment createErrorPageFragment(UIComponentParam uiComponentParam) {
return NoExistFragment.newInstance();
}
// Used to create 'Slash' sub page, refer to ‘figure 6’ in the remarks for example style
public default Fragment createSplashPageFragment(UIComponentParam uiComponentParam) {
return NoExistFragment.newInstance();
}
// Used to create 'About US' dialog, refer to ‘figure 8’ in the remarks for example style
public default Fragment createAboutUsDialogFragment(UIComponentParam uiComponentParam) {
return NoExistFragment.newInstance();
}
// Used to create 'User Info Auth' sub page, refer to ‘figure 7’ in the remarks for example style
public default Fragment createUserInfoAuthPageFragment(UIComponentParam uiComponentParam) {
return NoExistFragment.newInstance();
}
}public class UIComponentParam {
private UIResultCallBack uiResultCallBack;
private Context context;
private HashMap<String, Object> params;
/**
* uiResultCallBack:The data returned
* data:Data sent out
* **/
public UIComponentParam(UIResultCallBack uiResultCallBack, HashMap<String, Object> data, Context context) {
this.uiResultCallBack = uiResultCallBack;
this.data = data;
this.context = context;
}
public UIResultCallBack getUiResultCallBack() {
return uiResultCallBack;
}
public HashMap<String, Object> getParams() {
return params;
}
public Context getContext() {
return context;
}
}public interface UIResultCallBack{
void onComplete(String data);
}
public class UIResultDataUtil {
private static JSONObject buildResultData(Object data, String msg, String code) {
JSONObject returnData = new JSONObject();
try {
returnData.put("data", data != null ? data : EMPTY_DATA);
returnData.put("msg", msg != null ? msg : EMPTY_DATA);
returnData.put("code", code);
} catch (JSONException e) {
throw new IllegalArgumentException("JSON build failed", e);
}
return returnData;
}
public static String getResultData(JSONObject jsonObject, String msg, String code) {
return buildResultData(jsonObject, msg, code).toString();
}
public static String getResultData(String data, String msg, String code) {
return buildResultData(data, msg, code).toString();
}
public static String getResultData(String msg, String code) {
return buildResultData(null, msg, code).toString();
}
public static String getResultData(String code) {
return buildResultData(null, null, code).toString();
}
}
public class UIResultCodeConstants {
public static final String CANCEL = "CANCEL";
public static final String CONFIRM = "CONFIRM";
public static final String ERROR = "ERROR";
public static final String RESTART_MINIAPP = "RESTART_MINIAPP";
public static final String EXIT_MINIAPP = "EXIT_MINIAPP";
public static final String OPEN_ABOUT="OPEN_ABOUT";
public static final String OPEN_SETTING="OPEN_SETTING";
}How to use constants in Auth data format
CANCEL: When the user clicks the cancel button on the page, set the
codeto this constant. The SDK will close the pop-up window.CONFIRM: When the user clicks the confirm button on the page, set the
codeto this constant and return relevant information indata. The SDK will close the pop-up window.ERROR: When component processing fails, set the
codeto this constant and provide an error message inmsg. The SDK will close the pop-up window and pass the error message to JavaScript for return to the miniapp.RESTART_MINIAPP: When the user clicks the refresh/restart button on the miniapp page, set the
codeto this constant. The SDK will re-open and reload the miniapp.EXIT_MINIAPP: When the user clicks the exit button on the miniapp page, set the
codeto this constant. The SDK will close the current miniapp.
How to use the onComplete and code UIResultCodeConstants:
a. In ErrorPageFragment:
When the user clicks the exit button on the miniapp page, set the code to EXIT_MINIAPP.
uiComponentParam.getUiResultCallBack().onComplete(UIResultDataUtil.getResultData(UIResultCodeConstants.EXIT_MINIAPP));When the user clicks the refresh/restart button on the miniapp page, set the code to RESTART_MINIAPP.
uiComponentParam.getUiResultCallBack().onComplete(UIResultDataUtil.getResultData(UIResultCodeConstants.RESTART_MINIAPP));b. In UserDeviceInfoAuthDialogFragment:
the uiComponentParam.params is as follows:
authorize: The parameter is passed in when the miniapp calls wv.authorize.When the wv.authorize method parameter contains both "scope" and "scopes", "scopes" is used first. Otherwise, the "scope" parameter is used. And the SDK will query the miniapp's previously granted authorization status and set the authorization status for the requested scope(s).
appId: miniapp id
userId: userId
miniAppInfo: miniapp meta information.
/*This corresponds to the structure obtained by key ’authorize‘ in param in UIComponentParam
{
"authorize": {"location": true/false, "camera": true/false},
"appId": appId,
"userId": userInfo.userId,
"miniAppInfo": miniAppInfo
}
This corresponds to the structure obtained according to the key 'miniAppInfo' in param in UIComponentParam.
miniAppInfo:
{
"miniAppId": appId,
"miniAppName": appName,
"miniAppIcon": iconUrl,
"miniAppVersion": version,
"miniAppSlogan": slogan,
"miniAppDescription": description
}
*/
HashMap<String, Object> params = uiComponentParam.getParam();
String authorizeData = (String) params.get("authorize");
String appId = (String) params.get(MiniAppInfoConstants.MINI_APP_ID);
String userId = (String) params.get(MiniAppInfoConstants.USER_ID);
String miniAppInfo = (String) params.get("miniAppInfo");
if (miniAppInfo != null) {
try {
JSONObject jsonObject = new JSONObject(miniAppInfo);
String miniAppIcon = jsonObject.optString("miniAppIcon");
String miniAppName = jsonObject.optString("miniAppName");
} catch (JSONException e) {
throw new RuntimeException(e);
}
}If the user cancel the authorization,the data in the onComplete should be set as follows:
uiComponentParam.getUiResultCallBack().onComplete(UIResultDataUtil.getResultData( UIResultCodeConstants.CANCEL));If the user reject the authorization,the data in the onComplete should be set as follows:
uiComponentParam.getUiResultCallBack().onComplete(UIResultDataUtil.getResultData( "User refuses authorization request", UIResultCodeConstants.ERROR));If the user agree the authorization, the authorization result will be returned to the wv.authorize callback (marking the input scopes true/false). the data in the onComplete should be set as follows:
/*
finalJsObj:The information format is as follows JsonObject:
{"location": true,"camera": false}
*Example:JSONObject finalJsObj=new JSONObject
*finalJsObj.put("file","true/false")
*/
uiComponentParam.getUiResultCallBack().onComplete(UIResultDataUtil.getResultData(finalJsObj, "", UIResultCodeConstants.CONFIRM));c. In UserMoreDialogFragment
The uiComponentParam.params is as follows:
miniAppInfo: miniapp meta information.
appId: miniapp id
userId: userId
miniAppUrl: mini app current page URL
/*This corresponds to the structure obtained by param in UIComponentParam
{
"miniAppUrl":"current page url"
"appId": appId,
"userId": userInfo.userId,
"miniAppInfo": miniAppInfo
}
This corresponds to the structure obtained according to the key 'miniAppInfo'
in param in UIComponentParam.
miniAppInfo:
{
"miniAppId": appId,
"miniAppName": appName,
"miniAppIcon": iconUrl,
"miniAppVersion": version,
"miniAppSlogan": slogan,
"miniAppDescription": description
}
*/
HashMap<String, Object> params = uiComponentParam.getParam();
String authorizeData = (String) params.get("miniAppUrl");
String appId = (String) params.get(MiniAppInfoConstants.MINI_APP_ID);
String userId = (String) params.get(MiniAppInfoConstants.USER_ID);
String miniAppInfo = (String) params.get("miniAppInfo");
if (miniAppInfo != null) {
try {
JSONObject jsonObject = new JSONObject(miniAppInfo);
String miniAppIcon = jsonObject.optString("miniAppIcon");
String miniAppName = jsonObject.optString("miniAppName");
} catch (JSONException e) {
throw new RuntimeException(e);
}
}The "add/remove" Favorite button: If “Mini App Favorite” function is needed, please implement the "IMiniAppFavoriteService" interface.
Sample code is as follows
public class MiniAppFavoriteServiceImpl implements IMiniAppFavoriteService {
public static List<MiniAppInfo> mFavorites = new ArrayList<>();
static {
getFav();
}
@Override
public void addToFavorites(String subAppCode, ServiceCallback callback) {
if (!isFavorite(subAppCode)) {
if (mFavorites.size() >= 7) {
if (callback != null) {
Result result = new Result();
result.success = false;
result.msg = "Collect up to 7 mini programs";
callback.onFinish(result);
return;
}
}
List<MiniAppInfo> miniApps = MiniAppInfoManager.getInstance().getCache();
if (miniApps == null || miniApps.isEmpty()) {
if (FlavorUtil.isVSCodeIDE()) {
Result result = new Result();
result.success = false;
callback.onFinish(result);
return;
}
if (callback != null) {
Result result = new Result();
result.success = false;
result.msg = "Collecting mini program failed";
callback.onFinish(result);
return;
}
}
for (MiniAppInfo data : miniApps) {
if (TextUtils.equals(subAppCode, data.getAppId())) {
mFavorites.add(data);
saveFav();
break;
}
}
}
if (callback != null) {
callback.onFinish(new Result());
}
}
@Override
public void removeFromFavorites(String subAppCode, ServiceCallback callback) {
if (isFavorite(subAppCode)) {
for (int i = 0; i != mFavorites.size(); ++i) {
if (TextUtils.equals(subAppCode, mFavorites.get(i).getAppId())) {
mFavorites.remove(i);
saveFav();
break;
}
}
}
if (callback != null) {
callback.onFinish(new Result());
}
}
@Override
public boolean isFavorite(String subAppCode) {
for (MiniAppInfo data : mFavorites) {
if (TextUtils.equals(subAppCode, data.getAppId())) {
return true;
}
}
return false;
}
private void saveFav() {
JSONArray jsonArray = new JSONArray();
for (MiniAppInfo data : mFavorites) {
JSONObject jsonObject = new JSONObject();
try {
jsonObject.put("appId", data.getAppId());
jsonObject.put("name", data.getAppName());
jsonObject.put("icon", data.getAppIcon());
jsonArray.put(jsonObject);
} catch (JSONException e) {
}
}
Context context = MainModuleService.context;
if (context != null) {
SharedPreferences sp = context.getSharedPreferences("mini_app", 0);
SharedPreferences.Editor editor = sp.edit();
editor.putString("mini_app_fav", jsonArray.toString());
editor.commit();
}
}
private static void getFav() {
Context context = MainModuleService.context;
if (context != null) {
String fav = sp.getString("mini_app_fav", null);
if (!TextUtils.isEmpty(fav)) {
try {
JSONArray jsonArray = new JSONArray(fav);
for (int i = 0; i != jsonArray.length(); ++i) {
JSONObject json = jsonArray.getJSONObject(i);
MiniAppInfo miniAppData = new MiniAppInfo();
miniAppData.setAppId(json.getString("appId"));
miniAppData.setAppName(json.getString("name"));
miniAppData.setAppIcon(json.getString("icon"));
mFavorites.add(miniAppData);
}
} catch (JSONException e) {
e.printStackTrace();
}
}
}
}The "setting" button in the UserMoreDialog is used to manage "User Device Info Scope", in which user can "approve/revoke" the scope.
The scope managing page (UserInfoAuthPageFragment) will be opened when user click the "setting" button.
Noted: If you want to use custom scope, you need customize the page, you can refer to 3.1.3.1.6 (AuthorizeSettingsFragment)
UserInfoAuthPageFragment:
The start params for opening UserInfoAuthPageFragment page is as follows:
uiComponentParam.params
miniAppInfo:miniapp meta information.
appId: miniapp id
userId: userId
The "copy" button is used to copy the url of current page:
The "share" button: If “share” function is needed, please implement the "IMiniAppMoreService" interface. Sample code is as follows
public class MyShare implements IMiniAppMoreService {
/**
* @param miniAppInfo
* miniAppInfoMap.put("miniAppId","miniAppId");
* miniAppInfoMap.put("miniAppName", "miniAppName");
* miniAppInfoMap.put("miniAppIcon", "miniAppIcon");
* miniAppInfoMap.put("miniAppSlogan", "miniAppSlogan");
* miniAppInfoMap.put("miniAppDescription", "miniAppDescription");
* miniAppInfoMap.put("miniAppVersion", "miniAppVersion");
*/
@Override
public String share(HashMap<String, String> miniAppInfo) {
return "emassuperapp://miniapp/startapp?appId=mini app ID";
}
}
// register the "share" function
ServiceManager.getInstance().registerService(IMiniAppMoreService.class.getName(), MyShare.class);The "refresh" button is used to restart the miniapp
If you want to open the "about us" and "scope setting" pages in the custom more page,the sample code is as follows
holder.itemView.setOnClickListener(new View.OnClickListener() {
@Override
public void onClick(View view) {
int id= v.getId();
if(id==about_us){
if (uiResultCallBack != null) {
uiComponentParam.getUiResultCallBack().onComplete(UIResultDataUtil.getResultData(UIResultCodeConstants.OPEN_ABOUT));
}
}else if(id==auth_setting){
if (uiResultCallBack != null) {
uiComponentParam.getUiResultCallBack().onComplete(UIResultDataUtil.getResultData(UIResultCodeConstants.OPEN_SETTING));
}
}
}
d. In user AboutUsDialogfragment
The sample code refer to 3.1.3.1.8
the uiComponentParam.params is as follows:
miniAppInfo:miniapp meta information.
e. In user FavoriteDialogFragment
The sample code refer to 3.1.3.1.7
the uiComponentParam.params is as follows:
miniAppInfo:miniapp meta information.
appId: miniapp id
userId: userId
3.1.2.2 In iOS
@protocol EMASIUIExtension <NSObject>
@optional
// Used to create 'More' dialog, refer to ‘figure 1’ in the remarks for example style
- (nullable UIViewController *)createMoreDialogViewController:(EMASUIComponentParam *)uiComponentParam;
// Used to create 'Favorite' dialog, refer to ‘figure 2’ in the remarks for example style
- (nullable UIViewController *)createFavoriteDialogViewController:(EMASUIComponentParam *)uiComponentParam;
// Used to create 'Auth' dialog, refer to ‘figure 3’ in the remarks for example style
- (nullable UIViewController *)createUserDeviceInfoAuthDialogViewController:(EMASUIComponentParam *)uiComponentParam;
// Used to create 'Error' sub page, refer to ‘figure 5’ in the remarks for example style
- (nullable UIViewController *)createErrorPageViewController:(EMASUIComponentParam *)uiComponentParam;
// Used to create 'Slash' sub page, refer to ‘figure 6’ in the remarks for example style
- (nullable UIViewController *)createSplashPageViewController:(EMASUIComponentParam *)uiComponentParam;
// Used to create 'About US' dialog, refer to ‘figure 8’ in the remarks for example style
- (nullable UIViewController *)createAboutUsDialogViewController:(EMASUIComponentParam *)uiComponentParam;
- (nullable UIViewController *)createSettingsDialogViewController:(EMASUIComponentParam *)uiComponentParam;
@end@interface EMASUIComponentParam : NSObject
@property (nonatomic, strong) NSDictionary * params;
@property (nonatomic, copy) void(^completionBlock)(NSDictionary *resultDict);
@end
FOUNDATION_EXPORT NSString * _Nonnull const EMAS_CANCEL;
FOUNDATION_EXPORT NSString * _Nonnull const EMAS_CONFIRM;
FOUNDATION_EXPORT NSString * _Nonnull const EMAS_RESTART_MINIAPP;
FOUNDATION_EXPORT NSString * _Nonnull const EMAS_EXIT_MINIAPP;
FOUNDATION_EXPORT NSString * _Nonnull const EMAS_ERROR;
FOUNDATION_EXPORT NSString * _Nonnull const EMAS_OPEN_ABOUT;
FOUNDATION_EXPORT NSString * _Nonnull const EMAS_OPEN_SETTING;
How to use constants in Auth data format
EMAS_CANCEL: When the user clicks the cancel button on the page, set the
codeto this constant. The SDK will close the pop-up window.EMAS_CONFIRM: When the user clicks the confirm button on the page, set the
codeto this constant and return relevant information indata. The SDK will close the pop-up window.EMAS_ERROR: When component processing fails, set the
codeto this constant and provide an error message inmsg. The SDK will close the pop-up window and pass the error message to JavaScript for return to the miniapp.EMAS_RESTART_MINIAPP: When the user clicks the refresh/restart button on the miniapp page, set the
codeto this constant. The SDK will re-open and reload the miniapp.EMAS_EXIT_MINIAPP: When the user clicks the exit button on the miniapp page, set the
codeto this constant. The SDK will close the current miniapp.
How to use the completionBlock and code Constant:
a. In ErrorPageViewController:
When the user clicks the exit button on the miniapp page, set the code to EMAS_EXIT_MINIAPP.
uiComponentParam.completionBlock(["code": EMAS_EXIT_MINIAPP])When the user clicks the refresh/restart button on the miniapp page, set the code to EMAS_RESTART_MINIAPP.
uiComponentParam.completionBlock(["code": EMAS_RESTART_MINIAPP])b. In UserDeviceInfoAuthDialogViewController:
the uiComponentParam.params is as follows:
authorize: The parameter is passed in when the miniapp calls wv.authorize.When the wv.authorize method parameter contains both "scope" and "scopes", "scopes" is used first. Otherwise, the "scope" parameter is used. And the SDK will query the miniapp's previously granted authorization status and set the authorization status for the requested scope(s).
appId: miniapp id
userId: userId
miniAppInfo: miniapp meta information
/*
[
"authorize": ["location": true/false, "camera": true/false],
"appId": appId,
"userId": userInfo.userId,
"miniAppInfo": miniAppInfo
]
miniAppInfo:
[
"miniAppId": appId,
"miniAppName": appName,
"miniAppIcon": iconUrl,
"miniAppVersion": version,
"miniAppSlogan": slogan,
"miniAppDescription": description
]
*/If the user cancel the authorization,the data in the completionBlock should be set as follows:
uiComponentParam.completionBlock(["code": EMAS_CANCEL])If the user reject the authorization,the data in the completionBlock should be set as follows:
uiComponentParam.completionBlock(["code": EMAS_CANCEL, "msg":"User cancels authorization"])If the user agree the authorization, the authorization result will be returned to the wv.authorize callback (marking the input scopes true/false). the data in the completionBlock should be set as follows:
/*
authDic:The information format is as follows:
["location": true,"camera": false]
*/
uiComponentParam.completionBlock(["code": EMAS_CONFIRM, "msg":"", "data":authDic])c. In UserMoreDialogFragment
the uiComponentParam.params is as follows:
miniAppId: miniapp id
userId: userId
miniAppUrl: mini app current page URL
miniAppName: appName
miniAppIcon: iconUrl
miniAppSlogan: slogan
miniAppDescription: description
miniAppVersion: version
/*
This corresponds to the structure obtained in param in UIComponentParam.
{
"miniAppId": appId,
"miniAppName": appName,
"miniAppIcon": iconUrl,
"miniAppVersion": version,
"miniAppSlogan": slogan,
"miniAppDescription": description,
"miniAppUrl": "current page url",
"userId": userId
}
*/The "add/remove" Favorite button: If “Mini App Favorite” function is needed, please implement the "EMASMiniAppFavoriteService".
if the user collection function in more
#import "EMASMiniAppFavoriteServiceImpl.h"
@implementation EMASMiniAppFavoriteServiceImpl
/**
* add to favorites
* @param subAppCode miniapp id
* @return int 0, add success | not 0, error code
*/
- (void)addToFavorites:(NSString*)subAppCode completion:(nonnull EMASFavoriteCompletionBlock)completionBlock{
[[NSUserDefaults standardUserDefaults] setObject:@(YES) forKey:subAppCode];
[[NSUserDefaults standardUserDefaults] synchronize];
if (completionBlock) {
completionBlock(@{});
}
}
/**
* remove from favorites
* @param subAppCode miniapp id
* @return int 0, add success | not 0, error code
*/
- (void)removeFromFavorites:(NSString*)subAppCode completion:(nonnull EMASFavoriteCompletionBlock)completionBlock{
[[NSUserDefaults standardUserDefaults] removeObjectForKey:subAppCode];
[[NSUserDefaults standardUserDefaults] synchronize];
if (completionBlock) {
completionBlock(@{});
}
}
/**
* is favorite
* @param subAppCode miniapp id
* @return int 0, add success | not 0, error code
*/
- (BOOL)isFavorite:(NSString*)subAppCode {
BOOL isFavorite = [[NSUserDefaults standardUserDefaults] objectForKey:subAppCode];
return isFavorite;
}
@end
The "setting" button in the UserMoreDialog is used to manage "User Device Info Scope", in which user can "approve/revoke" the scope.
The scope managing page (SettingViewController) will be opened when user click the "setting" button.
Noted: If you want to use custom scope, you need customize the page, you can refer to 3.1.3.2.6 (CPSettingPage)
The start params for opening SettingViewController page is as follows:
the uiComponentParam.params is as follows:
miniAppId: miniapp id
userId: userId
miniAppUrl: mini app current page URL
miniAppName: appName
miniAppIcon: iconUrl
miniAppSlogan: slogan
miniAppDescription: description
miniAppVersion: version
The "copy" button is used to copy the url of current page:
The "share" button: If “share” function is needed, please implement the "EMASMiniAppMoreService" protocol. Sample code is as follows
import Foundation
@objc(EMASMiniAppMoreServiceImpl)
class EMASMiniAppMoreServiceImpl: NSObject, EMASMiniAppMoreService {
/*
*@param miniAppInfo
{
"miniAppId": appId,
"miniAppName": appName,
"miniAppIcon": iconUrl,
"miniAppVersion": version,
"miniAppSlogan": slogan,
"miniAppDescription": description,
"userId": userId
}
*/
@objc func share(_ miniAppInfo: [AnyHashable : Any]!) -> String! {
let appid: String = miniAppInfo["miniAppId"] as? String ?? ""
return String(format: "%@%@", "superapp://miniapp/startapp?appId=", appid)
}
}The "refresh" button is used to restart the miniapp.
Please implement the "EMASMiniAppMoreService" protocol if the current MiniApp in another window
import Foundation
import EMASMiniApp
import EMASServiceManager
@objc(EMASMiniAppMoreServiceImpl)
class EMASMiniAppMoreServiceImpl: NSObject, EMASMiniAppMoreService {
@objc func restartMiniApp(_ miniAppId: String!, openConfiguration: EMASMiniAppOpenConfiguration!) {
DispatchQueue.main.asyncAfter(deadline: .now() + 1.0) {
if let miniAppService = EMASServiceManager.sharedInstance().service(forProtocol: "EMASMiniAppService") as? EMASMiniAppService {
//TODO:switch window visible,and call openMiniApp method, such as:
let appDelegate = UIApplication.shared.delegate as? AppDelegate
appDelegate?.window?.isHidden = true;
appDelegate?.windvaneWindow?.isHidden = false
appDelegate?.windvaneWindow?.makeKeyAndVisible()
miniAppService.openMiniApp(miniAppId, openConfiguration: openConfiguration) { code, resultDic in
}
}
}
}
}
If you want to open the "about us" and "scope setting" pages in the custom more page,the sample code is as follows
- (void)collectionView:(UICollectionView *)collectionView didSelectItemAtIndexPath:(NSIndexPath *)indexPath {
NSString *appId = self.miniAppInfo[@"miniAppId"] ?: @"";
NSString * code = @"";
switch (item.key) {
//收藏
case MenuItemKeyAddToFav:
{
code = EMAS_CANCEL;
id<EMASMiniAppFavoriteService> favService = [[EMASServiceManager sharedInstance] serviceForProtocol:@"EMASMiniAppFavoriteService"];
if (favService){
BOOL isFavorite = [favService isFavorite:appId];
__weak typeof(self) weakSelf = self;
if (!isFavorite) {
[favService addToFavorites:appId completion:^(NSDictionary * _Nonnull result) {
[CPCommonTool showToast:kLocalStringWithValue(@"miniapp_more_favorite_success", @"Added to favorites")];//miniapp_more_favorite_success
}];
}else{
if(favService){
[favService removeFromFavorites:appId completion:^(NSDictionary * _Nonnull result) {
[CPCommonTool showToast:kLocalStringWithValue(@"miniapp_more_remove_favorite_success", @"Removed from my favorites")];
}];
}
}
};
if (self.completionBlock && code && code .length != 0) {
self.completionBlock(@{@"code":code});
}
}
break;
//设置
case MenuItemKeySettings:
{
//跳转设置页面
code = EMAS_OPEN_SETTING;
if (self.completionBlock && code && code .length != 0) {
self.completionBlock(@{@"code":code});
}
}
break;
//复制链接
case MenuItemKeyCopyLink:
{
NSString *urlStr = self.miniAppInfo[@"miniAppUrl"];
if (urlStr && ![urlStr isEqualToString:@""]) {
UIPasteboard * pasteboard = [UIPasteboard generalPasteboard];
pasteboard.string = urlStr;
[CPCommonTool showToast:kLocalStringWithValue(@"miniapp_more_copy_success", @"Copied")];
}
}
break;
//分享
case MenuItemKeyShare:
{
__weak typeof(self) weakself = self;
UIViewController* vc = self.presentingViewController;
NSString* url = self.miniAppInfo[@"miniAppUrl"];
[self dismissViewControllerWithCompletion:^{
__strong typeof(weakself) strongSelf = weakself;
strongSelf.completionBlock(@{@"code":EMAS_CANCEL});
dispatch_after(dispatch_time(DISPATCH_TIME_NOW, (int64_t)(0.1 * NSEC_PER_SEC)), dispatch_get_main_queue(), ^{
[strongSelf showShareWithString:url showIn:vc];
});
}];
}
break;
//关于我们
case MenuItemKeyAboutUs:
{
code = EMAS_OPEN_ABOUT;
if (self.completionBlock && code && code .length != 0) {
self.completionBlock(@{@"code":code});
}
}
break;
//刷新
case MenuItemKeyRefresh:
{
code = EMAS_RESTART_MINIAPP;
if (self.completionBlock && code && code .length != 0) {
self.completionBlock(@{@"code":code});
}
}
default:
break;
}
}d. In user AboutUsDialogfragment
the uiComponentParam.params is as follows:
miniAppId: miniapp id
userId: userId
miniAppUrl: mini app current page URL
miniAppName: appName
miniAppIcon: iconUrl
miniAppSlogan: slogan
miniAppDescription: description
miniAppVersion: version.
e. In user FavoriteDialogFragment
the uiComponentParam.params is as follows:
miniAppId: miniapp id
userId: userId
miniAppUrl: mini app current page URL
miniAppName: appName
miniAppIcon: iconUrl
miniAppSlogan: slogan
miniAppDescription: description
miniAppVersion: version
3.1.3 Implement interfaces through plugin
3.1.3.1 Android implement
1. create client custom UIPlugin
public class CustomUIPlugin extends BasePlugin implements UIExtension {
public CustomUIPlugin(Context context) {
super(context);
}
@Override
public Fragment createSplashPageFragment(UIComponentParam uiComponentParam) {
return SplashPageFragment.newInstance();
}
@Override
public Fragment createUserDeviceInfoAuthDialogFragment(UIComponentParam uiComponentParam) {
/* This is the data we package
HashMap<String, Object> hashMap = new HashMap();
hashMap.put("authorize", new JSONObject(authorize).toString());
hashMap.put("miniAppInfo", getMiniAppInfo().toString());
hashMap.put(MiniAppInfoConstants.MINI_APP_ID, appId);
hashMap.put(MiniAppInfoConstants.USER_ID, userInfo.getUserId()); */
HashMap<String, Object> params = uiComponentParam.getData();
//Here you can do your authorization logic to verify when a pop-up window is needed. If no pop-up window is needed,
//you can return null.
if (uiComponentParam == null) {
return null;
}
if (uiComponentParam.getData() == null) return null;
HashMap<String, Object> params = uiComponentParam.getData();
// boolean permissionValid = MiniAppAuthorizations.isPermissionValid(innerScope);
String authorizeData = (String) params.get("authorize");
String appId = (String) params.get(MiniAppInfoConstants.MINI_APP_ID);
String userId = (String) params.get(MiniAppInfoConstants.USER_ID);
JSONObject jsObj = null;
boolean permissionValid = true;
List<String> authorize = new ArrayList<>();
JSONObject returnData = new JSONObject();
JSONObject authorizedData = new JSONObject();
String authorizeValid = "";
List<String> authorizedValid = new ArrayList<>();
try {
jsObj = new JSONObject(authorizeData);
if (jsObj != null) {
Iterator<String> keys = jsObj.keys();
for (Iterator<String> it = keys; it.hasNext(); ) {
String key = it.next();
Boolean value = (Boolean) jsObj.get(key);
permissionValid = MiniAppAuthorizations.isPermissionValid(key);
if (permissionValid) {
if (!value) {
authorize.add(key);
} else {
authorizedData.put(key, true);
}
} else {
authorizedValid.add(key);
authorizeValid += "'" + key + "',";
}
}
}
} catch (JSONException e) {
throw new RuntimeException(e);
}
if (authorize.size() == 0 && authorizedData.length() == 0) {
if (uiComponentParam.getUiResultCallBack() != null) {
uiComponentParam.getUiResultCallBack().onComplete(UIResultDataUtil.getResultData(null, "Error: Unknown permission " + authorizeValid.substring(0, authorizeValid.length() - 1) + " ", UIResultCallBackConstants.CANCEL_BTN));
}
return null;
} else if (authorize.size() == 0 && authorizedData.length() != 0) {
if (uiComponentParam.getUiResultCallBack() != null) {
uiComponentParam.getUiResultCallBack().onComplete(UIResultDataUtil.getResultData(authorizedData, "", UIResultCallBackConstants.SURE_BTN));
}
return null;
}
params.put("authorize", authorize);
JSONObject finalJsObj = jsObj;
String finalAuthorizeValid = authorizeValid;
return return AuthorizeFragment.newInstance(params, new OnDialogButtonClickListener() {
@Override
public void onPositiveClick(String data) {
//This data can be the data that the user chooses to authorize. Of course, you can also choose to save the logic processing when you click the OK button,
//or you can return the data for processing.
IAuthService authService = PluginEnv.getInstance().getPluginContext().getContainer().getAuthService();
JSONArray restoredList = null;
if (!TextUtils.isEmpty(data)) {
try {
restoredList = new JSONArray(data);
JSONObject jsonObject = new JSONObject();
if (restoredList != null && restoredList.length() > 0) {
for (int i = 0; i < restoredList.length(); i++) {
String innerScope = restoredList.getString(i);
//
if (authService == null) {
} else {
authService.saveAuth(uiComponentParam.getContext(), innerScope, userId, appId);
finalJsObj.put(innerScope, true);
}
}
if (authorizedValid.size() != 0) {
for (String authorize : authorizedValid) {
finalJsObj.remove(authorize);
}
}
}
//finalJsObj:This is the data we need from you to confirm successful authorization.
// Format : new JSONObject ,finalJsObj.put("file", true); {"file":true,"location":true}
if (uiComponentParam.getUiResultCallBack() != null) {
uiComponentParam.getUiResultCallBack().onComplete(UIResultDataUtil.getResultData(finalJsObj, "", UIResultCallBackConstants.SURE_BTN));
//
}
} catch (JSONException e) {
throw new RuntimeException(e);
}
}
}
@Override
public void onNegativeClick(String data) {
if (uiComponentParam.getUiResultCallBack() != null) {
uiComponentParam.getUiResultCallBack().onComplete(UIResultDataUtil.getResultData(null, "User refuses authorization request", UIResultCallBackConstants.CANCEL_BTN));
}
}
}, uiComponentParam.getContext());
}
HashMap<String, Object> params = uiComponentParam.getParams();
String authorizeData = (String) params.get("authorize");
String appId = (String) params.get(MiniAppInfoConstants.MINI_APP_ID);
String userId = (String) params.get(MiniAppInfoConstants.USER_ID);
JSONObject jsObj = null;
boolean permissionValid = true;
List<String> authorize = new ArrayList<>();
JSONObject authorizedData = new JSONObject();
String authorizeValid = "";
List<String> authorizedValid = new ArrayList<>();
try {
jsObj = new JSONObject(authorizeData);
if (jsObj != null) {
Iterator<String> keys = jsObj.keys();
for (Iterator<String> it = keys; it.hasNext(); ) {
String key = it.next();
Boolean value = (Boolean) jsObj.get(key);
permissionValid = MiniAppAuthorizations.isPermissionValid(key);
if (permissionValid) {
if (!value) {
authorize.add(key);
} else {
authorizedData.put(key, true);
}
} else {
authorizedValid.add(key);
authorizeValid += "'" + key + "',";
}
}
}
} catch (JSONException e) {
throw new RuntimeException(e);
}
if (authorize.size() == 0 && authorizedData.length() == 0) {
if (uiComponentParam.getUiResultCallBack() != null) {
uiComponentParam.getUiResultCallBack().onComplete(UIResultDataUtil.getResultData("Error: Unknown permission " + authorizeValid.substring(0, authorizeValid.length() - 1) + " ", UIResultCodeConstants.ERROR));
}
return null;
} else if (authorize.size() == 0 && authorizedData.length() != 0) {
if (uiComponentParam.getUiResultCallBack() != null) {
uiComponentParam.getUiResultCallBack().onComplete(UIResultDataUtil.getResultData(authorizedData, "", UIResultCodeConstants.CONFIRM));
}
return null;
}
params.put("authorize", authorize);
JSONObject finalJsObj = jsObj;
return AuthorizeFragment.newInstance(params, new OnDialogButtonClickListener() {
@Override
public void onPositiveClick(String data) {
IAuthService authService = PluginEnv.getInstance().getPluginContext().getContainer().getAuthService();
JSONArray restoredList = null;
if (!TextUtils.isEmpty(data)) {
try {
restoredList = new JSONArray(data);
if (restoredList != null && restoredList.length() > 0) {
for (int i = 0; i < restoredList.length(); i++) {
String innerScope = restoredList.getString(i);
if (authService != null) {
authService.saveAuth(uiComponentParam.getContext(), innerScope, userId, appId);
finalJsObj.put(innerScope, true);
}
}
if (authorizedValid.size() != 0) {
for (String authorize : authorizedValid) {
finalJsObj.remove(authorize);
}
}
}
if (uiComponentParam.getUiResultCallBack() != null) {
uiComponentParam.getUiResultCallBack().onComplete(UIResultDataUtil.getResultData(finalJsObj, "", UIResultCodeConstants.CONFIRM));
}
} catch (JSONException e) {
throw new RuntimeException(e);
}
}
}
@Override
public void onNegativeClick(String data) {
if (uiComponentParam.getUiResultCallBack() != null) {
uiComponentParam.getUiResultCallBack().onComplete(UIResultDataUtil.getResultData("User refuses authorization request", UIResultCodeConstants.ERROR));
}
}
}, uiComponentParam.getContext());
}
@Override
public Fragment createErrorPageFragment(UIComponentParam uiComponentParam) {
/* This is the data we package
* HashMap<String, Object> map = new HashMap<>();
* map.put("errorCode", 1);
*/
return ErrorFragment.newInstance(uiComponentParam);
}
...
}2. Implementation UserDeviceInfoAuthDialogFragment
package com.alibaba.plugin.ui.fragment;
import android.os.Bundle;
import androidx.annotation.NonNull;
import androidx.annotation.Nullable;
import androidx.fragment.app.Fragment;
import androidx.fragment.app.FragmentManager;
import androidx.fragment.app.FragmentTransaction;
import android.view.LayoutInflater;
import android.view.View;
import android.view.ViewGroup;
import android.widget.TextView;
import com.alibaba.emas.android.windvane.mini.app.pluginsdk.ui.base.AbstractDialogFragment;
import com.alibaba.plugin.ui.R;
//If you are a native Android developer and you use a pop-up window,
//you can extends DialogFragment.
//If you are a flutter developer,
//you can extends Fragment.
public class AuthorizeFragment extends Fragment {
private FragmentAuthorizeBinding binding;
private TextView mCloseBtn;
private String miniAppInfo = null;
private List<String> itemList = new ArrayList<>();
private OnDialogButtonClickListener listener;
public AuthorizeFragment() {
// Required empty public constructor
}
//This is the miniinfo information we passed in.
// You can parse it according to the key we passed in.
// JSONObject miniInfoJson = new JSONObject();
// MiniAppInfo appInfo = updateData.miniAppInfo;
// miniInfoJson.put("miniAppName", appInfo.getAppName());
// miniInfoJson.put("miniAppId", updateData.appId);
// miniInfoJson.put("miniAppSlogan", appInfo.getAppSlogan());
// miniInfoJson.put("miniAppDescription", appInfo.getAppDesc());
// miniInfoJson.put("miniAppIcon", appInfo.getAppIcon());
// miniInfoJson.put("miniAppVersion", updateData.version);
// miniInfoJson.toString()
public static AuthorizeFragment newInstance(HashMap<String, Object> data, OnDialogButtonClickListener buttonClickListener, Context context) {
AuthorizeFragment fragment = new AuthorizeFragment();
fragment.itemList = (List<String>) data.get("authorize");
fragment.miniAppInfo = (String) data.get("miniAppInfo");
fragment.listener = buttonClickListener;
fragment.context = context;
return fragment;
}
@Override
public void onCreate(Bundle savedInstanceState) {
super.onCreate(savedInstanceState);
}
@Override
public View onCreateView(LayoutInflater inflater, ViewGroup container,
Bundle savedInstanceState) {
// Inflate the layout for this fragment
binding = FragmentAuthorizeBinding.inflate(inflater, container, false);
return binding.getRoot();
}
@Override
public void onViewCreated(@NonNull View view, @Nullable Bundle savedInstanceState) {
super.onViewCreated(view, savedInstanceState);
//Here you can do your logic operations and return data back
if (miniAppInfo != null) {
try {
JSONObject jsonObject = new JSONObject(miniAppInfo);
String miniAppIcon = jsonObject.optString("miniAppIcon");
String miniAppName = jsonObject.optString("miniAppName");
Picasso.get().load(miniAppIcon).placeholder(R.drawable.splash_logo).error(R.drawable.splash_logo).into(binding.headerIcon);
binding.headerTitle.setText(miniAppName + " " + getString(R.string.mini_app_authorize_apply));
} catch (JSONException e) {
throw new RuntimeException(e);
}
}
binding.cancelButton.setOnClickListener(v -> {
listener.onNegativeClick(null);
dismiss();
});
binding.confirmButton.setOnClickListener(v -> {
if (itemList.size() == 1) {
listener.onPositiveClick(itemList.toString());
} else {
List<String> checkedAuthorized = new ArrayList<>();
for (int i = 0; i < binding.recyclerView.getChildCount(); i++) {
View child = binding.recyclerView.getChildAt(i);
CheckBox checkBox = child.findViewById(R.id.checkBox);
if (checkBox.isChecked()) {
int position = binding.recyclerView.getChildAdapterPosition(child);
String selectedItem = itemList.get(position);
checkedAuthorized.add(selectedItem);
}
}
if (checkedAuthorized.size() != 0) {
listener.onPositiveClick(checkedAuthorized.toString());
} else {
listener.onNegativeClick(null);
}
}
dismiss();
});
}
}3. Implementation ErrorPageFragment
public class ErrorFragment extends Fragment {
private FragmentErrorBinding binding;
private static int errorCode = 0;
private static UIResultCallBack uiResultCallBack;
public static ErrorFragment newInstance(UIComponentParam uiComponentParam) {
if (uiComponentParam != null && uiComponentParam.getParams() != null) {
HashMap<String, Object> data = uiComponentParam.getParams();
errorCode = (int) data.get("errorCode");
uiResultCallBack = uiComponentParam.getUiResultCallBack();
}
return new ErrorFragment();
}
@Override
public View onCreateView(@NonNull LayoutInflater inflater, ViewGroup container,
Bundle savedInstanceState) {
binding = FragmentErrorBinding.inflate(inflater, container, false);
return binding.getRoot();
}
@Override
public void onViewCreated(@NonNull View view, @Nullable Bundle savedInstanceState) {
super.onViewCreated(view, savedInstanceState);
setText(binding.tvErrorMessage, ErrorConstants.getErrorMessage(getContext(), errorCode));
setText(binding.tvErrorCode, getString(R.string.mini_app_error_code) + ":00000" + ErrorConstants.getErrorCode(errorCode));
setLocalImage(binding.ivMiniAppLogo, ErrorConstants.getErrorIcon(errorCode));
setViewsClickListener(new View.OnClickListener() {
@Override
public void onClick(View view) {
int id = view.getId();
if (id == R.id.btn_exit) {
uiResultCallBack.onComplete(UIResultDataUtil.getResultData(UIResultCodeConstants.EXIT_MINIAPP));
} else if (id == R.id.btn_close) {
uiResultCallBack.onComplete(UIResultDataUtil.getResultData(UIResultCodeConstants.EXIT_MINIAPP));
} else if (id == R.id.btn_refresh) {
if (errorCode != MiniAppConstants.ERROR_PAGE_NOT_EXITS) {
if (uiResultCallBack != null) {
uiResultCallBack.onComplete(UIResultDataUtil.getResultData(UIResultCodeConstants.RESTART_MINIAPP));
}
}
}
}
}, binding.btnExit, binding.btnClose, binding.btnRefresh);
}
@Override
public void onCreate(@Nullable Bundle savedInstanceState) {
super.onCreate(savedInstanceState);
}
@Override
protected void renderState(MiniAppState state) {
}
@Override
public void onDestroyView() {
super.onDestroyView();
binding = null;
}4. Implementation SplashPageFragment
//If you want to customize the splash screen when the applet is opened,
//you can refer to
public class SplashPageFragment extends Fragment implements ISplashExtension {
private FragmentLoadingBinding binding;
public static SplashPageFragment newInstance() {
return new SplashPageFragment();
}
@Override
public View onCreateView(@NonNull LayoutInflater inflater, ViewGroup container,
Bundle savedInstanceState) {
binding = FragmentLoadingBinding.inflate(inflater, container, false);
return binding.getRoot();
}
@Override
public void onViewCreated(@NonNull View view, @Nullable Bundle savedInstanceState) {
super.onViewCreated(view, savedInstanceState);
setImage(binding.ivLoadingIcon, appUrl);
setText(binding.tvLoadingName, appName);
}
@Override
public void onDestroyView() {
super.onDestroyView();
binding = null;
}
@Override
public void setProgress(int progress) {
//Here we can return to you the progress of downloading the mini program
binding.progressBar.setProgress(progress);
binding.statusText.setText(progress+"%" );
}
@Override
public void setMiniAppInfo(HashMap<String, Object> params) {
//Here you can update your interface to display mini program information if necessary
String miniAppInfo = (String) params.get("miniAppInfo");
try {
JSONObject jsonObject = new JSONObject(miniAppInfo);
String miniAppName = jsonObject.optString("miniAppName");
String miniAppIcon = jsonObject.optString("miniAppIcon");
if (TextUtils.isEmpty(appName)) {
setText(binding.tvLoadingName, miniAppName);
}
if (TextUtils.isEmpty(appUrl)) {
setImage(binding.ivLoadingIcon, miniAppIcon);
}
} catch (JSONException e) {
throw new RuntimeException(e);
}
}
}5. Implementation MoreFragment
import android.annotation.SuppressLint;
import android.app.Dialog;
import android.content.ClipData;
import android.content.ClipboardManager;
import android.content.Context;
import android.content.Intent;
import android.os.Bundle;
import android.text.TextUtils;
import android.view.Gravity;
import android.view.LayoutInflater;
import android.view.View;
import android.view.ViewGroup;
import android.view.Window;
import android.view.WindowManager;
import android.widget.Toast;
import androidx.annotation.NonNull;
import androidx.annotation.Nullable;
import androidx.fragment.app.DialogFragment;
import androidx.fragment.app.Fragment;
import androidx.recyclerview.widget.GridLayoutManager;
import androidx.recyclerview.widget.RecyclerView;
import com.alibaba.emas.android.mini.app.common.log.MiniAppLog;
import com.alibaba.emas.android.windvane.mini.app.plugin.ui.R;
import com.alibaba.emas.android.windvane.mini.app.plugin.ui.data.MoreMenuItem;
import com.alibaba.emas.android.windvane.mini.app.plugin.ui.databinding.FragmentMoreBinding;
import com.alibaba.emas.android.windvane.mini.app.plugin.ui.databinding.MoreItemGridBinding;
import com.alibaba.emas.android.windvane.mini.app.pluginsdk.environment.PluginEnv;
import com.alibaba.emas.android.windvane.mini.app.pluginsdk.service.IMiniAppMoreService;
import com.alibaba.emas.android.windvane.mini.app.pluginsdk.service.IMoreService;
import com.alibaba.emas.android.windvane.mini.app.pluginsdk.ui.misc.UIComponentParam;
import com.alibaba.emas.android.windvane.mini.app.pluginsdk.ui.misc.UIResultCodeConstants;
import com.alibaba.emas.android.windvane.mini.app.pluginsdk.ui.misc.UIResultDataUtil;
import com.alibaba.emas.android.windvane.mini.app.pluginsdk.ui.protocol.UIResultCallBack;
import com.alibaba.module.android.core.servicebus.service.ServiceManager;
import com.alibaba.module.android.mini.app.api.IMiniAppFavoriteService;
import com.alibaba.module.android.mini.app.api.IToastService;
import com.squareup.picasso.Picasso;
import org.json.JSONException;
import org.json.JSONObject;
import java.util.ArrayList;
import java.util.HashMap;
import java.util.List;
public class MoreFragment extends BaseDialogFragment {
private static final String TAG = "MoreFragment";
private FragmentMoreBinding binding;
private UIComponentParam uiComponentParam;
private JSONObject miniAppInfo = null;
private UIResultCallBack uiResultCallBack = null;
private String currentUrl = null;
private List<MoreMenuItem> moreMenuItems = new ArrayList<>();
public static MoreFragment newInstance(UIComponentParam uiComponentParam) {
MoreFragment fragment = new MoreFragment();
fragment.uiComponentParam = uiComponentParam;
return fragment;
}
@NonNull
@Override
public Dialog onCreateDialog(@Nullable Bundle savedInstanceState) {
Dialog dialog = new Dialog(requireContext(), R.style.BottomDialogTheme);
binding = FragmentMoreBinding.inflate(getLayoutInflater());
View contentView = binding.getRoot();
dialog.setContentView(contentView);
Window window = dialog.getWindow();
if (window != null) {
window.setLayout(ViewGroup.LayoutParams.MATCH_PARENT, ViewGroup.LayoutParams.WRAP_CONTENT);
window.setGravity(Gravity.BOTTOM);
window.getAttributes().windowAnimations = R.style.mini_app_bottom_dialog_anim;
}
dialog.setCanceledOnTouchOutside(false);
dialog.setCancelable(false);
return dialog;
}
@Override
public void onCreate(@Nullable Bundle savedInstanceState) {
super.onCreate(savedInstanceState);
dealData();
}
private void dealData() {
if (uiComponentParam != null) {
HashMap<String, Object> params = uiComponentParam.getParams();
if (params != null) {
try {
miniAppInfo = TextUtils.isEmpty((String) params.get("miniAppInfo")) ? null : new JSONObject((String) params.get("miniAppInfo"));
currentUrl = (String) params.get("miniAppUrl");
} catch (JSONException e) {
MiniAppLog.d(TAG, "JSONException in dealData ");
}
}
uiResultCallBack = uiComponentParam.getUiResultCallBack();
}
}
@Nullable
@Override
public View onCreateView(@NonNull LayoutInflater inflater, @Nullable ViewGroup container, @Nullable Bundle savedInstanceState) {
binding = FragmentMoreBinding.inflate(inflater, container, false);
return binding.getRoot();
}
@Override
public void onViewCreated(@NonNull View view, @Nullable Bundle savedInstanceState) {
super.onViewCreated(view, savedInstanceState);
setView();
setData();
GridLayoutManager layoutManager = new GridLayoutManager(getContext(), 4);
binding.rlMore.setLayoutManager(layoutManager);
GridAdapter gridAdapter = new GridAdapter(moreMenuItems);
binding.rlMore.setAdapter(gridAdapter);
}
private void setView() {
if (miniAppInfo != null) {
binding.headerTitle.setText(miniAppInfo.optString("miniAppName"));
setImage(binding.headerIcon, miniAppInfo.optString("miniAppIcon"));
}
binding.btnMoreCancel.setOnClickListener(view -> {
if (uiResultCallBack != null) {
uiResultCallBack.onComplete(UIResultDataUtil.getResultData(UIResultCodeConstants.CANCEL));
} else {
dismiss();
}
});
}
private void handleCallBackResultData(String resultData) {
if (uiResultCallBack != null) {
uiResultCallBack.onComplete(UIResultDataUtil.getResultData(resultData));
} else {
dismiss();
}
}
private void favorite(boolean isFavorite, IMoreService moreService) {
final IToastService toastService = ServiceManager.getInstance().getService(IToastService.class.getName());
if (isFavorite) {
moreService.removeFromFavorites(miniAppInfo.optString("miniAppId"), getActivity());
if (toastService == null) {
getActivity().runOnUiThread(() -> {
Toast.makeText(getActivity(), getString(R.string.mini_app_favorite_remove_success), Toast.LENGTH_SHORT).show();
});
}
} else {
moreService.addToFavorites(miniAppInfo.optString("miniAppId"), getActivity());
if (toastService == null) {
getActivity().runOnUiThread(() -> {
Toast.makeText(getActivity(), getString(R.string.mini_app_favorite_success), Toast.LENGTH_SHORT).show();
});
}
}
handleCallBackResultData(UIResultCodeConstants.CANCEL);
}
private void copy() {
ClipboardManager clipboardManager = (ClipboardManager) getContext()
.getSystemService(Context.CLIPBOARD_SERVICE);
ClipData clipData = ClipData.newPlainText(currentUrl, currentUrl);
clipboardManager.setPrimaryClip(clipData);
getActivity().runOnUiThread(() -> {
if (getActivity() != null && !getActivity().isFinishing()) {
Toast toast = Toast.makeText(getActivity(), getString(R.string.mini_app_copy), Toast.LENGTH_SHORT);
toast.setGravity(Gravity.BOTTOM, 0, 0);
toast.show();
}
});
handleCallBackResultData(UIResultCodeConstants.CANCEL);
}
private void share(String share) {
Intent shareIntent = new Intent(Intent.ACTION_SEND);
shareIntent.setType("text/plain");
shareIntent.putExtra(Intent.EXTRA_TEXT, share);
shareIntent.putExtra(Intent.EXTRA_SUBJECT, "");
startActivity(Intent.createChooser(shareIntent, ""));
handleCallBackResultData(UIResultCodeConstants.CANCEL);
}
private void setData() {
moreMenuItems.clear();
IMoreService moreService = PluginEnv.getInstance().getPluginContext().getContainer().getMoreService();
IMiniAppFavoriteService miniAppFavoriteService = ServiceManager.getInstance().getService(IMiniAppFavoriteService.class.getName());
if (moreService != null && miniAppFavoriteService != null) {
boolean isFavorite = moreService.isFavorite(miniAppInfo.optString("miniAppId"));
String title = isFavorite ? getString(R.string.mini_app_more_remove_favorite)
: getString(R.string.mini_app_more_favorite);
int icon = isFavorite ? R.drawable.mini_app_remove_favorite
: R.drawable.mini_app_add_favorite;
moreMenuItems.add(new MoreMenuItem(title, icon, () -> {
favorite(isFavorite, moreService);
}));
}
if (!TextUtils.isEmpty(currentUrl)) {
moreMenuItems.add(new MoreMenuItem(getString(R.string.mini_app_more_settings),
R.drawable.mini_app_setting,
() -> handleCallBackResultData(UIResultCodeConstants.OPEN_SETTING)));
}
if (!TextUtils.isEmpty(currentUrl)) {
moreMenuItems.add(new MoreMenuItem(getString(R.string.mini_app_more_copy),
R.drawable.mini_app_copy,
() -> {
copy();
}));
}
IMiniAppMoreService service = ServiceManager.getInstance().getService(IMiniAppMoreService.class.getName());
HashMap<String, String> miniAppInfoMap = new HashMap<>();
if (miniAppInfo != null) {
miniAppInfoMap.put("miniAppId", miniAppInfo.optString("miniAppId"));
miniAppInfoMap.put("miniAppName", miniAppInfo.optString("miniAppName"));
miniAppInfoMap.put("miniAppIcon", miniAppInfo.optString("miniAppIcon"));
miniAppInfoMap.put("miniAppSlogan", miniAppInfo.optString("miniAppSlogan"));
miniAppInfoMap.put("miniAppDescription", miniAppInfo.optString("miniAppDescription"));
miniAppInfoMap.put("miniAppVersion", miniAppInfo.optString("miniAppVersion"));
}
if (service != null) {
String share = service.share(miniAppInfoMap);
moreMenuItems.add(new MoreMenuItem(getString(R.string.mini_app_more_Share),
R.drawable.mini_app_share, () -> {
share(share);
}));
}
moreMenuItems.add(new MoreMenuItem(getString(R.string.mini_app_more_refresh),
R.drawable.mini_app_refresh,
() -> handleCallBackResultData(UIResultCodeConstants.RESTART_MINIAPP)));
moreMenuItems.add(new MoreMenuItem(getString(R.string.mini_app_more_about_us),
R.drawable.mini_app_more_about_us,
() -> handleCallBackResultData(UIResultCodeConstants.OPEN_ABOUT)));
}
@Override
public void onStart() {
super.onStart();
Dialog dialog = getDialog();
if (dialog != null && dialog.getWindow() != null) {
Window window = dialog.getWindow();
window.setGravity(Gravity.BOTTOM);
window.getAttributes().windowAnimations = R.style.mini_app_bottom_dialog_anim;
}
}
@Override
public void onResume() {
super.onResume();
}
@Override
public void onDestroyView() {
super.onDestroyView();
binding = null;
}
class GridAdapter extends RecyclerView.Adapter<GridAdapter.ViewHolder> {
private List<MoreMenuItem> itemList;
public GridAdapter(List<MoreMenuItem> itemList) {
this.itemList = itemList;
}
@NonNull
@Override
public ViewHolder onCreateViewHolder(@NonNull ViewGroup parent, int viewType) {
MoreItemGridBinding moreItemGridBinding = MoreItemGridBinding.inflate(LayoutInflater.from(parent.getContext()), parent, false);
return new ViewHolder(moreItemGridBinding);
}
@Override
public void onBindViewHolder(@NonNull ViewHolder holder, @SuppressLint("RecyclerView") int position) {
MoreMenuItem item = itemList.get(position);
holder.itemGridBinding.tvMoreName.setText(item.title);
// Picasso.get().load(item.iconResId).placeholder(R.drawable.mini_app_default_logo).error(R.drawable.mini_app_default_logo).into(holder.itemGridBinding.tvMoreIcon);
setImage(holder.itemGridBinding.tvMoreIcon, item.iconResId);
holder.itemView.setOnClickListener(new View.OnClickListener() {
@Override
public void onClick(View view) {
item.action.run();
}
});
}
@Override
public int getItemCount() {
return itemList.size();
}
public class ViewHolder extends RecyclerView.ViewHolder {
MoreItemGridBinding itemGridBinding;
public ViewHolder(@NonNull MoreItemGridBinding binding) {
super(binding.getRoot());
this.itemGridBinding = binding;
}
}
}
}6. Implementation UserInfoPageFragment
import android.content.Context;
import android.graphics.Color;
import android.os.Bundle;
import android.text.TextUtils;
import android.util.Log;
import android.view.LayoutInflater;
import android.view.View;
import android.view.ViewGroup;
import androidx.annotation.NonNull;
import androidx.annotation.Nullable;
import androidx.fragment.app.Fragment;
import androidx.recyclerview.widget.LinearLayoutManager;
import androidx.recyclerview.widget.RecyclerView;
import com.alibaba.emas.android.mini.app.common.log.MiniAppLog;
import com.alibaba.emas.android.windvane.mini.app.plugin.ui.R;
import com.alibaba.emas.android.windvane.mini.app.plugin.ui.databinding.FragmentAuthorizeSettingItemBinding;
import com.alibaba.emas.android.windvane.mini.app.plugin.ui.databinding.FragmentAuthorizeSettingsBinding;
import com.alibaba.emas.android.windvane.mini.app.plugin.ui.util.AuthorizeMessageUtil;
import com.alibaba.emas.android.windvane.mini.app.plugin.ui.util.DividerItemDecoration;
import com.alibaba.emas.android.windvane.mini.app.pluginsdk.environment.PluginEnv;
import com.alibaba.emas.android.windvane.mini.app.pluginsdk.service.IAuthService;
import com.alibaba.emas.android.windvane.mini.app.pluginsdk.ui.misc.UIComponentParam;
import com.alibaba.emas.android.windvane.mini.app.pluginsdk.ui.misc.UIResultCodeConstants;
import com.alibaba.emas.android.windvane.mini.app.pluginsdk.ui.misc.UIResultDataUtil;
import com.alibaba.emas.android.windvane.mini.app.pluginsdk.ui.protocol.UIResultCallBack;
import com.alibaba.module.android.mini.app.api.MiniAppInfoConstants;
import org.json.JSONException;
import org.json.JSONObject;
import java.util.HashMap;
import java.util.List;
public class AuthorizeSettingsFragment extends Fragment {
private static final String TAG = "AuthorizeSettingsFragment";
private FragmentAuthorizeSettingsBinding binding;
private ItemAdapter itemAdapter;
private String authorizeData = null;
private UIComponentParam uiComponentParam = null;
private Context context = null;
private String userId = null;
private String appId = null;
private List<String> authorizeTotalData = null;
private String miniAppName = "MiniApp Demo";
public static AuthorizeSettingsFragment newInstance(UIComponentParam uiComponentParam) {
AuthorizeSettingsFragment fragment = new AuthorizeSettingsFragment();
fragment.uiComponentParam = uiComponentParam;
return fragment;
}
@Override
public void onCreate(@Nullable Bundle savedInstanceState) {
super.onCreate(savedInstanceState);
if (uiComponentParam != null) {
HashMap<String, Object> params = uiComponentParam.getParams();
userId = (String) params.get(MiniAppInfoConstants.USER_ID);
appId = (String) params.get(MiniAppInfoConstants.MINI_APP_ID);
context = uiComponentParam.getContext();
miniAppName = (String) params.get(MiniAppInfoConstants.MINI_APP_NAME);
IAuthService authService = PluginEnv.getInstance().getContainerContext().getAuthService();
authorizeData = authService.queryAuthInfo(context, userId, appId);
}
}
@Nullable
@Override
public View onCreateView(@NonNull LayoutInflater inflater, @Nullable ViewGroup container, @Nullable Bundle savedInstanceState) {
binding = FragmentAuthorizeSettingsBinding.inflate(inflater, container, false);
return binding.getRoot();
}
@Override
public void onViewCreated(@NonNull View view, @Nullable Bundle savedInstanceState) {
super.onViewCreated(view, savedInstanceState);
binding.tvAuthorizeSetting.setText(getString(R.string.mini_app_more_authorize_setting_des) + miniAppName + getString(R.string.mini_app_more_authorize_setting_des_end));
setupRecyclerView();
binding.flMiniAppNavigationBarBack.setOnClickListener(view1 -> {
UIResultCallBack uiResultCallBack = uiComponentParam.getUiResultCallBack();
if (uiResultCallBack != null) {
uiResultCallBack.onComplete(UIResultDataUtil.getResultData(UIResultCodeConstants.CANCEL));
}
});
}
private void setupRecyclerView() {
authorizeTotalData = AuthorizeMessageUtil.getAuthorizeData();
itemAdapter = new AuthorizeSettingsFragment.ItemAdapter(authorizeTotalData);
binding.rlAuthorizeSetting.setLayoutManager(new LinearLayoutManager(getContext()));
binding.rlAuthorizeSetting.addItemDecoration(new DividerItemDecoration(2, Color.parseColor("#EEEEEE")));
binding.rlAuthorizeSetting.setAdapter(itemAdapter);
}
@Override
public void onStart() {
super.onStart();
}
@Override
public void onResume() {
super.onResume();
}
@Override
public void onDestroyView() {
super.onDestroyView();
binding = null;
}
private class ItemAdapter extends RecyclerView.Adapter<AuthorizeSettingsFragment.ItemAdapter.ViewHolder> {
private List<String> items;
public ItemAdapter(List<String> items) {
this.items = items;
}
@NonNull
@Override
public AuthorizeSettingsFragment.ItemAdapter.ViewHolder onCreateViewHolder(@NonNull ViewGroup parent, int viewType) {
FragmentAuthorizeSettingItemBinding itemBinding = FragmentAuthorizeSettingItemBinding.inflate(LayoutInflater.from(parent.getContext()), parent, false);
return new AuthorizeSettingsFragment.ItemAdapter.ViewHolder(itemBinding);
}
@Override
public void onBindViewHolder(@NonNull AuthorizeSettingsFragment.ItemAdapter.ViewHolder holder, int position) {
String authorize = items.get(position);
holder.binding.tvAuthorizeName.setText(AuthorizeMessageUtil.getAuthorizeName(authorize, getContext()));
try {
JSONObject jsonAuthorize = new JSONObject(authorizeData);
holder.binding.cbAuthorize.setChecked(jsonAuthorize.optBoolean(authorize, false));
} catch (JSONException e) {
MiniAppLog.d(TAG,"json pares error ");
}
holder.binding.cbAuthorize.setOnCheckedChangeListener((compoundButton, isChecked) -> {
IAuthService authService = PluginEnv.getInstance().getContainerContext().getAuthService();
if (isChecked) {
if (authorize != null) {
boolean b = authService.saveAuth(context, authorizeTotalData.get(position), userId, appId);
if (!b) {
holder.binding.cbAuthorize.setChecked(false);
}
}
} else {
if (authorize != null) {
boolean b = authService.revokeAuth(context, authorizeTotalData.get(position), userId, appId);
if (!b) {
holder.binding.cbAuthorize.setChecked(true);
}
}
}
});
}
@Override
public int getItemCount() {
return items.size();
}
class ViewHolder extends RecyclerView.ViewHolder {
FragmentAuthorizeSettingItemBinding binding;
public ViewHolder(FragmentAuthorizeSettingItemBinding binding) {
super(binding.getRoot());
this.binding = binding;
}
}
}
}7. Implementation FavoriteFragment
import android.app.Dialog;
import android.os.Bundle;
import android.text.TextUtils;
import android.view.Gravity;
import android.view.LayoutInflater;
import android.view.View;
import android.view.ViewGroup;
import android.view.Window;
import androidx.annotation.NonNull;
import androidx.annotation.Nullable;
import androidx.fragment.app.DialogFragment;
import com.alibaba.emas.android.windvane.mini.app.plugin.ui.R;
import com.alibaba.emas.android.windvane.mini.app.plugin.ui.databinding.FragmentAboutUsBinding;
import com.alibaba.emas.android.windvane.mini.app.plugin.ui.databinding.FragmentAddFavoriteBinding;
import com.alibaba.emas.android.windvane.mini.app.pluginsdk.environment.PluginEnv;
import com.alibaba.emas.android.windvane.mini.app.pluginsdk.service.IMoreService;
import com.alibaba.emas.android.windvane.mini.app.pluginsdk.ui.misc.UIComponentParam;
import com.alibaba.emas.android.windvane.mini.app.pluginsdk.ui.misc.UIResultCodeConstants;
import com.alibaba.emas.android.windvane.mini.app.pluginsdk.ui.misc.UIResultDataUtil;
import com.alibaba.emas.android.windvane.mini.app.pluginsdk.ui.protocol.UIResultCallBack;
import com.squareup.picasso.Picasso;
import org.json.JSONException;
import org.json.JSONObject;
import java.util.HashMap;
public class AddFavoriteFragment extends BaseDialogFragment {
private FragmentAddFavoriteBinding binding;
private JSONObject miniAppInfo = null;
private UIComponentParam uiComponentParam = null;
public static AddFavoriteFragment newInstance(UIComponentParam uiComponentParam) {
AddFavoriteFragment fragment = new AddFavoriteFragment();
fragment.uiComponentParam = uiComponentParam;
return fragment;
}
@NonNull
@Override
public Dialog onCreateDialog(@Nullable Bundle savedInstanceState) {
Dialog dialog = new Dialog(requireContext(), R.style.BottomDialogTheme);
binding = FragmentAddFavoriteBinding.inflate(getLayoutInflater());
View contentView = binding.getRoot();
dialog.setContentView(contentView);
Window window = dialog.getWindow();
if (window != null) {
window.setLayout(ViewGroup.LayoutParams.MATCH_PARENT, ViewGroup.LayoutParams.WRAP_CONTENT);
window.setGravity(Gravity.BOTTOM);
window.getAttributes().windowAnimations = R.style.mini_app_bottom_dialog_anim;
}
dialog.setCanceledOnTouchOutside(false);
dialog.setCancelable(false);
return dialog;
}
@Override
public void onCreate(@Nullable Bundle savedInstanceState) {
super.onCreate(savedInstanceState);
HashMap<String, Object> params = uiComponentParam.getParams();
String miniInfo = (String) params.get("miniAppInfo");
if (!TextUtils.isEmpty(miniInfo)) {
try {
miniAppInfo = new JSONObject(miniInfo);
} catch (JSONException e) {
throw new RuntimeException(e);
}
}
}
@Nullable
@Override
public View onCreateView(@NonNull LayoutInflater inflater, @Nullable ViewGroup container, @Nullable Bundle savedInstanceState) {
binding = FragmentAddFavoriteBinding.inflate(inflater, container, false);
return binding.getRoot();
}
@Override
public void onViewCreated(@NonNull View view, @Nullable Bundle savedInstanceState) {
super.onViewCreated(view, savedInstanceState);
View parent = (View) view.getParent();
ViewGroup.LayoutParams params = parent.getLayoutParams();
params.height = (int) (getResources().getDisplayMetrics().heightPixels * 0.32);
parent.setLayoutParams(params);
if (miniAppInfo != null) {
String miniAppIcon = miniAppInfo.optString("miniAppIcon");
String miniAppName = miniAppInfo.optString("miniAppName");
setImage(binding.headerIcon, miniAppIcon);
binding.headerTitle.setText(miniAppName + " " + getString(R.string.mini_app_authorize_new_apply));
}
binding.ivAboutUs.setOnClickListener(new View.OnClickListener() {
@Override
public void onClick(View view) {
if (uiComponentParam != null) {
UIResultCallBack uiResultCallBack = uiComponentParam.getUiResultCallBack();
if (uiResultCallBack != null) {
uiResultCallBack.onComplete(UIResultDataUtil.getResultData(UIResultCodeConstants.OPEN_ABOUT));
}
}
}
});
binding.confirmButton.setOnClickListener(new View.OnClickListener() {
@Override
public void onClick(View view) {
IMoreService moreService = PluginEnv.getInstance().getPluginContext().getContainer().getMoreService();
if (moreService != null) {
if (!moreService.isFavorite(miniAppInfo.optString("miniAppId"))) {
moreService.addToFavorites(miniAppInfo.optString("miniAppId"), getActivity());
}
}
dismiss();
UIResultCallBack uiResultCallBack = uiComponentParam.getUiResultCallBack();
if (uiResultCallBack != null) {
uiResultCallBack.onComplete(UIResultDataUtil.getResultData(UIResultCodeConstants.EXIT_MINIAPP));
}
}
});
binding.cancelButton.setOnClickListener(new View.OnClickListener() {
@Override
public void onClick(View view) {
dismiss();
UIResultCallBack uiResultCallBack = uiComponentParam.getUiResultCallBack();
if (uiResultCallBack != null) {
uiResultCallBack.onComplete(UIResultDataUtil.getResultData(UIResultCodeConstants.EXIT_MINIAPP));
}
}
});
}
@Override
public void onStart() {
super.onStart();
}
@Override
public void onResume() {
super.onResume();
}
@Override
public void onDestroyView() {
super.onDestroyView();
binding = null;
}
}8. Implementation AboutUsFragment
import android.app.Dialog;
import android.os.Bundle;
import android.text.TextUtils;
import android.view.Gravity;
import android.view.LayoutInflater;
import android.view.View;
import android.view.ViewGroup;
import android.view.Window;
import androidx.annotation.NonNull;
import androidx.annotation.Nullable;
import androidx.fragment.app.DialogFragment;
import com.alibaba.emas.android.mini.app.common.log.MiniAppLog;
import com.alibaba.emas.android.windvane.mini.app.plugin.ui.R;
import com.alibaba.emas.android.windvane.mini.app.plugin.ui.databinding.FragmentAboutUsBinding;
import com.alibaba.emas.android.windvane.mini.app.plugin.ui.databinding.FragmentAuthorizeBinding;
import com.alibaba.emas.android.windvane.mini.app.pluginsdk.ui.misc.UIComponentParam;
import com.alibaba.emas.android.windvane.mini.app.pluginsdk.ui.misc.UIResultCodeConstants;
import com.alibaba.emas.android.windvane.mini.app.pluginsdk.ui.misc.UIResultDataUtil;
import com.alibaba.emas.android.windvane.mini.app.pluginsdk.ui.protocol.UIResultCallBack;
import org.json.JSONException;
import org.json.JSONObject;
import java.util.HashMap;
public class AboutUsFragment extends DialogFragment {
private FragmentAboutUsBinding binding;
private JSONObject miniAppInfo = null;
private UIComponentParam uiComponentParam = null;
private UIResultCallBack uiResultCallBack = null;
private static final String TAG = "AboutUsFragment";
public static AboutUsFragment newInstance(UIComponentParam uiComponentParam) {
AboutUsFragment fragment = new AboutUsFragment();
fragment.uiComponentParam = uiComponentParam;
return fragment;
}
@Override
public void onCreate(@Nullable Bundle savedInstanceState) {
super.onCreate(savedInstanceState);
getData();
}
private void getData() {
if (uiComponentParam != null) {
HashMap<String, Object> params = uiComponentParam.getParams();
uiResultCallBack = uiComponentParam.getUiResultCallBack();
if (params != null) {
String miniAppInfo = (String) params.get("miniAppInfo");
if (!TextUtils.isEmpty(miniAppInfo)) {
try {
this.miniAppInfo = new JSONObject(miniAppInfo);
} catch (JSONException e) {
MiniAppLog.d(TAG, "miniAppInfo is null");
}
}
}
}
}
@NonNull
@Override
public Dialog onCreateDialog(@Nullable Bundle savedInstanceState) {
Dialog dialog = new Dialog(requireContext(), R.style.BottomDialogTheme);
binding = FragmentAboutUsBinding.inflate(getLayoutInflater());
View contentView = binding.getRoot();
dialog.setContentView(contentView);
Window window = dialog.getWindow();
if (window != null) {
window.setLayout(ViewGroup.LayoutParams.MATCH_PARENT, ViewGroup.LayoutParams.WRAP_CONTENT);
window.setGravity(Gravity.BOTTOM);
window.getAttributes().windowAnimations = R.style.mini_app_bottom_dialog_anim;
}
dialog.setCanceledOnTouchOutside(false);
dialog.setCancelable(false);
return dialog;
}
@Nullable
@Override
public View onCreateView(@NonNull LayoutInflater inflater, @Nullable ViewGroup container, @Nullable Bundle savedInstanceState) {
binding = FragmentAboutUsBinding.inflate(inflater, container, false);
return binding.getRoot();
}
@Override
public void onViewCreated(@NonNull View view, @Nullable Bundle savedInstanceState) {
super.onViewCreated(view, savedInstanceState);
if (miniAppInfo != null) {
binding.tvNameDes.setText(miniAppInfo.optString("miniAppName"));
binding.tvSloganDes.setText(miniAppInfo.optString("miniAppSlogan"));
binding.tvVersionDes.setText(miniAppInfo.optString("miniAppVersion"));
binding.tvDescription.setText(miniAppInfo.optString("miniAppDescription"));
}
binding.ivBack.setOnClickListener(new View.OnClickListener() {
@Override
public void onClick(View view) {
if (uiResultCallBack != null) {
uiResultCallBack.onComplete(UIResultDataUtil.getResultData(UIResultCodeConstants.CANCEL));
}
}
});
}
@Override
public void onDestroyView() {
super.onDestroyView();
binding = null;
}
}3.1.3.2 iOS implementation
1. create client custom UIPlugin
#import "EMASClientCustomUIPlugin.h"
#import <EMASMiniAppService/EMASIUIExtension.h>
#import <EMASMiniAppService/EMASUIComponentParam.h>
#import <EMASMiniAppService/EMASResultCodeConstants.h>
#import "EMASAuthUIViewController.h"
#import "CPErrorPage.h"
#import "CPLoadPage.h"
#import "CPMenuController.h"
#import "CPAboutUsViewController.h"
#import "CPComfirmViewController.h"
#import "CPSettingPage.h"
@interface EMASClientCustomUIPlugin()<EMASIUIExtension>
@end
@implementation EMASClientCustomUIPlugin
- (UIViewController *)createUserDeviceInfoAuthDialogViewController:(EMASUIComponentParam *)uiComponentParam {
NSDictionary *authParams = uiComponentParam.params;
NSDictionary *authDic = authParams[@"authorize"];
//已经授权的scope
NSMutableDictionary *authedScopeDic = [[NSMutableDictionary alloc] init];
//需要授权scopes(筛出未知scope)
NSMutableArray * filterArray = [[NSMutableArray alloc] init];
for (NSString *key in authDic.allKeys) {
if ([[authDic objectForKey:key] boolValue]) {
[authedScopeDic setObject:[authDic objectForKey:key] forKey:key];
}else {
[filterArray addObject:key];
}
}
NSDictionary *filterDic = @{@"authorize": filterArray, @"appId": authParams[@"appId"], @"userId": authParams[@"userId"], @"miniAppInfo": authParams[@"miniAppInfo"], @"authed": authedScopeDic};
EMASAuthUIViewController *vc = [[EMASAuthUIViewController alloc] init];
[vc setMiniAppAuth:filterDic];
vc.completionBlock = uiComponentParam.completionBlock;
return vc;
}
- (UIViewController *)createErrorPageViewController:(EMASUIComponentParam *)uiComponentParam {
CPErrorPage* page = [CPErrorPage new];
[page miniAppErrorInfo:uiComponentParam.params];
[page setComplete:^(int index) {
if (index == 0) {
if (uiComponentParam.completionBlock) {
uiComponentParam.completionBlock(@{@"code": EMAS_EXIT_MINIAPP});
}
}else if(index == 1){
if (uiComponentParam.completionBlock) {
uiComponentParam.completionBlock(@{@"code": EMAS_RESTART_MINIAPP});
}
}
}];
return page;
}
- (UIViewController *)createSplashPageViewController:(EMASUIComponentParam *)uiComponentParam {
CPLoadPage* page = [CPLoadPage new];
[page miniAppInfo:uiComponentParam.params];
return page;
}
-(UIViewController*)createMoreDialogViewController:(EMASUIComponentParam *)uiComponentParam{
CPMenuController* moreVC = [CPMenuController new];
[moreVC miniAppInfo:uiComponentParam.params];
moreVC.completionBlock = uiComponentParam.completionBlock;
return moreVC;
}
- (UIViewController *)createAboutUsDialogViewController:(EMASUIComponentParam *)uiComponentParam {
CPAboutUsViewController *aboutUsVC = [[CPAboutUsViewController alloc] init];
[aboutUsVC miniAppInfo:uiComponentParam.params];
aboutUsVC.completionBlock = uiComponentParam.completionBlock;
return aboutUsVC;
}
- (UIViewController *)createFavoriteDialogViewController:(EMASUIComponentParam *)uiComponentParam {
CPComfirmViewController *favoriteVC = [[CPComfirmViewController alloc] init];
CPCfmViewConfig *config = [[CPCfmViewConfig alloc] init];
config.miniAppInfo = uiComponentParam.params;
favoriteVC.completionBlock = uiComponentParam.completionBlock;
favoriteVC.config = config;
return favoriteVC;
}
- (UIViewController *)createSettingsDialogViewController:(EMASUIComponentParam *)uiComponentParam {
CPSettingPage* settingsVC = [CPSettingPage new];
[settingsVC miniAppInfo:uiComponentParam.params];
settingsVC.completionBlock = uiComponentParam.completionBlock;
return settingsVC;
}
@end2. Implementation UserDeviceInfoAuthDialogViewController
#import "EMASAuthUIViewController.h"
#import "EMASAuthUITopInfoView.h"
#import "UIColor+SAHexString.h"
#import "EMASDefaultAuthTabCell.h"
#import "EMASAuthInfoTabCell.h"
#import "EMASAuthorizeInfoModel.h"
#import "UIColor+SAHexString.h"
#import "EMASUIUtils.h"
#import <EMASMiniAppService/EMASPluginEnv.h>
#import <EMASMiniAppService/EMASIAuthService.h>
#import <EMASMiniAppService/EMASUIComponentParam.h>
#import <EMASMiniAppService/EMASResultCodeConstants.h>
static NSString * const defaultIdentifier = @"defalultIdentifier";
static NSString * const authIdentifier = @"authIdentifier";
@interface EMASAuthUIViewController ()<UITableViewDelegate, UITableViewDataSource>
@property (nonatomic, strong) UIView *containerView;
@property (nonatomic, strong) EMASAuthUITopInfoView *topView;
@property (nonatomic, strong) UILabel *authTipLabel;
@property (nonatomic, strong) UIButton *cancelBtn;
@property (nonatomic, strong) UIButton *sureBtn;
@property (nonatomic, strong) UITableView *authTabView;
@property (nonatomic, strong) NSMutableArray *filterScopes;
@property (nonatomic, strong) NSMutableArray *scopeAuthArray;
@property (nonatomic, assign) BOOL isMultiple;
@property (nonatomic, strong) NSDictionary *scopeDic;
@property (nonatomic, strong)NSDictionary *scopeTipDic;
@property (nonatomic, strong) NSDictionary *permissionDic;
//小程序信息
@property (nonatomic, strong) NSDictionary *miniAppInfo;
//小程序appid
@property (nonatomic, strong) NSString *appId;
//userid
@property (nonatomic, strong)NSString *userId;
//更新tableview 高度布局
@property (nonatomic, strong)NSLayoutConstraint *authTabHeightConstraint;
@property (nonatomic, strong)NSLayoutConstraint *cancelBottomConstraint;
@property (nonatomic, strong) NSDictionary *unknownAuthDic;
@property (nonatomic, strong) NSDictionary *authedDic;
@end
@implementation EMASAuthUIViewController
- (void)viewDidLoad {
[super viewDidLoad];
// Do any additional setup after loading the view.
self.view.backgroundColor = [UIColor colorWithWhite:0.0 alpha:0.5];
[self initDefaultAuthInfo];
[self initSubViewUI];
self.containerView.layer.cornerRadius = 12.0;
self.containerView.layer.masksToBounds = YES;
[self.topView setMiniAppInfo:self.miniAppInfo];
[self updateSubViewLayout];
[self getScopeAuthInfo];
[self updateAuthTipInfo];
[self.authTabView reloadData];
}
- (void)initSubViewUI {
self.containerView.translatesAutoresizingMaskIntoConstraints = NO;
[self.view addSubview:self.containerView];
self.topView.translatesAutoresizingMaskIntoConstraints = NO;
[self.containerView addSubview:self.topView];
self.authTipLabel.translatesAutoresizingMaskIntoConstraints = NO;
[self.containerView addSubview:self.authTipLabel];
self.authTabView.translatesAutoresizingMaskIntoConstraints = NO;
[self.containerView addSubview:self.authTabView];
self.authTabView.delegate = self;
self.authTabView.dataSource = self;
self.authTabView.rowHeight = UITableViewAutomaticDimension;
self.authTabView.estimatedRowHeight = 70;
self.authTabView.estimatedSectionHeaderHeight = 0;
self.authTabView.estimatedSectionFooterHeight = 0;
if (@available(iOS 11.0, *)) {
self.authTabView.contentInsetAdjustmentBehavior = UIScrollViewContentInsetAdjustmentNever;
}
self.authTabView.scrollEnabled = NO;
self.cancelBtn.translatesAutoresizingMaskIntoConstraints = NO;
[self.containerView addSubview:self.cancelBtn];
self.sureBtn.translatesAutoresizingMaskIntoConstraints = NO;
[self.containerView addSubview:self.sureBtn];
[self.cancelBtn addTarget:self action:@selector(clickToCancelAuth:) forControlEvents:UIControlEventTouchUpInside];
[self.sureBtn addTarget:self action:@selector(clickToAllowAuth:) forControlEvents:UIControlEventTouchUpInside];
[self addSubViewLayout];
[self setDefaultStyle];
}
- (void)clickToCancelAuth:(UIButton *)btn {
if (self.completionBlock) {
NSDictionary *dic = @{
@"code": EMAS_CANCEL,
@"msg": @"User cancels authorization"
};
self.completionBlock(dic);
}
}
- (void)clickToAllowAuth:(UIButton *)btn {
NSMutableArray *array = [[NSMutableArray alloc] init];
for (EMASAuthorizeInfoModel *model in self.scopeAuthArray) {
if (model.isSelect) {
[array addObject:model.scope];
}
}
//暂时没有需要授权的值
if (array.count == 0) {
//文案信息和展示--逻辑处理
return;
}
id<EMASIAuthService> authService = EMASPluginEnv.shareInstance.getContainerContext.getAuthService;
if (authService && [authService respondsToSelector:@selector(saveAuthList:userId:miniAppId:)]) {
BOOL isSuccess = [authService saveAuthList:array userId:self.userId miniAppId:self.appId];
NSMutableDictionary *scopDic = [[NSMutableDictionary alloc] init];
for (EMASAuthorizeInfoModel *model in self.scopeAuthArray) {
BOOL isAuth = isSuccess ? model.isSelect : isSuccess;
[scopDic setObject:@(isAuth) forKey:model.scope];
}
if (self.authedDic && self.authedDic.allKeys.count != 0) {
[scopDic addEntriesFromDictionary:self.authedDic];
}
if (self.unknownAuthDic && self.unknownAuthDic.allKeys.count != 0) {
[scopDic addEntriesFromDictionary:self.unknownAuthDic];
}
if (self.completionBlock) {
NSDictionary *dic = @{
@"code": EMAS_CONFIRM,
@"msg": @"",
@"data": scopDic
};
self.completionBlock(dic);
}
}
}
- (void)addSubViewLayout {
// 默认一个设置table 高度为60
self.authTabHeightConstraint = [self.authTabView.heightAnchor constraintEqualToConstant:60];
[NSLayoutConstraint activateConstraints:@[
[self.containerView.leadingAnchor constraintEqualToAnchor:self.view.leadingAnchor constant:0],
[self.containerView.trailingAnchor constraintEqualToAnchor:self.view.trailingAnchor constant:0],
[self.containerView.bottomAnchor constraintEqualToAnchor:self.view.bottomAnchor constant:0],
[self.topView.leadingAnchor constraintEqualToAnchor:self.containerView.leadingAnchor constant:24],
[self.topView.trailingAnchor constraintEqualToAnchor:self.containerView.trailingAnchor constant:-24],
[self.topView.topAnchor constraintEqualToAnchor:self.containerView.topAnchor constant:0],
[self.topView.heightAnchor constraintEqualToConstant:56],
[self.authTipLabel.leadingAnchor constraintEqualToAnchor:self.containerView.leadingAnchor constant:24],
[self.authTipLabel.trailingAnchor constraintEqualToAnchor:self.containerView.trailingAnchor constant:-24],
[self.authTipLabel.topAnchor constraintEqualToAnchor:self.topView.bottomAnchor constant:16],
[self.authTipLabel.heightAnchor constraintEqualToConstant:22.0],
[self.authTabView.leadingAnchor constraintEqualToAnchor:self.containerView.leadingAnchor constant:0],
[self.authTabView.trailingAnchor constraintEqualToAnchor:self.containerView.trailingAnchor constant:0],
[self.authTabView.topAnchor constraintEqualToAnchor:self.authTipLabel.bottomAnchor constant:0],
self.authTabHeightConstraint,
[self.cancelBtn.topAnchor constraintEqualToAnchor:self.authTabView.bottomAnchor constant:20],
[self.cancelBtn.leadingAnchor constraintEqualToAnchor:self.containerView.leadingAnchor constant:57.5],
[self.cancelBtn.widthAnchor constraintEqualToAnchor:self.sureBtn.widthAnchor],
[self.cancelBtn.heightAnchor constraintEqualToConstant:40],
[self.cancelBtn.bottomAnchor constraintEqualToAnchor:self.containerView.bottomAnchor constant:-54],
[self.sureBtn.trailingAnchor constraintEqualToAnchor:self.containerView.trailingAnchor constant:-57.5],
[self.sureBtn.heightAnchor constraintEqualToAnchor:self.cancelBtn.heightAnchor],
[self.sureBtn.leadingAnchor constraintEqualToAnchor:self.cancelBtn.trailingAnchor constant:20],
[self.sureBtn.centerYAnchor constraintEqualToAnchor:self.cancelBtn.centerYAnchor constant:0]
]];
}
- (void)updateSubViewLayout {
CGFloat h = 56 + 16 + 22 + 20 + 43 + 54;
CGFloat max_tab_h = self.view.frame.size.height/5.0 * 4 - h;
if (self.isMultiple) {
CGFloat tab_h = 93 * self.filterScopes.count;
self.authTabHeightConstraint.constant = tab_h < max_tab_h ? tab_h : max_tab_h;
if (tab_h > max_tab_h) {
self.authTabView.scrollEnabled = YES;
}
[UIView animateWithDuration:0.3 animations:^{
[self.containerView layoutIfNeeded];
}];
}
}
- (void)updateAuthTipInfo {
NSString *multipleTopInfo = [EMASUIUtils localizedStringForKey:@"miniapp_auth_tip" value:@"Access your following information"];
NSString *AuthTipString = self.isMultiple ? multipleTopInfo : self.scopeTipDic[self.filterScopes.firstObject];
self.authTipLabel.text = AuthTipString;
}
- (void)initDefaultAuthInfo {
self.scopeTipDic = @{
@"location": @"Access your location information",
@"contacts": @"Access your contact list information",
@"bluetooth": @"Access your bluetooth information",
@"camera": @"Access your camera information",
@"microphone": @"Access your microphone information",
@"album":@"Access your photo album information",
@"file": @"Access your file information",
@"call": @"Access your call information",
@"vibrate": @"Access your device vibration information",
@"screen":@"Access your screen information"
};
self.permissionDic = @{
@"location": @"Location",
@"contacts": @"Contacts",
@"bluetooth": @"Bluetooth",
@"camera":@"Camera",
@"microphone": @"Microphone",
@"album":@"Album",
@"file": "Files",
@"call": @"Calls",
@"vibrate": @"Vibration",
@"screen":@"Screen"
};
self.scopeDic = @{
@"location": @"This miniapp will access your location to provide address recommendations and localized services",
@"contacts": @"This miniapp will access your contacts to quickly find contacts or invite friends",
@"bluetooth": @"This miniapp will access bluetooth to connect to smart devices and enable data interaction",
@"camera": @"This miniapp will access your camera for taking photos or scanning QR codes",
@"microphone": @"This miniapp will access your microphone for voice input and voice-based features",
@"album": @"This miniapp will access your photo album to select and upload images for sharing or editing",
@"file": @"This miniapp will access files to read and manage documents or resource files required by the application",
@"call": @"This miniapp will access call logs to identify incoming calls or enhance communication-related features",
@"vibrate": @"This miniapp will access device vibration controls to provide tactile feedback and enhance operational experience",
@"screen": @"This miniapp will access screen information to adapt interface display, support screenshot and screen recording features, and improve user interaction"
};
}
- (void)setDefaultStyle {
self.cancelBtn.backgroundColor = [UIColor colorWithHexString:@"#F1F2F3" alpha:1.0];
self.sureBtn.backgroundColor = [UIColor colorWithHexString:@"#2561F5" alpha:1.0];
self.cancelBtn.layer.cornerRadius = 4.0;
self.cancelBtn.layer.masksToBounds = YES;
self.sureBtn.layer.cornerRadius = 4.0;
self.sureBtn.layer.masksToBounds = YES;
self.cancelBtn.titleLabel.font = [UIFont systemFontOfSize:17.0];
self.sureBtn.titleLabel.font = [UIFont systemFontOfSize:17.0];
[self.cancelBtn setTitleColor:[UIColor colorWithHexString:@"#2561F5" alpha:1.0] forState:UIControlStateNormal];
[self.sureBtn setTitleColor:[UIColor whiteColor] forState:UIControlStateNormal];
NSString *cancelTitle = @"Reject";
[self.cancelBtn setTitle:cancelTitle forState:UIControlStateNormal];
NSString *sureTitle = @"Allow";
[self.sureBtn setTitle:sureTitle forState:UIControlStateNormal];
}
- (NSInteger)tableView:(UITableView *)tableView numberOfRowsInSection:(NSInteger)section {
return self.scopeAuthArray.count;
}
- (UITableViewCell *)tableView:(UITableView *)tableView cellForRowAtIndexPath:(NSIndexPath *)indexPath {
if (_isMultiple) {
EMASAuthInfoTabCell *cell = [tableView dequeueReusableCellWithIdentifier:authIdentifier];
if (!cell) {
cell = [[EMASAuthInfoTabCell alloc] initWithStyle:UITableViewCellStyleDefault reuseIdentifier:authIdentifier];
cell.selectionStyle = UITableViewCellSelectionStyleNone;
}
cell.authModel = self.scopeAuthArray[indexPath.row];
return cell;
}
EMASDefaultAuthTabCell *cell = [tableView dequeueReusableCellWithIdentifier:defaultIdentifier];
if (!cell) {
cell = [[EMASDefaultAuthTabCell alloc] initWithStyle:UITableViewCellStyleDefault reuseIdentifier:defaultIdentifier];
cell.selectionStyle = UITableViewCellSelectionStyleNone;
}
EMASAuthorizeInfoModel *model = self.scopeAuthArray[indexPath.row];
cell.authInfo = model.authInfo;
return cell;
}
- (void)tableView:(UITableView *)tableView didSelectRowAtIndexPath:(NSIndexPath *)indexPath {
[tableView deselectRowAtIndexPath:indexPath animated:true];
if (self.isMultiple) {
EMASAuthorizeInfoModel *model = self.scopeAuthArray[indexPath.row];
model.isSelect = !model.isSelect;
[tableView reloadRowsAtIndexPaths:@[indexPath] withRowAnimation:UITableViewRowAnimationNone];
[self updateAuthButtonState];
}
}
- (void)updateAuthButtonState {
BOOL isContainerAuth = NO;
for (EMASAuthorizeInfoModel *model in self.scopeAuthArray) {
if (model.isSelect) {
isContainerAuth = YES;
break;
}
}
if (isContainerAuth) {
self.sureBtn.alpha = 1.0;
self.sureBtn.userInteractionEnabled = YES;
}else {
self.sureBtn.alpha = 0.3;
self.sureBtn.userInteractionEnabled = NO;
}
}
- (void)setMiniAppAuth:(NSDictionary *)params {
NSArray *scopes = params[@"authorize"];
self.miniAppInfo = params[@"miniAppInfo"];
self.appId = params[@"appId"];
self.userId = params[@"userId"];
self.unknownAuthDic = params[@"unknownAuth"];
self.authedDic = params[@"authed"];
[self.filterScopes removeAllObjects];
for (NSString *scope in scopes) {
[self.filterScopes addObject:scope];
}
_isMultiple = self.filterScopes.count != 1;
}
- (void)getScopeAuthInfo {
[self.scopeAuthArray removeAllObjects];
for (NSString *scope in self.filterScopes) {
EMASAuthorizeInfoModel *model = [[EMASAuthorizeInfoModel alloc] init];
model.isSelect = YES;
model.captialScope = self.permissionDic[scope];
model.authInfo = self.scopeDic[scope];
model.scopeTips = self.scopeTipDic[scope];
model.scope = scope;
[self.scopeAuthArray addObject:model];
}
}
- (NSMutableArray *)filterScopes {
if (!_filterScopes) {
_filterScopes = [[NSMutableArray alloc] init];
}
return _filterScopes;
}
- (NSMutableArray *)scopeAuthArray {
if (!_scopeAuthArray) {
_scopeAuthArray = [[NSMutableArray alloc] init];
}
return _scopeAuthArray;
}
- (UIView *)containerView {
if (!_containerView) {
_containerView = [[UIView alloc] init];
_containerView.backgroundColor = [UIColor whiteColor];
}
return _containerView;
}
- (EMASAuthUITopInfoView *)topView {
if (!_topView) {
_topView = [[EMASAuthUITopInfoView alloc] init];
}
return _topView;
}
- (UILabel *)authTipLabel {
if (!_authTipLabel) {
_authTipLabel = [[UILabel alloc] init];
_authTipLabel.font = [UIFont systemFontOfSize:17.0];
_authTipLabel.textColor = [UIColor colorWithHexString:@"#1F2024" alpha:1.0];
}
return _authTipLabel;
}
- (UITableView *)authTabView {
if (!_authTabView) {
_authTabView = [[UITableView alloc] initWithFrame:CGRectZero style:UITableViewStylePlain];
_authTabView.backgroundColor = [UIColor whiteColor];
_authTabView.separatorStyle = UITableViewCellSeparatorStyleNone;
}
return _authTabView;
}
- (UIButton *)cancelBtn {
if (!_cancelBtn) {
_cancelBtn = [UIButton buttonWithType:UIButtonTypeCustom];
}
return _cancelBtn;
}
- (UIButton *)sureBtn {
if (!_sureBtn) {
_sureBtn = [UIButton buttonWithType:UIButtonTypeCustom];
}
return _sureBtn;
}
@end
3. Implementation ErrorPageViewController
#import "CPErrorPage.h"
#import "CPCommonTool.h"
#import <EMASMiniAppApi/EMASMiniAppConstants.h>
@interface CPErrorPage ()
@property (nonatomic,strong) UILabel *titleLabel;
@property (nonatomic,strong) UILabel *errorLabel;
@property (nonatomic,strong) UIButton *refreshBtn;
@property (nonatomic,strong) UIButton *quitBtn;
@property (nonatomic,strong) UIImageView *mainImg;
@end
@implementation CPErrorPage
- (void)viewDidLoad {
[super viewDidLoad];
// Do any additional setup after loading the view.
self.view.backgroundColor = UIColor.whiteColor;
[self setupErrorView];
[self loadData];
}
-(void)loadData{
if (self.config) {
CPErrorViewConfig* cnf = self.config;
if(kStrExist(cnf.mainIconStr)){
self.mainImg.image =[CPCommonTool getImageByName:cnf.mainIconStr];
}
if(kStrExist(cnf.errorTxt)){
[self.titleLabel setText:cnf.errorTxt];
}
if(kStrExist(cnf.errorCodeTxt)){
[self.errorLabel setText:cnf.errorCodeTxt];
}
if(kStrExist(cnf.refreshTxt)){
[self.refreshBtn setTitle:cnf.refreshTxt forState:(UIControlStateNormal)];
}
if(kStrExist(cnf.quitTxt)){
[self.quitBtn setTitle:cnf.quitTxt forState:(UIControlStateNormal)];
}
self.quitBtn.hidden = !cnf.showQuitBtn;
self.refreshBtn.hidden = !cnf.showRefreshBtn;
}else{
CPErrorViewConfig* cnf = [CPErrorViewConfig new];
self.config = cnf;
}
//根据条件调整约束
[self updateConstraints];
}
-(void)setupErrorView{
// 1. 创建容器视图
UIView* container = [UIView new];
container.translatesAutoresizingMaskIntoConstraints = NO;
[self.view addSubview:container];
// 2. 创建错误图片并添加到容器
UIImageView *errorImage = [[UIImageView alloc] initWithImage:[CPCommonTool getImageByName:@"app_load_failure"]];
errorImage.contentMode = UIViewContentModeScaleAspectFit;
errorImage.translatesAutoresizingMaskIntoConstraints = NO;
self.mainImg = errorImage;
[container addSubview:errorImage]; // 添加到容器
// 3. 创建错误提示标签并添加到容器
UILabel *errorLabel = self.titleLabel;
errorLabel.text = kLocalString(@"app_failed_to_load");
errorLabel.textAlignment = NSTextAlignmentCenter;
errorLabel.textColor = kColorWithHex(@"#474A52");
errorLabel.font = kFont(16);
errorLabel.translatesAutoresizingMaskIntoConstraints = NO;
[container addSubview:errorLabel]; // 添加到容器
// 错误码标签约束
UILabel *codeLabel = self.errorLabel;
codeLabel.text = [NSString stringWithFormat:@"%@:0000",kLocalString(@"error_code")];
codeLabel.textAlignment = NSTextAlignmentCenter;
codeLabel.textColor = kColorWithHex(@"#81848F");
codeLabel.font = kFont(13);
codeLabel.translatesAutoresizingMaskIntoConstraints = NO;
[container addSubview:codeLabel];
// 创建刷新按钮
UIButton *refreshButton = self.refreshBtn;
[refreshButton setTitle:kLocalString(@"miniapp_error_refresh_btn_title") forState:UIControlStateNormal];
[refreshButton addTarget:self action:@selector(refreshAction) forControlEvents:UIControlEventTouchUpInside];
[container addSubview:refreshButton];
// 创建退出按钮
UIButton *exitButton = self.quitBtn;
[exitButton setTitle:kLocalString(@"miniapp_error_exit_btn_title") forState:UIControlStateNormal];
[exitButton addTarget:self action:@selector(exitAction) forControlEvents:UIControlEventTouchUpInside];
[container addSubview:exitButton];
// 4. 设置约束
[NSLayoutConstraint activateConstraints:@[
// 容器约束
[container.centerXAnchor constraintEqualToAnchor:self.view.centerXAnchor],
[container.centerYAnchor constraintEqualToAnchor:self.view.centerYAnchor constant:-hPix(100)],
[container.widthAnchor constraintEqualToAnchor:self.view.widthAnchor multiplier:0.8],
// 错误图片约束
[errorImage.topAnchor constraintEqualToAnchor:container.topAnchor],
[errorImage.centerXAnchor constraintEqualToAnchor:container.centerXAnchor],
[errorImage.widthAnchor constraintEqualToConstant:wPix(120)],
[errorImage.heightAnchor constraintEqualToConstant:wPix(120)],
// 错误标签约束
[errorLabel.topAnchor constraintEqualToAnchor:errorImage.bottomAnchor constant:hPix(16)],
[errorLabel.leadingAnchor constraintEqualToAnchor:container.leadingAnchor],
[errorLabel.trailingAnchor constraintEqualToAnchor:container.trailingAnchor],
// 错误码标签约束
[codeLabel.topAnchor constraintEqualToAnchor:errorLabel.bottomAnchor constant:hPix(8)],
[codeLabel.centerXAnchor constraintEqualToAnchor:container.centerXAnchor],
]];
}
-(void)updateConstraints{
CPErrorViewConfig* cnf = self.config;
UIButton* refreshButton = self.refreshBtn;
UIButton* exitButton = self.quitBtn;
UILabel* codeLabel = self.errorLabel;
UIView* container = self.refreshBtn.superview;
NSMutableArray* arr = @[].mutableCopy;
CGFloat btn_wid = wPix(120);
CGFloat btn_hei = hPix(40);
if (cnf.showRefreshBtn) {//showQuitBtn
if (cnf.showQuitBtn) {//showRefreshBtn
[arr addObjectsFromArray:@[
[exitButton.topAnchor constraintEqualToAnchor:codeLabel.bottomAnchor constant:hPix(40)],
[exitButton.trailingAnchor constraintEqualToAnchor:container.centerXAnchor constant:-10],
[exitButton.widthAnchor constraintEqualToConstant:btn_wid],
[exitButton.heightAnchor constraintEqualToConstant:btn_hei],
[refreshButton.leadingAnchor constraintEqualToAnchor:container.centerXAnchor constant:10],
[container.bottomAnchor constraintEqualToAnchor:exitButton.bottomAnchor constant:0]
]];
}else{
[arr addObjectsFromArray:@[
[refreshButton.centerXAnchor constraintEqualToAnchor:container.centerXAnchor constant:0],
[container.bottomAnchor constraintEqualToAnchor:refreshButton.bottomAnchor constant:0]
]];
}
[arr addObjectsFromArray:@[
[refreshButton.topAnchor constraintEqualToAnchor:codeLabel.bottomAnchor constant:hPix(40)],
[refreshButton.widthAnchor constraintEqualToConstant:btn_wid],
[refreshButton.heightAnchor constraintEqualToConstant:btn_hei],
]];
}else{
if (cnf.showQuitBtn) {
[arr addObjectsFromArray:@[
[exitButton.topAnchor constraintEqualToAnchor:codeLabel.bottomAnchor constant:hPix(40)],
[exitButton.centerXAnchor constraintEqualToAnchor:container.centerXAnchor constant:0],
[exitButton.widthAnchor constraintEqualToConstant:btn_wid],
[exitButton.heightAnchor constraintEqualToConstant:btn_hei],
[container.bottomAnchor constraintEqualToAnchor:exitButton.bottomAnchor constant:0]
]];
}else{
[arr addObject: [container.bottomAnchor constraintEqualToAnchor:codeLabel.bottomAnchor constant:0]];
}
}
[NSLayoutConstraint activateConstraints:arr];
}
- (void)refreshAction {
// 刷新逻辑实现
if (self.complete) {
self.complete(1);
}
}
- (void)exitAction {
// 退出逻辑实现
if (self.complete) {
self.complete(0);
}
}
#pragma mark -
- (void)miniAppErrorInfo:(NSDictionary *)params{
CPErrorViewConfig* cfn = [CPErrorViewConfig new];
if ([params objectForKey:@"ErrorCode"] == nil) {
self.config = cfn;
return;
}
int code = [params[@"ErrorCode"] intValue];
switch (code) {
case EMAS_ERROR_CODE_NETWORK_ERROR://网络异常
case EMAS_ERROR_CODE_NETWORK_RESPONSE_EMPTY://网络异常
case EMAS_ERROR_CODE_NETWORK_RESPONSE_SUCCESS_FALSE://网络异常
case EMAS_ERROR_CODE_URL_VERSION_EMPTY://网络异常
{
[cfn setErrorType:(CPErrorTypeConnectionError) errorCode:code];
}
break;
case EMAS_ERROR_CODE_NETWORK_RESPONSE_FORMAT_ERROR://无法打开该页
{
[cfn setErrorType:(CPErrorTypeOpenError) errorCode:code];
}
break;
case EMAS_ERROR_CODE_MINI_APP_DOWNLOAD_ERROR://小程序加载失败
case EMAS_ERROR_CODE_MINI_APP_UNZIP_ERROR://小程序加载失败
case EMAS_ERROR_CODE_MINI_APP_CACHE_ERROR://小程序加载失败
case EMAS_ERROR_CODE_MINI_APP_TYPE_NOT_SUPPORT://加载失败
case EMAS_ERROR_CODE_WINDVANE_NOT_USED://加载失败
case EMAS_ERROR_CODE_UNIAPP_NOT_USED://小程序加载失败
{
[cfn setErrorType:(CPErrorTypeLoadError) errorCode:code];
}
break;
case EMAS_ERROR_CODE_MINI_APP_TAKEN_OFF://小程序不存在
{
[cfn setErrorType:(CPErrorTypeOfflineError) errorCode:code];
}
break;
default:
break;
}
self.config = cfn;
}
#pragma mark - Setter&Getter
-(UILabel*)titleLabel{
if (!_titleLabel) {
_titleLabel = [UILabel new];
}
return _titleLabel;
}
-(UILabel*)errorLabel{
if (!_errorLabel) {
_errorLabel = [UILabel new];
}
return _errorLabel;
}
-(UIButton*)refreshBtn{
if (!_refreshBtn) {
_refreshBtn = [CPCommonTool getThemeDarkButton];
}
return _refreshBtn;
}
-(UIButton*)quitBtn{
if (!_quitBtn) {
_quitBtn = [CPCommonTool getThemeLightButton];
}
return _quitBtn;
}
@end
4. Implementation SplashPageViewController:
To obtain the loading progress and the miniapp information, you need to implement protocol EMASISplashExtension
#import "CPLoadPage.h"
#import "CPCommonTool.h"
@interface CPLoadPage ()
@property(nonatomic,strong)UIProgressView* progressView;
@property(nonatomic,strong)UILabel*percentLabel;
@property (nonatomic,strong)UILabel *titleLabel;
@property (nonatomic,strong)UIImageView *appIcon;
@end
@implementation CPLoadPage
- (void)viewDidLoad {
[super viewDidLoad];
// Do any additional setup after loading the view.
[self setupViews];
[self loadData];
}
-(void)loadData{
if (self.config) {
CPLoadViewConfig* cnf = self.config;
self.progressView.hidden = self.percentLabel.hidden = !cnf.showProgress;
if (cnf.iconUrl) {
[self.appIcon loadUrl:cnf.iconUrl];
}
if(kStrExist(cnf.appName)){
[self.titleLabel setText:cnf.appName];
}
if (cnf.titleColor) {
[self.titleLabel setTextColor:cnf.titleColor];
}
if (cnf.progressColor) {
[self.progressView setTintColor:cnf.progressColor];
}
}
}
-(void)setupViews{
self.view.backgroundColor = [UIColor whiteColor];
// 创建容器视图
UIView *loadContainer = [UIView new];
loadContainer.translatesAutoresizingMaskIntoConstraints = NO;
[self.view addSubview:loadContainer];
// 添加图片
UIImageView *imageView = [[UIImageView alloc] initWithImage:[CPCommonTool getImageByName:(@"miniapp_default_icon")]];
self.appIcon = imageView;
imageView.contentMode = UIViewContentModeScaleAspectFit;
imageView.translatesAutoresizingMaskIntoConstraints = NO;
[loadContainer addSubview:imageView];
// 添加应用名称标签
UILabel *label = self.titleLabel;
label.text = @"Miniapp Demo";
label.font = kFontWithWeight(16,500);
label.textAlignment = NSTextAlignmentCenter;
label.translatesAutoresizingMaskIntoConstraints = NO;
[loadContainer addSubview:label];
// 添加进度条
self.progressView.progress = 0;
self.progressView.translatesAutoresizingMaskIntoConstraints = NO;
self.progressView.tintColor = kColorWithHex(CP_THEME_COLOR);
[loadContainer addSubview:self.progressView];
// 添加百分比标签
self.percentLabel.text = @"0%";
self.percentLabel.textColor = [UIColor grayColor];
self.percentLabel.font = kFontWithWeight(12,400);
self.percentLabel.translatesAutoresizingMaskIntoConstraints = NO;
[loadContainer addSubview:self.percentLabel];
NSArray* arr = @[
// 容器约束
[loadContainer.centerXAnchor constraintEqualToAnchor:self.view.centerXAnchor],
[loadContainer.centerYAnchor constraintEqualToAnchor:self.view.centerYAnchor constant:-64],
[loadContainer.widthAnchor constraintEqualToAnchor:self.view.widthAnchor multiplier:1],
// 图片约束
[imageView.topAnchor constraintEqualToAnchor:loadContainer.topAnchor],
[imageView.centerXAnchor constraintEqualToAnchor:loadContainer.centerXAnchor],
[imageView.widthAnchor constraintEqualToConstant:wPix(56)],
[imageView.heightAnchor constraintEqualToConstant:wPix(56)],
// 应用名称标签约束
[label.topAnchor constraintEqualToAnchor:imageView.bottomAnchor constant:hPix(20)],
[label.leadingAnchor constraintEqualToAnchor:loadContainer.leadingAnchor],
[label.trailingAnchor constraintEqualToAnchor:loadContainer.trailingAnchor],
// 进度条约束
[self.progressView.topAnchor constraintEqualToAnchor:label.bottomAnchor constant:hPix(22)],
[self.progressView.centerXAnchor constraintEqualToAnchor:loadContainer.centerXAnchor],
[self.progressView.widthAnchor constraintEqualToConstant:wPix(160)],
// 百分比标签约束
[self.percentLabel.topAnchor constraintEqualToAnchor:self.progressView.bottomAnchor constant:hPix(8)],
[self.percentLabel.centerXAnchor constraintEqualToAnchor:self.progressView.centerXAnchor],
// 容器底部约束
[loadContainer.bottomAnchor constraintEqualToAnchor:self.progressView.bottomAnchor constant:0]
];
// 设置约束
[NSLayoutConstraint activateConstraints:arr];
}
-(void)updateProgress:(CGFloat)progress{
dispatch_async(dispatch_get_main_queue(), ^{
[self.progressView setProgress:progress animated:YES];
self.percentLabel.text = [NSString stringWithFormat:@"%0.0f%%",progress*100];
});
}
#pragma mark - Setter&Getter
-(void)setConfig:(CPLoadViewConfig *)config{
_config = config;
}
-(UIProgressView*)progressView{
if (!_progressView) {
_progressView = [[UIProgressView alloc] initWithProgressViewStyle:UIProgressViewStyleDefault];
}
return _progressView;
}
-(UILabel*)titleLabel{
if (!_titleLabel) {
_titleLabel = [UILabel new];
}
return _titleLabel;
}
-(UILabel*)percentLabel{
if (!_percentLabel) {
_percentLabel = [UILabel new];
}
return _percentLabel;
}
#pragma mark -
- (void)setMiniAppDownloadProgress:(CGFloat)progress{
[self updateProgress:progress];
}
- (void)miniAppInfo:(NSDictionary *)params{
dispatch_async(dispatch_get_main_queue(), ^{
CPLoadViewConfig* cnf = [CPLoadViewConfig new];
self.config = cnf;
self.config.appName = params[@"miniAppName"];
self.config.iconUrl = params[@"miniAppIcon"];
[self loadData];
});
}
@end5. Implementation MoreViewController
#import "CPMenuController.h"
#import "CPCommonTool.h"
#import "CPSettingPage.h"
#import "CPAboutUsViewController.h"
#import "CPComfirmViewController.h"
#import <EMASMiniAppService/EMASPluginEnv.h>
#import <EMASMiniAppService/EMASResultCodeConstants.h>
#import <EMASServiceManager/EMASServiceManager.h>
#import <EMASMiniAppApi/EMASMiniAppFavoriteService.h>
#import <EMASMiniAppApi/EMASMiniAppMoreService.h>
#define kPopupHeight hPix(355.0)
#define kCornerRadius 10.0
#define kIconSize 24.0
#define kItemSpacing 12.0
#define kItemWid wPix(72)
#define kItemHei hPix(94)
#define kCollectionHeight hPix(185.0)
#define kCancelButtonHeight hPix(56.0)
#define kCancelButtonBottomMargin hPix(34.0)
#define CPMENU_CELL_ICON_TAG 1122
#define CPMENU_CELL_ICON_CONTAINER_TAG 1234
#define CPMENU_CELL_TITLE_TAG 1123
typedef NS_ENUM(NSInteger, MenuItemKey) {
MenuItemKeyAddToFav = 0,
MenuItemKeySettings,
MenuItemKeyCopyLink,
MenuItemKeyShare,
MenuItemKeyRefresh,
MenuItemKeyAboutUs
};
@interface CPMenuItem : NSObject
@property (nonatomic,copy) NSString *title;
@property (nonatomic,assign) MenuItemKey key;
@property (nonatomic,copy) NSString *imgName;
@property (nonatomic,assign)NSInteger status;
@property (nonatomic,copy) NSString *vice_title;
@property (nonatomic,copy) NSString *vice_imgName;
@property (nonatomic, assign) BOOL isAvailable;
@end
@implementation CPMenuItem
- (instancetype)init
{
self = [super init];
if (self) {
self.status = 1;
}
return self;
}
@end
@interface CPMenuController () <UICollectionViewDelegate, UICollectionViewDataSource, UICollectionViewDelegateFlowLayout>
@property (nonatomic, strong) UIView *containerView;
@property (nonatomic, strong) UICollectionView *collectionView;
@property (nonatomic, strong) NSArray<CPMenuItem*> *items;
@property (nonatomic, strong) UIButton *cancelButton;
@property (nonatomic,strong) UIImageView *appIcon;
@property (nonatomic, strong)NSDictionary *miniAppInfo;
@end
@implementation CPMenuController
- (void)viewDidLoad {
[super viewDidLoad];
[self setupData];
[self setupUI];
[self setupConstraints];
}
- (void)miniAppInfo:(NSDictionary *)info {
self.miniAppInfo = info;
}
-(void)setupData{
NSString *miniAppId = self.miniAppInfo[@"miniAppId"] ?: @"";
BOOL favoriteAvailable = NO;
BOOL isFavorite = NO;
BOOL copyLinkAvailable = NO;
BOOL shareAvailable = NO;
BOOL settingsAvailable = NO;
BOOL isCustomWindow = NO;
BOOL refreshMiniAppAvailable = YES;
id<EMASMiniAppFavoriteService> favService = [[EMASServiceManager sharedInstance] serviceForProtocol:@"EMASMiniAppFavoriteService"];
if (favService) {
favoriteAvailable = YES;
if ([favService respondsToSelector:@selector(isFavorite:)]) {
isFavorite = [favService isFavorite:miniAppId];
}
}
NSString *miniAppUrl = self.miniAppInfo[@"miniAppUrl"] ?: @"";
if (![miniAppUrl isEqualToString:@""]) {
copyLinkAvailable = YES;
settingsAvailable = YES;
}
id<EMASMiniAppMoreService> moreService = [[EMASServiceManager sharedInstance] serviceForProtocol:@"EMASMiniAppMoreService"];
if (moreService && [moreService respondsToSelector:@selector(share:)]) {
shareAvailable = YES;
}
NSMutableArray *mutableMenuItems = [[NSMutableArray alloc] init];
if (favoriteAvailable) {
if (isFavorite) {
[mutableMenuItems addObject:@{@"title": kLocalString(@"miniapp_more_remove_favorite_info"), @"image": @"miniapp_more_remove_favorite", @"key": @(MenuItemKeyAddToFav), @"isAvailabel":@(favoriteAvailable)}];
}else {
[mutableMenuItems addObject:@{@"title": kLocalString(@"miniapp_more_add_favorite_info"), @"image": @"miniapp_more_add_favorite", @"key": @(MenuItemKeyAddToFav), @"isAvailabel":@(favoriteAvailable)}];
}
}
if (settingsAvailable) {
[mutableMenuItems addObject:@{@"title": kLocalString(@"miniapp_more_settings_info"), @"image": @"miniapp_more_settings", @"key": @(MenuItemKeySettings), @"isAvailabel":@(settingsAvailable)}];
}
if (copyLinkAvailable) {
[mutableMenuItems addObject:@{@"title": kLocalString(@"miniapp_more_copy_link_info"), @"image": @"miniapp_more_copy_link", @"key": @(MenuItemKeyCopyLink),@"isAvailabel":@(copyLinkAvailable)}];
}
if (shareAvailable) {
[mutableMenuItems addObject:@{@"title": kLocalString(@"miniapp_more_share_url_info"), @"image": @"miniapp_more_share_url", @"key": @(MenuItemKeyShare), @"isAvailabel":@(shareAvailable)}];
}
if (refreshMiniAppAvailable) {
[mutableMenuItems addObject:@{@"title": kLocalString(@"miniapp_more_refresh_info"), @"image": @"miniapp_more_refresh", @"key": @(MenuItemKeyRefresh), @"isAvailabel":@(refreshMiniAppAvailable)}];
}
[mutableMenuItems addObject:@{@"title": kLocalString(@"miniapp_more_about_us_info"), @"image": @"miniapp_more_about_us", @"key": @(MenuItemKeyAboutUs), @"isAvailabel":@(YES)}];
NSMutableArray *itemsArr = [[NSMutableArray alloc] init];
for (int i = 0; i < mutableMenuItems.count; i++) {
CPMenuItem* item = [CPMenuItem new];
item.title = mutableMenuItems[i][@"title"];
item.imgName = mutableMenuItems[i][@"image"];
item.key = [mutableMenuItems[i][@"key"] intValue];
item.isAvailable = [mutableMenuItems[i][@"isAvailabel"] boolValue];
[itemsArr addObject:item];
}
self.items = itemsArr;
}
- (void)viewDidAppear:(BOOL)animated {
[super viewDidAppear:animated];
[UIView animateWithDuration:0.3 animations:^{
self.view.backgroundColor = [UIColor colorWithWhite:0 alpha:0.5];
self.containerView.transform = CGAffineTransformIdentity;
}];
}
- (void)setupUI {
self.view.backgroundColor = [UIColor clearColor];
UIView* topView = [UIView new];
topView.translatesAutoresizingMaskIntoConstraints = NO;
topView.backgroundColor = kColorWithHex(CP_BACKGROUD_COLOR);
// 容器视图
self.containerView = [[UIView alloc] init];
self.containerView.backgroundColor = [UIColor whiteColor];
self.containerView.layer.cornerRadius = kCornerRadius;
self.containerView.layer.maskedCorners = kCALayerMinXMinYCorner | kCALayerMaxXMinYCorner;
self.containerView.clipsToBounds = YES;
self.containerView.transform = CGAffineTransformMakeTranslation(0, kPopupHeight);
[self.containerView addSubview:topView];
[self.view addSubview:self.containerView];
//[self.view addSubview:self.containerView];
// 标题栏
UIImageView *iconImageView = self.appIcon;
iconImageView.image = kGetImg(@"miniapp_default_icon");
iconImageView.tintColor = [UIColor blackColor];
//[self.containerView addSubview:iconImageView];
NSString *iconUrl = self.miniAppInfo[@"miniAppIcon"] ?: @"";
if (![iconUrl isEqualToString:@""]) {
[iconImageView loadUrl:iconUrl];
}
[topView addSubview:iconImageView];
UILabel *titleLabel = [[UILabel alloc] init];
NSString *miniAppName = self.miniAppInfo[@"miniAppName"] ?: @"Minapp Demo";
titleLabel.text = miniAppName;
titleLabel.font = [UIFont systemFontOfSize:17 weight:UIFontWeightMedium];
titleLabel.textColor = [UIColor blackColor];
//[self.containerView addSubview:titleLabel];
[topView addSubview:titleLabel];
// CollectionView
UICollectionViewFlowLayout *layout = [[UICollectionViewFlowLayout alloc] init];
layout.itemSize = CGSizeMake(kItemWid, kItemHei);
layout.minimumInteritemSpacing = kItemSpacing;
layout.minimumLineSpacing = kItemSpacing;
layout.scrollDirection = UICollectionViewScrollDirectionVertical;
self.collectionView = [[UICollectionView alloc] initWithFrame:CGRectZero collectionViewLayout:layout];
self.collectionView.delegate = self;
self.collectionView.dataSource = self;
self.collectionView.backgroundColor = [UIColor clearColor];
self.collectionView.showsHorizontalScrollIndicator = NO;
[self.collectionView registerClass:[UICollectionViewCell class] forCellWithReuseIdentifier:@"cell"];
//[self.containerView addSubview:self.collectionView];
[topView addSubview:self.collectionView];
// 取消按钮
self.cancelButton = [UIButton buttonWithType:UIButtonTypeSystem];
[self.cancelButton setTitle:kLocalString(@"mini_app_cancel") forState:UIControlStateNormal];
[self.cancelButton setTitleColor:[UIColor blackColor] forState:UIControlStateNormal];
self.cancelButton.titleLabel.font = kFont(17);
self.cancelButton.backgroundColor = UIColor.whiteColor;
self.cancelButton.layer.cornerRadius = 8.0;
[self.cancelButton addTarget:self action:@selector(cancelAction) forControlEvents:UIControlEventTouchUpInside];
[self.containerView addSubview:self.cancelButton];
// 标题栏元素约束
iconImageView.translatesAutoresizingMaskIntoConstraints = NO;
titleLabel.translatesAutoresizingMaskIntoConstraints = NO;
[NSLayoutConstraint activateConstraints:@[
// 图标约束
[iconImageView.leadingAnchor constraintEqualToAnchor:topView.leadingAnchor constant:wPix(24)],
[iconImageView.topAnchor constraintEqualToAnchor:topView.topAnchor constant:hPix(16)],
[iconImageView.widthAnchor constraintEqualToConstant:kIconSize],
[iconImageView.heightAnchor constraintEqualToConstant:kIconSize],
// 标题约束
[titleLabel.leadingAnchor constraintEqualToAnchor:iconImageView.trailingAnchor constant:wPix(8)],
[titleLabel.centerYAnchor constraintEqualToAnchor:iconImageView.centerYAnchor],
[titleLabel.trailingAnchor constraintLessThanOrEqualToAnchor:topView.trailingAnchor constant:-wPix(24)]
]];
}
- (void)setupConstraints {
self.containerView.translatesAutoresizingMaskIntoConstraints = NO;
self.collectionView.translatesAutoresizingMaskIntoConstraints = NO;
self.cancelButton.translatesAutoresizingMaskIntoConstraints = NO;
UIView* topView = self.collectionView.superview;
[NSLayoutConstraint activateConstraints:@[
[topView.topAnchor constraintEqualToAnchor:self.containerView.topAnchor],
[topView.leftAnchor constraintEqualToAnchor:self.containerView.leftAnchor],
[topView.rightAnchor constraintEqualToAnchor:self.containerView.rightAnchor ],
// 容器视图约束
[self.containerView.leadingAnchor constraintEqualToAnchor:self.view.leadingAnchor],
[self.containerView.trailingAnchor constraintEqualToAnchor:self.view.trailingAnchor],
[self.containerView.bottomAnchor constraintEqualToAnchor:self.view.bottomAnchor],
[self.containerView.heightAnchor constraintEqualToConstant:kPopupHeight],
// CollectionView约束
[self.collectionView.topAnchor constraintEqualToAnchor:topView.topAnchor constant:hPix(60)],
[self.collectionView.leadingAnchor constraintEqualToAnchor:topView.leadingAnchor constant:wPix(24)],
[self.collectionView.trailingAnchor constraintEqualToAnchor:topView.trailingAnchor constant:-wPix(24)],
[self.collectionView.bottomAnchor constraintEqualToAnchor:topView.bottomAnchor],
// 取消按钮约束
[self.cancelButton.topAnchor constraintEqualToAnchor:topView.bottomAnchor constant:0],
[self.cancelButton.leadingAnchor constraintEqualToAnchor:self.containerView.leadingAnchor constant:wPix(16)],
[self.cancelButton.trailingAnchor constraintEqualToAnchor:self.containerView.trailingAnchor constant:-wPix(16)],
[self.cancelButton.heightAnchor constraintEqualToConstant:kCancelButtonHeight],
[self.cancelButton.bottomAnchor constraintEqualToAnchor:self.containerView.bottomAnchor constant:-kCancelButtonBottomMargin]
]];
}
#pragma mark - CollectionView DataSource & Delegate
- (NSInteger)collectionView:(UICollectionView *)collectionView numberOfItemsInSection:(NSInteger)section {
return self.items.count;
}
- (UICollectionViewCell *)collectionView:(UICollectionView *)collectionView cellForItemAtIndexPath:(NSIndexPath *)indexPath {
UICollectionViewCell *cell = [collectionView dequeueReusableCellWithReuseIdentifier:@"cell" forIndexPath:indexPath];
UIView* c;
UIImageView* iconView;
UILabel* titleLabel;
CPMenuItem* item = self.items[indexPath.item];
if (![cell.contentView viewWithTag:CPMENU_CELL_ICON_CONTAINER_TAG]) {
c = [UIView new];
c.tag = 1234;
c.backgroundColor = UIColor.whiteColor;
c.layer.cornerRadius = 12;
[c setClipsToBounds:YES];
[cell.contentView addSubview:c];
// 图标
iconView = [[UIImageView alloc] init];
iconView.tag = CPMENU_CELL_ICON_TAG;
iconView.image = kGetImg(item.imgName);
iconView.tintColor = [UIColor whiteColor];
iconView.contentMode = UIViewContentModeScaleAspectFit;
[c addSubview:iconView];
// 标题
titleLabel = [[UILabel alloc] init];
titleLabel.tag = CPMENU_CELL_TITLE_TAG;
titleLabel.text = item.title;
titleLabel.font = kFont(11);
titleLabel.textAlignment = NSTextAlignmentCenter;
titleLabel.textColor = kColorWithHex(@"#81848F");
titleLabel.numberOfLines = 2;
[cell.contentView addSubview:titleLabel];
// 约束
c.translatesAutoresizingMaskIntoConstraints = NO;
iconView.translatesAutoresizingMaskIntoConstraints = NO;
titleLabel.translatesAutoresizingMaskIntoConstraints = NO;
[NSLayoutConstraint activateConstraints:@[
[c.topAnchor constraintEqualToAnchor:cell.contentView.topAnchor],
[c.centerXAnchor constraintEqualToAnchor:cell.contentView.centerXAnchor],
[c.widthAnchor constraintEqualToConstant:wPix(56)],
[c.heightAnchor constraintEqualToConstant:hPix(56)],
// 图标约束
[iconView.centerYAnchor constraintEqualToAnchor:c.centerYAnchor],
[iconView.centerXAnchor constraintEqualToAnchor:c.centerXAnchor],
[iconView.widthAnchor constraintEqualToConstant:wPix(32)],
[iconView.heightAnchor constraintEqualToConstant:wPix(32)],
// 标题约束
[titleLabel.topAnchor constraintEqualToAnchor:c.bottomAnchor constant:hPix(8)],
[titleLabel.leadingAnchor constraintEqualToAnchor:cell.contentView.leadingAnchor],
[titleLabel.trailingAnchor constraintEqualToAnchor:cell.contentView.trailingAnchor],
[titleLabel.bottomAnchor constraintLessThanOrEqualToAnchor:cell.contentView.bottomAnchor]
]];
// 背景样式
cell.contentView.backgroundColor = kColorWithHex(CP_BACKGROUD_COLOR);
cell.contentView.layer.cornerRadius = 8.0;
cell.contentView.clipsToBounds = YES;
}else{
c = [cell.contentView viewWithTag:CPMENU_CELL_ICON_CONTAINER_TAG];
iconView = [c viewWithTag:CPMENU_CELL_ICON_TAG];
titleLabel = [cell.contentView viewWithTag:CPMENU_CELL_TITLE_TAG];
iconView.image = kGetImg(item.imgName);
titleLabel.text = item.title;
}
//不可用状态
if (item.status == 0 ){
titleLabel.alpha = iconView.alpha = 0.3;
}else if (item.status == 2){
iconView.image = kGetImg(item.vice_imgName);
titleLabel.text = item.vice_title;
}
if (!item.isAvailable) {
titleLabel.alpha = iconView.alpha = 0.3;
}
return cell;
}
- (CGSize)collectionView:(UICollectionView *)collectionView layout:(UICollectionViewLayout *)collectionViewLayout sizeForItemAtIndexPath:(NSIndexPath *)indexPath {
return CGSizeMake(kItemWid, kItemHei);
}
- (UIEdgeInsets)collectionView:(UICollectionView *)collectionView layout:(UICollectionViewLayout *)collectionViewLayout insetForSectionAtIndex:(NSInteger)section {
return UIEdgeInsetsMake(0, 0, 0, 0);
}
- (void)collectionView:(UICollectionView *)collectionView didSelectItemAtIndexPath:(NSIndexPath *)indexPath {
CPMenuItem* item = self.items[indexPath.item];
if (item.status == 0) {
return;
}
if (!item.isAvailable) {
return;
}
NSString *appId = self.miniAppInfo[@"miniAppId"] ?: @"";
NSString * code = @"";
switch (item.key) {
//收藏
case MenuItemKeyAddToFav:
{
code = EMAS_CANCEL;
id<EMASMiniAppFavoriteService> favService = [[EMASServiceManager sharedInstance] serviceForProtocol:@"EMASMiniAppFavoriteService"];
if (favService){
BOOL isFavorite = [favService isFavorite:appId];
__weak typeof(self) weakSelf = self;
if (!isFavorite) {
[favService addToFavorites:appId completion:^(NSDictionary * _Nonnull result) {
[CPCommonTool showToast:kLocalStringWithValue(@"miniapp_more_favorite_success", @"Added to favorites")];//miniapp_more_favorite_success
}];
}else{
if(favService){
[favService removeFromFavorites:appId completion:^(NSDictionary * _Nonnull result) {
[CPCommonTool showToast:kLocalStringWithValue(@"miniapp_more_remove_favorite_success", @"Removed from my favorites")];
}];
}
}
};
}
break;
//设置
case MenuItemKeySettings:
{
//跳转设置页面
code = EMAS_OPEN_SETTING;
}
break;
//复制链接
case MenuItemKeyCopyLink:
{
code = EMAS_CANCEL;
NSString *urlStr = self.miniAppInfo[@"miniAppUrl"];
if (urlStr && ![urlStr isEqualToString:@""]) {
UIPasteboard * pasteboard = [UIPasteboard generalPasteboard];
pasteboard.string = urlStr;
[CPCommonTool showToast:kLocalStringWithValue(@"miniapp_more_copy_success", @"Copied")];
}
}
break;
//分享
case MenuItemKeyShare:
{
__weak typeof(self) weakself = self;
UIViewController* vc = self.presentingViewController;
NSString* url = self.miniAppInfo[@"miniAppUrl"];
[self dismissViewControllerWithCompletion:^{
__strong typeof(weakself) strongSelf = weakself;
strongSelf.completionBlock(@{@"code":EMAS_CANCEL});
dispatch_after(dispatch_time(DISPATCH_TIME_NOW, (int64_t)(0.1 * NSEC_PER_SEC)), dispatch_get_main_queue(), ^{
[strongSelf showShareWithString:url showIn:vc];
});
}];
}
break;
//关于我们
case MenuItemKeyAboutUs:
{
code = EMAS_OPEN_ABOUT;
}
break;
//刷新
case MenuItemKeyRefresh:
{
code = EMAS_RESTART_MINIAPP;
}
default:
break;
}
if (self.completionBlock && code && code .length != 0) {
self.completionBlock(@{@"code":code});
}
}
#pragma mark - Private
-(void)showShareWithString:(NSString*)string showIn:(UIViewController*)showVC{
if (!showVC) {
return;
}
NSString* value = nil;
id<EMASMiniAppMoreService> moreService = [[EMASServiceManager sharedInstance] serviceForProtocol:@"EMASMiniAppMoreService"];
if([moreService conformsToProtocol:@protocol(EMASMiniAppMoreService)]){
if ([moreService respondsToSelector:@selector(share:)]) {
value = [moreService share: self.miniAppInfo];
}
}
NSString* _url = value;
if (_url && ![_url isEqualToString:@""]) {
NSMutableArray *items = [NSMutableArray new];
[items addObject:_url];
UIActivityViewController *activityVC = [[UIActivityViewController alloc]
initWithActivityItems:items
applicationActivities:nil];
//兼容iPad
if ([UIDevice currentDevice].userInterfaceIdiom == UIUserInterfaceIdiomPad) {
activityVC.popoverPresentationController.sourceView = self.view;
activityVC.popoverPresentationController.sourceRect = CGRectMake(CGRectGetMidX(self.view.bounds),
CGRectGetMidY(self.view.bounds),
0, 0);
}
activityVC.completionHandler = ^(UIActivityType _Nullable activityType, BOOL completed) {
if (completed) {
[CPCommonTool showToast:kLocalStringWithValue(@"miniapp_more_share_success", @"Share Successful")];
}
};
UIViewController* vc = showVC;
while (vc.presentedViewController) {
vc = vc.presentedViewController;
}
[vc presentViewController:activityVC animated:YES completion:nil];
}else {
NSLog(@"empty share url");
}
}
#pragma mark - Actions
- (void)cancelAction {
__weak typeof(self) weakSelf = self;
[self dismissViewControllerWithCompletion:^{
__strong typeof(weakSelf) strongSelf = weakSelf;
if (strongSelf.completionBlock) {
strongSelf.completionBlock(@{@"code":EMAS_CANCEL});
}
}];
}
- (void)dismissViewControllerWithCompletion:(void (^)(void))finish{
[UIView animateWithDuration:0.3 animations:^{
self.view.backgroundColor = [UIColor clearColor];
self.containerView.transform = CGAffineTransformMakeTranslation(0, kPopupHeight);
} completion:^(BOOL finished) {
[self dismissViewControllerAnimated:NO completion:^{
if (finish) {
finish();
}
}];
}];
}
- (void)dismissViewController {
[self dismissViewControllerWithCompletion:nil];
}
#pragma mark - Setter
-(UIImageView*)appIcon{
if (!_appIcon) {
_appIcon = [UIImageView new];
}
return _appIcon;
}
@end6. Implementation SettingViewController
#import "CPSettingPage.h"
#import "CPSettingTableViewCell.h"
#import "CPCommonTool.h"
#import <EMASMiniAppService/EMASPluginEnv.h>
#import <EMASMiniAppService/EMASIAuthService.h>
#import <EMASMiniAppService/EMASResultCodeConstants.h>
@interface CPSettingPage () <UITableViewDataSource,UITableViewDelegate,CPAuthChangeDelegate>
@property (nonatomic, strong) UITableView *tableView;
@property (nonatomic, strong) NSArray *dataArray; // 数据
@property (nonatomic, strong) NSDictionary *miniAppInfoDict;
@end
@implementation CPSettingPage
- (void)viewDidLoad {
[super viewDidLoad];
// Do any additional setup after loading the view.
[self setupData];
[self setupTableView];
}
- (void)miniAppInfo:(NSDictionary *)info {
self.miniAppInfoDict = info;
}
- (void)setupData {
// 初始化数据源
NSString *userId = self.miniAppInfoDict[@"userId"] ?: @"";
NSString *miniAppId = self.miniAppInfoDict[@"miniAppId"] ?: @"";
id <EMASIAuthService> authService = EMASPluginEnv.shareInstance.getContainerContext.getAuthService;
NSDictionary *dic = [authService queryAuthInfo:userId miniAppId:miniAppId];
NSMutableArray* arr = @[].mutableCopy;
CPAuthItem* item = [CPAuthItem new];
item.authType = CPAuthTypeLOC;
item.title = kLocalString(@"miniapp_location");
item.isAuth = [[dic objectForKey:@"location"] boolValue];
item.scope = @"location";
[arr addObject:item];
item = [CPAuthItem new];
item.authType = CPAuthTypeCAM;
item.title = kLocalString(@"miniapp_camera");
item.isAuth = [[dic objectForKey:@"camera"] boolValue];
item.scope = @"camera";
[arr addObject:item];
item = [CPAuthItem new];
item.authType = CPAuthTypeALBUM;
item.title = kLocalString(@"miniapp_album");
item.isAuth = [[dic objectForKey:@"album"] boolValue];
item.scope = @"album";
[arr addObject:item];
item = [CPAuthItem new];
item.authType = CPAuthTypeBLE;
item.title = kLocalString(@"miniapp_bluetooth");
item.isAuth = [[dic objectForKey:@"bluetooth"] boolValue];
item.scope = @"bluetooth";
[arr addObject:item];
item = [CPAuthItem new];
item.authType = CPAuthTypeMIC;
item.title = kLocalString(@"miniapp_microphone");
item.isAuth = [[dic objectForKey:@"microphone"] boolValue];
item.scope = @"microphone";
[arr addObject:item];
item = [CPAuthItem new];
item.authType = CPAuthTypeCONT;
item.title = kLocalString(@"miniapp_contacts");
item.isAuth = [[dic objectForKey:@"contacts"] boolValue];
item.scope = @"contacts";
[arr addObject:item];
item = [CPAuthItem new];
item.authType = CPAuthTypeFILES;
item.title = kLocalString(@"miniapp_file");
item.isAuth = [[dic objectForKey:@"file"] boolValue];
item.scope = @"file";
[arr addObject:item];
item = [CPAuthItem new];
item.authType = CPAuthTypeCALLS;
item.title = kLocalString(@"miniapp_call");
item.isAuth = [[dic objectForKey:@"call"] boolValue];
item.scope = @"call";
[arr addObject:item];
item = [CPAuthItem new];
item.authType = CPAuthTypeVIBRATE;
item.title = kLocalString(@"miniapp_vibrate");
item.isAuth = [[dic objectForKey:@"vibrate"] boolValue];
item.scope = @"vibrate";
[arr addObject:item];
item = [CPAuthItem new];
item.authType = CPAuthTypeSCREEN;
item.title = kLocalString(@"miniapp_screen");
item.isAuth = [[dic objectForKey:@"screen"] boolValue];
item.scope = @"screen";
[arr addObject:item];
self.dataArray = arr.copy;
}
- (void)goBack {
if (self.completionBlock) {
self.completionBlock(@{@"code":EMAS_CANCEL});
}
}
- (void)setupTableView {
//头视图
UIView *topView = [[UIView alloc] initWithFrame:CGRectZero];
topView.translatesAutoresizingMaskIntoConstraints = NO;
//miniapp_back
topView.backgroundColor = [UIColor whiteColor];
UIButton *backBtn = [UIButton buttonWithType:UIButtonTypeCustom];
backBtn.translatesAutoresizingMaskIntoConstraints = NO;
[backBtn setImage:[CPCommonTool getImageByName:(@"miniapp_back")] forState:UIControlStateNormal];
[backBtn addTarget:self action:@selector(goBack) forControlEvents:UIControlEventTouchUpInside];
UILabel *titleLable = [[UILabel alloc] initWithFrame:CGRectZero];
titleLable.translatesAutoresizingMaskIntoConstraints = NO;
titleLable.text = kLocalString(@"miniapp_settings_title");
titleLable.font = [UIFont systemFontOfSize:16.0 weight:UIFontWeightMedium];
titleLable.textAlignment = NSTextAlignmentCenter;
titleLable.textColor = [UIColor blackColor];
[self.view addSubview:topView];
[topView addSubview:titleLable];
[topView addSubview:backBtn];
CGFloat statusbar_h = UIApplication.sharedApplication.statusBarFrame.size.height;
CGFloat h = statusbar_h + 44.0;
self.tableView = [[UITableView alloc] initWithFrame:CGRectZero style:UITableViewStylePlain];
self.tableView.translatesAutoresizingMaskIntoConstraints = NO;
self.tableView.dataSource = self;
self.tableView.delegate = self;
[self.tableView registerClass:[CPSettingTableViewCell class] forCellReuseIdentifier:@"cell"];
[self.view addSubview:self.tableView];
self.tableView.separatorInset = UIEdgeInsetsZero;
self.tableView.layoutMargins = UIEdgeInsetsZero;
if (@available(iOS 15.0, *)) {
self.tableView.sectionHeaderTopPadding = 0;
}
// 创建容器视图
UIView *headerView = [[UIView alloc] initWithFrame:CGRectMake(0, 0, self.view.frame.size.width, 0)];
headerView.translatesAutoresizingMaskIntoConstraints = NO;
headerView.backgroundColor = kColorWithHex(CP_BACKGROUD_COLOR);
NSString *miniAppName = self.miniAppInfoDict[@"miniAppName"] ?: @"MiniApp Demo";
// 创建文本标签
UILabel *headerLabel = [[UILabel alloc] init];
headerLabel.numberOfLines = 0;
headerLabel.text = [NSString stringWithFormat:kLocalString(@"miniapp_settings_allow_tip"), miniAppName];
headerLabel.textColor = kColorWithHex(@"#81848F");
headerLabel.backgroundColor = [UIColor clearColor];
[headerLabel setFont:kFont(13)];
headerLabel.translatesAutoresizingMaskIntoConstraints = NO;
[headerView addSubview:headerLabel];
[self.tableView setTableHeaderView:headerView];
[NSLayoutConstraint activateConstraints:@[
[headerView.widthAnchor constraintEqualToAnchor:self.view.widthAnchor]
]];
[NSLayoutConstraint activateConstraints:@[
[topView.topAnchor constraintEqualToAnchor:self.view.topAnchor constant:0],
[topView.leadingAnchor constraintEqualToAnchor:self.view.leadingAnchor constant:0],
[topView.trailingAnchor constraintEqualToAnchor:self.view.trailingAnchor constant:0],
[topView.heightAnchor constraintEqualToConstant:h],
[titleLable.widthAnchor constraintEqualToConstant:200],
[titleLable.heightAnchor constraintEqualToConstant:44.0],
[titleLable.topAnchor constraintEqualToAnchor:topView.topAnchor constant:statusbar_h],
[titleLable.centerXAnchor constraintEqualToAnchor: topView.centerXAnchor],
[backBtn.leadingAnchor constraintEqualToAnchor:topView.leadingAnchor constant:0],
[backBtn.widthAnchor constraintEqualToConstant:64],
[backBtn.heightAnchor constraintEqualToAnchor:titleLable.heightAnchor],
[backBtn.centerYAnchor constraintEqualToAnchor:titleLable.centerYAnchor],
[headerLabel.topAnchor constraintEqualToAnchor:headerView.topAnchor constant:hPix(16)],
[headerLabel.leadingAnchor constraintEqualToAnchor:headerView.leadingAnchor constant:wPix(16)],
[headerLabel.trailingAnchor constraintEqualToAnchor:headerView.trailingAnchor constant:wPix(-16)],
[headerLabel.bottomAnchor constraintEqualToAnchor:headerView.bottomAnchor constant:hPix(-16)],
[self.tableView.topAnchor constraintEqualToAnchor:topView.bottomAnchor constant:0],
[self.tableView.leadingAnchor constraintEqualToAnchor:self.view.leadingAnchor constant:0],
[self.tableView.trailingAnchor constraintEqualToAnchor:self.view.trailingAnchor constant:0],
[self.tableView.bottomAnchor constraintEqualToAnchor:self.view.bottomAnchor constant:0]
]];
[headerView setNeedsLayout];
[headerView layoutIfNeeded];
}
#pragma mark - UITableViewDataSource
- (NSInteger)tableView:(UITableView *)tableView numberOfRowsInSection:(NSInteger)section {
return self.dataArray.count;
}
- (UITableViewCell *)tableView:(UITableView *)tableView cellForRowAtIndexPath:(NSIndexPath *)indexPath {
CPSettingTableViewCell *cell = [tableView dequeueReusableCellWithIdentifier:@"cell" forIndexPath:indexPath];
cell.selectionStyle = UITableViewCellSelectionStyleNone;
cell.model = self.dataArray[indexPath.row];
cell.delegate = self;
return cell;
}
#pragma mark - CPAuthChangeDelegate
-(void)onSwitchValueChange:(CPAuthItem*)authItem On:(BOOL)on{
[self updateMiniAppPermission:authItem isAuth:on];
[self.tableView reloadData];
}
- (void)updateMiniAppPermission:(CPAuthItem *)authItem isAuth:(BOOL)isAuth {
id <EMASIAuthService> authService = [EMASPluginEnv.shareInstance.getContainerContext getAuthService];
NSString *userId = self.miniAppInfoDict[@"userId"] ?: @"";
NSString *miniAppId = self.miniAppInfoDict[@"miniAppId"] ?: @"";
if (isAuth) {
BOOL isSuccess = [authService saveAuth:authItem.scope userId:userId miniAppId:miniAppId];
BOOL authed = isSuccess ? isAuth : !isAuth;
authItem.isAuth = authed;
}else {
BOOL isSuccess = [authService revokeAuth:authItem.scope userId:userId miniAppId:miniAppId];
BOOL authed = isSuccess ? isAuth : !isAuth;
authItem.isAuth = authed;
}
}
@end7. Implementation FavoriteViewController
#import "CPComfirmViewController.h"
#import "CPCommonTool.h"
#import <EMASMiniAppService/EMASPluginEnv.h>
#import <EMASMiniAppService/EMASResultCodeConstants.h>
#import <EMASServiceManager/EMASServiceManager.h>
#import <EMASMiniAppApi/EMASMiniAppFavoriteService.h>
@implementation CPCfmViewConfig
@end
@interface CPComfirmViewController()
@property (nonatomic,strong) UIView *maskView;
@property (nonatomic,strong) NSLayoutConstraint *bottomConstraint;
@property (nonatomic,strong) UIButton *infoButton;
@property (nonatomic,strong) UIImageView *icon;
@property (nonatomic,strong) UILabel *appLabel;
@property (nonatomic,strong) UILabel *titleLabel;
@property (nonatomic,strong) UILabel *descLabel;
@property (nonatomic,strong) UIView *container;
@end
@implementation CPComfirmViewController
- (void)viewDidLoad {
[super viewDidLoad];
[self setupUI];
[self loadData];
}
- (void)viewDidAppear:(BOOL)animated {
[super viewDidAppear:animated];
// 强制布局更新
self.bottomConstraint.constant = 0;
// 执行显示动画
[UIView animateWithDuration:0.3 animations:^{
self.maskView.alpha = 1;
[self.view layoutIfNeeded];
}];
}
/*
@"miniAppId": appid,
@"miniAppName": appName,
@"miniAppIcon": iconUrl,
@"miniAppVersion": version,
@"miniAppSlogan": slogan,
@"miniAppDescription": descrip
*/
- (void)setupUI {
self.view.backgroundColor = [UIColor colorWithWhite:0.0 alpha:0.5];
self.maskView.alpha = 0;
UIView* container = [UIView new];
container.backgroundColor = UIColor.whiteColor;
container.layer.cornerRadius = 12;
container.layer.maskedCorners = kCALayerMinXMinYCorner | kCALayerMaxXMinYCorner;
container.translatesAutoresizingMaskIntoConstraints = NO;
self.container = container;
[self.view addSubview:container];
// 感叹号按钮
_infoButton = [UIButton buttonWithType:UIButtonTypeCustom];
[_infoButton setImage:kGetImg(@"miniapp_aboutus") forState:UIControlStateNormal];
_infoButton.translatesAutoresizingMaskIntoConstraints = NO;
[_infoButton addTarget:self action:@selector(moreMiniAppInfo) forControlEvents:UIControlEventTouchUpInside];
[container addSubview:_infoButton];
_infoButton.hidden = YES;
// 图标和应用名布局
UIImageView *icon = [UIImageView new];
icon.image = kGetImg(@"miniapp_default_icon");
icon.translatesAutoresizingMaskIntoConstraints = NO;
[container addSubview:icon];
self.icon = icon;
NSString *iconUrl = self.config.miniAppInfo[@"miniAppIcon"] ?: @"";
if (![iconUrl isEqualToString:@""]) {
[self.icon loadUrl:iconUrl];
}
UILabel *appLabel = [UILabel new];
self.appLabel = appLabel;
NSString *miniAppName = self.config.miniAppInfo[@"miniAppName"] ?: @"Minapp Demo";
[self setAppLabelTxt:miniAppName];
appLabel.font = kFontWithWeight(15, 500);
appLabel.translatesAutoresizingMaskIntoConstraints = NO;
[container addSubview:appLabel];
// 内容容器(改用UIStackView)
UIStackView *contentStack = [[UIStackView alloc] init];
contentStack.axis = UILayoutConstraintAxisVertical;
contentStack.spacing = hPix(16);
contentStack.translatesAutoresizingMaskIntoConstraints = NO;
[container addSubview:contentStack];
// 添加内容元素到stackView
UILabel *titleLabel = [UILabel new];
titleLabel.text = kLocalString(@"miniapp_add_favorite_title");
titleLabel.font = kFont(17);
titleLabel.numberOfLines = 0;
[contentStack addArrangedSubview:titleLabel];
self.titleLabel = titleLabel;
UILabel *descLabel = [UILabel new];
descLabel.text = kLocalString(@"miniapp_add_favorite_info");
descLabel.font = kFont(13);
descLabel.textColor = [UIColor grayColor];
descLabel.numberOfLines = 0;
[contentStack addArrangedSubview:descLabel];
self.descLabel = descLabel;
// 按钮容器
UIView *buttonContainer = [UIView new];
buttonContainer.translatesAutoresizingMaskIntoConstraints = NO;
[container addSubview:buttonContainer];
// 拒绝按钮
UIButton *rejectBtn = [CPCommonTool getThemeLightButton];
[rejectBtn setTitle:kLocalString(@"mini_app_cancel") forState:UIControlStateNormal];
[rejectBtn addTarget:self action:@selector(rejectAction) forControlEvents:UIControlEventTouchUpInside];
[buttonContainer addSubview:rejectBtn];
// 允许按钮
UIButton *allowBtn = [CPCommonTool getThemeDarkButton];
[allowBtn setTitle:kLocalString(@"mini_app_ok") forState:UIControlStateNormal];
[allowBtn addTarget:self action:@selector(allowAction) forControlEvents:UIControlEventTouchUpInside];
[buttonContainer addSubview:allowBtn];
// 约束配置
[NSLayoutConstraint activateConstraints:@[
// 感叹号按钮
[_infoButton.topAnchor constraintEqualToAnchor:container.topAnchor constant:16],
[_infoButton.trailingAnchor constraintEqualToAnchor:container.trailingAnchor constant:-wPix(24)],
[_infoButton.widthAnchor constraintEqualToConstant:24],
[_infoButton.heightAnchor constraintEqualToConstant:24],
// 图标和应用名
[icon.topAnchor constraintEqualToAnchor:container.topAnchor constant:16],
[icon.leadingAnchor constraintEqualToAnchor:container.leadingAnchor constant:wPix(24)],
[icon.widthAnchor constraintEqualToConstant:wPix(24)],
[icon.heightAnchor constraintEqualToConstant:wPix(24)],
[appLabel.centerYAnchor constraintEqualToAnchor:icon.centerYAnchor],
[appLabel.leadingAnchor constraintEqualToAnchor:icon.trailingAnchor constant:wPix(8)],
[appLabel.trailingAnchor constraintEqualToAnchor:_infoButton.leadingAnchor constant:-wPix(8)],
// 内容区域
[contentStack.topAnchor constraintEqualToAnchor:icon.bottomAnchor constant:hPix(32)],
[contentStack.leadingAnchor constraintEqualToAnchor:container.leadingAnchor constant:wPix(24)],
[contentStack.trailingAnchor constraintEqualToAnchor:container.trailingAnchor constant:-wPix(24)],
// 按钮容器
[buttonContainer.topAnchor constraintEqualToAnchor:contentStack.bottomAnchor constant:hPix(20)],
[buttonContainer.bottomAnchor constraintEqualToAnchor:container.bottomAnchor constant:-hPix(34)],
[buttonContainer.leadingAnchor constraintEqualToAnchor:container.leadingAnchor],
[buttonContainer.trailingAnchor constraintEqualToAnchor:container.trailingAnchor],
//[buttonContainer.heightAnchor constraintEqualToConstant:72],
// 按钮布局
[rejectBtn.leadingAnchor constraintEqualToAnchor:buttonContainer.leadingAnchor constant:wPix(33.5)],
[rejectBtn.topAnchor constraintEqualToAnchor:buttonContainer.topAnchor constant:hPix(20)],
[rejectBtn.heightAnchor constraintEqualToConstant:hPix(40)],
[rejectBtn.widthAnchor constraintEqualToAnchor:allowBtn.widthAnchor],
[rejectBtn.bottomAnchor constraintEqualToAnchor:buttonContainer.bottomAnchor constant:-hPix(20)],
[allowBtn.leadingAnchor constraintEqualToAnchor:rejectBtn.trailingAnchor constant:wPix(20)],
[allowBtn.trailingAnchor constraintEqualToAnchor:buttonContainer.trailingAnchor constant:-wPix(33.5)],
[allowBtn.heightAnchor constraintEqualToConstant:hPix(40)],
[allowBtn.topAnchor constraintEqualToAnchor:buttonContainer.topAnchor constant:hPix(20)],
]];
// 动态高度计算
[container setContentHuggingPriority:UILayoutPriorityDefaultHigh forAxis:UILayoutConstraintAxisVertical];
[container setContentCompressionResistancePriority:UILayoutPriorityRequired forAxis:UILayoutConstraintAxisVertical];
}
-(void)setAppLabelTxt:(NSString*)Txt{
self.appLabel.text = [NSString stringWithFormat:@"%@ %@",Txt,kLocalString(@"miniapp_auth_apply_tip")];
}
-(void)loadData{
CPCfmViewConfig* cfn = self.config;
if (kStrExist(cfn.appName)) {
[self setAppLabelTxt:cfn.appName];
}
if (kStrExist(cfn.title)) {
self.titleLabel.text = cfn.title;
}
if (kStrExist(cfn.appIconName)) {
self.icon.image = [CPCommonTool getImageByName:cfn.appIconName];
}
if (kStrExist(cfn.content)) {
self.descLabel.text = cfn.content;
}
UIView* superView = self.view;
// 创建遮罩层
_maskView = self.maskView;
_maskView.backgroundColor = [UIColor colorWithWhite:0 alpha:0.5];
//_maskView.alpha = 0;
[superView insertSubview:_maskView belowSubview:self.container];
// 获取动态高度
[self.view layoutIfNeeded];
// 设置约束(初始位置在屏幕底部下方)
_bottomConstraint = [self.container.bottomAnchor constraintEqualToAnchor:superView.bottomAnchor constant:self.container.bounds.size.height];
[NSLayoutConstraint activateConstraints:@[
[self.container.widthAnchor constraintEqualToAnchor:superView.widthAnchor],
[self.container.leadingAnchor constraintEqualToAnchor:superView.leadingAnchor],
[self.container.trailingAnchor constraintEqualToAnchor:superView.trailingAnchor],
_bottomConstraint
]];
}
#pragma mark -查看小程序信息
- (void)moreMiniAppInfo {
if (self.completionBlock) {
self.completionBlock(@{@"code":EMAS_OPEN_ABOUT});
}
}
- (void)allowAction {
NSString *appId = self.config.miniAppInfo[@"miniAppId"];
if (appId && ![appId isEqualToString:@""]) {
id<EMASMiniAppFavoriteService> favService = [[EMASServiceManager sharedInstance] serviceForProtocol:@"EMASMiniAppFavoriteService"];
if (favService){
[favService addToFavorites:appId completion:^(NSDictionary * _Nonnull result) {
[CPCommonTool showToast:kLocalStringWithValue(@"miniapp_more_favorite_success", @"Added to my favorites")];
}];
}
}
__weak typeof(self) weakSelf = self;
[self dismiss:^{
__strong typeof(weakSelf) strongSelf = weakSelf;
if (strongSelf.completionBlock) {
strongSelf.completionBlock(@{@"code":EMAS_EXIT_MINIAPP});
}
}];
}
- (void)rejectAction {
__weak typeof(self) weakSelf = self;
[self dismiss:^{
__strong typeof(weakSelf) strongSelf = weakSelf;
if (strongSelf.completionBlock) {
strongSelf.completionBlock(@{@"code":EMAS_EXIT_MINIAPP});
}
}];
}
- (void)dismiss:(void(^)(void))completion{
[UIView animateWithDuration:0.3 animations:^{
self.maskView.alpha = 0;
self.container.transform = CGAffineTransformMakeTranslation(0, self.container.frame.size.height);
} completion:^(BOOL finished) {
if (completion) {
completion();
}
}];
}
- (void)dismiss {
[self dismiss:nil];
}
#pragma mark - Getter
-(UIView*)maskView{
if (!_maskView) {
_maskView = [[UIView alloc]initWithFrame:self.view.bounds];
}
return _maskView;
}
@end8. Implementation AboutUsViewController
#import "CPAboutUsViewController.h"
#import "CPCommonTool.h"
#import <EMASMiniAppService/EMASPluginEnv.h>
#import <EMASMiniAppService/EMASResultCodeConstants.h>
@interface CPAboutUsViewController ()
@property (strong, nonatomic) UIView *containerView;
@property (strong, nonatomic) UILabel *titleLabel;
@property (strong, nonatomic) UIButton *backButton;
@property (strong, nonatomic) UIStackView *contentStackView;
@property (strong, nonatomic) NSLayoutConstraint *containerLeftConstraint;
@property (nonatomic, strong) NSArray *dataItems;
@end
@implementation CPAboutUsViewController
- (instancetype)init
{
self = [super init];
if (self) {
self.modalPresentationStyle = UIModalPresentationOverFullScreen;
}
return self;
}
- (void)viewDidLoad {
[super viewDidLoad];
[self setupViews];
[self setupData];
[self.backButton addTarget:self action:@selector(dismissVC) forControlEvents:UIControlEventTouchUpInside];
}
- (void)viewDidAppear:(BOOL)animated {
[super viewDidAppear:animated];
[self animatePresent];
}
- (void)setupViews {
self.view.backgroundColor = [UIColor colorWithWhite:0 alpha:0.5];
// Container View
self.containerView = [[UIView alloc] init];
self.containerView.backgroundColor = UIColor.whiteColor;
self.containerView.layer.cornerRadius = 12;
self.containerView.layer.maskedCorners = kCALayerMinXMinYCorner | kCALayerMaxXMinYCorner;
self.containerView.translatesAutoresizingMaskIntoConstraints = NO;
[self.view addSubview:self.containerView];
// Title Label
self.titleLabel = [[UILabel alloc] init];
self.titleLabel.text = kLocalString(@"miniapp_more_about_us_info");
self.titleLabel.font = kFontWithWeight(15, 500);
self.titleLabel.textAlignment = NSTextAlignmentCenter;
self.titleLabel.translatesAutoresizingMaskIntoConstraints = NO;
[self.containerView addSubview:self.titleLabel];
// Back Button
self.backButton = [UIButton buttonWithType:UIButtonTypeSystem];
[self.backButton setImage:kGetImg(@"miniapp_back") forState:UIControlStateNormal];
self.backButton.tintColor = UIColor.blackColor;
self.backButton.translatesAutoresizingMaskIntoConstraints = NO;
[self.containerView addSubview:self.backButton];
// Content Stack
self.contentStackView = [[UIStackView alloc] init];
self.contentStackView.axis = UILayoutConstraintAxisVertical;
self.contentStackView.spacing = hPix(16);
self.contentStackView.translatesAutoresizingMaskIntoConstraints = NO;
[self.containerView addSubview:self.contentStackView];
// Constraints
self.containerLeftConstraint = [self.containerView.leftAnchor constraintEqualToAnchor:self.view.leftAnchor constant:kScreenWid];
[NSLayoutConstraint activateConstraints:@[
[self.containerView.bottomAnchor constraintEqualToAnchor:self.view.bottomAnchor],
[self.containerView.widthAnchor constraintEqualToAnchor:self.view.widthAnchor],
self.containerLeftConstraint,
[self.titleLabel.topAnchor constraintEqualToAnchor:self.containerView.topAnchor constant:hPix(16)],
[self.titleLabel.centerXAnchor constraintEqualToAnchor:self.containerView.centerXAnchor],
[self.backButton.leadingAnchor constraintEqualToAnchor:self.containerView.leadingAnchor constant:wPix(24)],
[self.backButton.centerYAnchor constraintEqualToAnchor:self.titleLabel.centerYAnchor],
[self.contentStackView.topAnchor constraintEqualToAnchor:self.titleLabel.bottomAnchor constant:wPix(24)],
[self.contentStackView.leadingAnchor constraintEqualToAnchor:self.containerView.leadingAnchor constant:wPix(24)],
[self.contentStackView.trailingAnchor constraintEqualToAnchor:self.containerView.trailingAnchor constant:-wPix(24)],
[self.contentStackView.bottomAnchor constraintEqualToAnchor:self.containerView.bottomAnchor constant:-hPix(34)]
]];
}
- (void)miniAppInfo:(NSDictionary *)info {
if (info[@"miniAppInfo"]) {
info = info[@"miniAppInfo"];
}
NSString *miniAppName = info[@"miniAppName"] ?: @"";
NSString *slogan = info[@"miniAppSlogan"] ?: @"";
NSString *miniAppVersion = info[@"miniAppVersion"] ?: @"";
NSString *description = info[@"miniAppDescription"] ?: @"";
self.dataItems = @[
@{@"title": kLocalString(@"miniapp_about_us_miniapp_name_descrip"), @"content": miniAppName},
@{@"title": kLocalString(@"miniapp_about_us_slogan_descrip"), @"content": slogan},
@{@"title": kLocalString(@"miniapp_about_us_miniapp_version_descrip"), @"content": miniAppVersion},
@{@"title": kLocalString(@"miniapp_about_us_miniapp_descrip"), @"content": description}
];
}
- (void)setupData {
for (NSDictionary *item in self.dataItems) {
UIView *itemView = [self createItemViewWithTitle:item[@"title"] content:item[@"content"]];
[self.contentStackView addArrangedSubview:itemView];
}
}
- (UIView *)createItemViewWithTitle:(NSString *)title content:(NSString *)content {
UIView *container = [[UIView alloc] init];
UILabel *titleLabel = [[UILabel alloc] init];
titleLabel.text = title;
titleLabel.font = kFont(13);
titleLabel.textColor = kColorWithHex(@"#81848F");
titleLabel.translatesAutoresizingMaskIntoConstraints = NO;
[container addSubview:titleLabel];
UILabel *contentLabel = [[UILabel alloc] init];
contentLabel.text = content;
contentLabel.font = kFont(16);
contentLabel.numberOfLines = 0;
contentLabel.translatesAutoresizingMaskIntoConstraints = NO;
[container addSubview:contentLabel];
UIView* line = [UIView new];
line.backgroundColor = kColorWithHex(CP_BACKGROUD_COLOR);
line.translatesAutoresizingMaskIntoConstraints = NO;
[container addSubview:line];
[NSLayoutConstraint activateConstraints:@[
[titleLabel.topAnchor constraintEqualToAnchor:container.topAnchor],
[titleLabel.leadingAnchor constraintEqualToAnchor:container.leadingAnchor],
[titleLabel.trailingAnchor constraintEqualToAnchor:container.trailingAnchor],
[contentLabel.topAnchor constraintEqualToAnchor:titleLabel.bottomAnchor constant:hPix(4)],
[contentLabel.leadingAnchor constraintEqualToAnchor:container.leadingAnchor],
[contentLabel.trailingAnchor constraintEqualToAnchor:container.trailingAnchor],
[contentLabel.bottomAnchor constraintEqualToAnchor:container.bottomAnchor constant: -hPix(16)],
[line.bottomAnchor constraintEqualToAnchor:container.bottomAnchor],
[line.widthAnchor constraintEqualToAnchor:container.widthAnchor],
[line.heightAnchor constraintEqualToConstant:1],
]];
return container;
}
- (void)animatePresent {
self.containerLeftConstraint.constant = 0;
[UIView animateWithDuration:0.3 animations:^{
[self.view layoutIfNeeded];
}];
}
- (void)dismissVC {
self.containerLeftConstraint.constant = kScreenWid;
if (self.navigationController) {
[UIView animateWithDuration:0.3 animations:^{
[self.view layoutIfNeeded];
} completion:^(BOOL finished) {
//[self.navigationController popViewControllerAnimated:YES];
if (self.completionBlock) {
self.completionBlock(@{@"code":EMAS_CANCEL});
}else{
[self.navigationController popViewControllerAnimated:YES];
}
}];
}else{
[UIView animateWithDuration:0.3 animations:^{
[self.view layoutIfNeeded];
} completion:^(BOOL finished) {
//[self dismissViewControllerAnimated:NO completion:nil];
if (self.completionBlock) {
self.completionBlock(@{@"code":EMAS_CANCEL});
}else{
[self dismissViewControllerAnimated:NO completion:nil];
}
}];
}
}
@end
3.1.4 Register plugin
3.1.4.1 In Android
private void initWindVaneMiniApp() {
// 1. config the MiniAppService params
MiniAppInitConfig config = new MiniAppInitConfig.Builder()
.setUseWindVane(true)
.setUseUniApp(false)
.setHost("poc.superapp-intl.com")
.setAppCode("YourAppCode")
.setAccessKey("YourAccessKey")
.setSecretKey("YourSecretKey")
.build();
// 2. create miniAppService object and init it
IMiniAppService miniAppService = new MiniAppService();
miniAppService.initialize(application, config);
...
// 2. register plugin
miniAppService.registerPlugin("CustomUIPlugin", CustomUIPlugin(this));
}3.1.4.2 In iOS
private func configMiniAppContainer() {
// 1. config the MiniAppService params
let miniAppInitConfig = EMASMiniAppInitConfig()
miniAppInitConfig.accessKey = "YourAccessKey";
miniAppInitConfig.secretKey = "YourSecretKey";
miniAppInitConfig.host = "poc.superapp-intl.com";
miniAppInitConfig.appCode = "YourAppCode";
miniAppInitConfig.useUniApp = false
miniAppInitConfig.useWindVane = true
//2. create miniAppService object and init it
let miniAppService = EMASMiniAppServiceImpl();
miniAppService.initialize(miniAppInitConfig)
EMASServiceManager.sharedInstance().registerServiceProtocol("EMASMiniAppService", impClass: "EMASMiniAppServiceImpl", target: miniAppService)
// 3. register plugin
let uiPlugin = EMASClientCustomUIPlugin()
miniAppService.registerPlugin("ClientCustomUIPlugin", plugin: uiPlugin)
}3.2 Flutter scenario
3.2.0 Flutter Interaction flowchart

3.2.1 Import related package
// in build.gradle
implementation "com.aliyun.emas.suite.foundation:mini-app-adapter:1.8.14"
implementation "com.aliyun.emas.suite.foundation:windvane-mini-app:1.8.14"
implementation "com.aliyun.emas.suite.foundation:mini-app-plugin-base:1.8.14"
// in podfile
pod 'EMASMiniAppAdapter', '1.1.4'
pod 'EMASWindVaneMiniApp', '1.2.5'
//if use bluetooth feature please pod WindVaneBluetooth
pod 'WindVaneBluetooth', '1.0.2'
3.2.2 Implement FlutterAuthDialogFragment
For clients who want to use the flutter page to display the pop-up box, they need to implement the FlutterFragment container first
public class FlutterAuthDialogFragment extends FlutterFragment {
private static final String TAG = FlutterAuthDialogFragment.class.getName();
// TODO: Rename parameter arguments, choose names that match
// the fragment initialization parameters, e.g. ARG_ITEM_NUMBER
private static final String ARG_ROUTE = "route";
private static final String ARG_PARAM2 = "param2";
// TODO: Rename and change types of parameters
private String mRoute;
private String mParam2;
private MethodChannel mMethodChannel;
public FlutterAuthDialogFragment(String route) {
mRoute = route;
}
public static FlutterAuthDialogFragment newInstance(String route, String dartEntrypoint) {
FlutterAuthDialogFragment flutterFragment = new FlutterAuthDialogFragment(route);
Bundle args = new Bundle();
args.putString(ARG_FLUTTERVIEW_TRANSPARENCY_MODE, TransparencyMode.transparent.name());
flutterFragment.setArguments(args);
return flutterFragment;
}
@Nullable
@Override
public FlutterEngine provideFlutterEngine(@NonNull Context context) {
FlutterEngine flutterEngine = new FlutterEngine(context);
flutterEngine.getNavigationChannel().setInitialRoute(mRoute);
flutterEngine.getDartExecutor().executeDartEntrypoint(
DartExecutor.DartEntrypoint.createDefault()
);
return flutterEngine;
}
@Override
public void onAttach(@NonNull android.content.Context context) {
super.onAttach(context);
initializeMethodChannel();
}
@Override
public void onCreate(Bundle savedInstanceState) {
super.onCreate(savedInstanceState);
if (getArguments() != null) {
mRoute = getArguments().getString(ARG_ROUTE);
mParam2 = getArguments().getString(ARG_PARAM2);
}
}
private void initializeMethodChannel() {
FlutterEngine flutterEngine = getFlutterEngine();
if (flutterEngine == null) {
Log.e("FlutterFragment", "FlutterEngine 未初始化");
return;
}
mMethodChannel = new MethodChannel(flutterEngine.getDartExecutor().getBinaryMessenger(), "flutter_auth_dialog");
mMethodChannel.setMethodCallHandler(new MethodChannel.MethodCallHandler() {
@Override
public void onMethodCall(@NonNull MethodCall call, @NonNull MethodChannel.Result result) {
IAuthService authService = PluginEnv.getInstance().getContainerContext().getAuthService();
if (FlutterUIPluginConstant.FLUTTER_APPROVAL_AUTH_ACTION.equals(call.method)) {
Log.i(TAG, "approval auth");
Map<String, Object> arguments = (Map<String, Object>)call.arguments;
String permission = (String)arguments.get("permission");
String userId = (String)arguments.get("userId");
String miniAppId = (String)arguments.get("miniAppId");
// Handle approval authorization actions
authService.saveAuth(FlutterAuthDialogFragment.this.getActivity(), permission, userId, miniAppId);
// return 'result' to flutter code
result.success(true);
} else if (FlutterUIPluginConstant.FLUTTER_CHECK_AUTH_ACTION.equals(call.method)) {
Log.i(TAG, "check auth");
Map<String, Object> arguments = (Map<String, Object>)call.arguments;
String permission = (String)arguments.get("permission");
String userId = (String)arguments.get("userId");
String miniAppId = (String)arguments.get("miniAppId");
// Handle check authorization actions
boolean isAuthorized = authService.isAuthorized(FlutterAuthDialogFragment.this.getActivity(), permission, userId, miniAppId);
// return 'result' to flutter code
result.success(isAuthorized);
} else {
result.notImplemented();
}
}
});
}
@Override
public void onDestroy() {
super.onDestroy();
if (mMethodChannel != null) {
mMethodChannel.setMethodCallHandler(null);
}
}
}iOS
import UIKit
import EMASMiniAppService
class EMASAliAuthUIViewController: FlutterViewController {
var messageChannel: FlutterMethodChannel?
var authBlock: (([AnyHashable : Any]) -> Void)?
override func viewDidLoad() {
super.viewDidLoad()
self.view.backgroundColor = UIColor.init(white: 0.0, alpha: 0.5)
//flutter_auth_dialog
}
func setAuthInfo(_ dic: [AnyHashable : Any]) {
self.messageChannel = FlutterMethodChannel(name: "flutter_auth_dialog", binaryMessenger: self.binaryMessenger)
self.messageChannel?.setMethodCallHandler({ [weak self] call, result in
print("------\(call.method)")
if call.method == "flutter_approval_auth_action" {
self?.selectScope(call: call, result: result)
}
})
}
func selectScope(call: FlutterMethodCall, result: FlutterResult) {
guard let arguments = call.arguments as? NSDictionary, let permission = arguments["permission"] as? String else {
self.authBlock?(["code": EMAS_ERROR, "msg": "not get permission"])
result(nil)
return
}
print("------\(arguments)")
self.authBlock?(["code": EMAS_CONFIRM, "msg": "", "data": [permission: true]])
result(nil);
}
}
3.2.3 Implement flutter Auth page
import 'package:flutter/material.dart';
import 'package:fluttertest/windvane.dart';
class AuthListPage extends StatefulWidget {
const AuthListPage({super.key});
@override
State<StatefulWidget> createState() {
return AuthListPageState();
}
}
class AuthListPageState extends State<AuthListPage> {
final List<String> permissionsItem = [
"location",
"album",
"camera",
"bluetooth",
"contacts",
"microphone",
"file",
"call",
"vibrate",
"screen",
];
final List<bool> approvalItem = [
false,
false,
false,
false,
false,
false,
false,
false,
false,
false,
];
@override
Widget build(BuildContext context) {
return SizedBox(
height: 1000,
child: ListView.builder(
itemCount: permissionsItem.length,
itemBuilder: (context, index) {
return ListTile(
title: Text(permissionsItem[index]),
onTap: () {
print("click item:${permissionsItem[index]}");
Map<String, String> args = {
"permission": permissionsItem[index],
"userId": "123",
"miniAppId": "17856810363",
};
// step 7: user apply/refuse auth
WindVaneMiniAppManager.authChannel.invokeMethod(approvalItem[index] ? "flutter_revoke_auth_action" : "flutter_approval_auth_action", args).then((result) {
// step 9: receive auth result
approvalItem[index] = result;
// step 10: refresh page
setState(() {});
});
},
);
},
),
);
}
}
3.2.4 Implement flutter method channel
class WindVaneMiniAppManager {
static const MethodChannel authChannel = const MethodChannel("flutter_auth_dialog");
}3.2.5 Declare flutter page route
class MyApp extends StatelessWidget {
@override
Widget build(BuildContext context) {
return MaterialApp(
title: 'Flutter Demo',
theme: ThemeData(
primarySwatch: Colors.blue,
),
onGenerateRoute: (RouteSettings settings) {
final uri = Uri.parse(settings.name ?? '/');
Map<String, String> params = uri.queryParameters;
String path = uri.path;
// step 1: register flutter auth page rou
if (path == "/ui/auth") {
return MaterialPageRoute(builder: (BuildContext context) {
return AuthListPage();
});
} else if (path == "/ui/more") {
return MaterialPageRoute(builder: (BuildContext context) {
return const MoreDialogPage();
});
} else {
...
}
},
initialRoute: 'home',
builder: EasyLoading.init(),
);
}
}3.2.6 Implement interfaces through plugin
public class FlutterUIPlugin extends BasePlugin implements UIExtension {
public FlutterUIPlugin(Context context) {
super(context);
}
// step 2: UIService call createUserDeviceInfoAuthDialogFragment(...) to create Auth Dialog fragment
@Override
public Fragment createUserDeviceInfoAuthDialogFragment(HashMap<String, Object> params) {
// "/ui/auth" is flutter page route
FlutterFragment fragment = FlutterAuthDialogFragment.newInstance("/ui/auth", params);
return fragment;
}
...
}iOS
import UIKit
import EMASMiniAppService
class EMASAliCustomUIPlugin: EMASBasePlugin, EMASIUIExtension {
func createUserDeviceInfoAuthDialogViewController(_ uiComponentParam: EMASUIComponentParam) -> UIViewController? {
let vc = EMASAliAuthUIViewController()
vc.setAuthInfo(uiComponentParam.params)
vc.authBlock = uiComponentParam.completionBlock
vc.setInitialRoute("/ui/auth")
return vc
}
}3.2.7 Register plugin
private void initWindVaneMiniApp() {
// 1. config the MiniAppService params
MiniAppInitConfig config = new MiniAppInitConfig.Builder()
.setUseWindVane(true)
.setUseUniApp(false)
.setHost("poc.superapp-intl.com")
.setAppCode("YourAppCode")
.setAccessKey("YourAccessKey")
.setSecretKey("YourSecretKey")
.build();
// 2. create miniAppService object and init it
IMiniAppService miniAppService = new MiniAppService();
miniAppService.initialize(application, config);
...
// 2. register plugin
miniAppService.registerPlugin("FlutterUIPlugin", FlutterUIPlugin(this));
}iOS
private func configMiniAppContainer() {
// 1. config the MiniAppService params
let miniAppInitConfig = EMASMiniAppInitConfig()
miniAppInitConfig.accessKey = "YourAccessKey";
miniAppInitConfig.secretKey = "YourSecretKey";
miniAppInitConfig.host = "poc.superapp-intl.com";
miniAppInitConfig.appCode = "YourAppCode";
miniAppInitConfig.useUniApp = false
miniAppInitConfig.useWindVane = true
//2. create miniAppService object and init it
let miniAppService = EMASMiniAppServiceImpl();
miniAppService.initialize(miniAppInitConfig)
EMASServiceManager.sharedInstance().registerServiceProtocol("EMASMiniAppService", impClass: "EMASMiniAppServiceImpl", target: miniAppService)
// 3. register plugin
let aliUIPlugin = EMASAliCustomUIPlugin()
miniAppService.registerPlugin("EMASAliCustomUIPlugin", plugin: aliUIPlugin)
}3.3 Flutter semi transparent page
3.3.1 semi transparent page
|
3.3.2 In the 'main.dart', ensure that the background of the MaterialApp is transparent:
void main() {
runApp(
MaterialApp(
// set transparent background
theme: ThemeData(
scaffoldBackgroundColor: Colors.transparent,
canvasColor: Colors.transparent,
),
onGenerateRoute: (RouteSettings settings) {
final uri = Uri.parse(settings.name ?? '/');
Map<String, String> params = uri.queryParameters;
String path = uri.path;
if (path == "/ui/auth") {
return MaterialPageRoute(builder: (BuildContext context) {
return AuthListPage();
});
} else {
return MaterialPageRoute(builder: (BuildContext context) {
return MyHomePage(title: settings.name.toString());
});
}
},
),
);
}
3.3.3 Semi transparent flutter page demo
class AuthListPage extends StatefulWidget {
const AuthListPage({super.key});
@override
State<StatefulWidget> createState() {
return AuthListPageState();
}
}
class AuthListPageState extends State<AuthListPage> {
final List<String> permissionsItem = [
"location",
"album",
"camera",
"bluetooth",
"contacts",
"microphone",
"file",
"call",
"vibrate",
"screen",
];
final List<bool> approvalItem = [
false,
false,
false,
false,
false,
false,
false,
false,
false,
false,
];
@override
Widget build(BuildContext context) {
return Column(
children: [
Expanded(
child: Container(
// set semi transparent value
color: Colors.black.withOpacity(0.65),
),
),
Column(
crossAxisAlignment: CrossAxisAlignment.start,
children: [
Container(
height: 50,
color: Colors.white,
alignment: Alignment.center,
child: const Text("The Auth List on the semi transparent page"),
),
Container(
height: 300,
color: Colors.white,
child: ListView.builder(
itemCount: permissionsItem.length,
itemBuilder: (context, index) {
return ListTile(
title: Text(permissionsItem[index]),
onTap: () {
print("click item:${permissionsItem[index]}");
Map<String, String> args = {
"permission": permissionsItem[index],
"userId": "123",
"miniAppId": "17856810363",
};
// step 7: user apply/refuse auth
WindVaneMiniAppManager.authChannel.invokeMethod(approvalItem[index] ? "flutter_revoke_auth_action" : "flutter_approval_auth_action", args).then((result) {
// step 9: receive auth result
approvalItem[index] = result;
// step 10: refresh page
setState(() {});
});
},
);
},
),
),
],
),
],
);
}
}3.3.4 Create FlutterFragment and set transparency
3.3.4.1 In Android
public static FlutterAuthDialogFragment newInstance(String route, String dartEntrypoint) {
FlutterAuthDialogFragment flutterFragment = new FlutterAuthDialogFragment(route);
Bundle args = new Bundle();
args.putString(ARG_FLUTTERVIEW_TRANSPARENCY_MODE, TransparencyMode.transparent.name());
flutterFragment.setArguments(args);
return flutterFragment;
}
3.3.4.2 In iOS
override func viewDidLoad() {
super.viewDidLoad()
self.view.backgroundColor = UIColor.init(white: 0.0, alpha: 0.5)
//flutter_auth_dialog
}3.3.5 For more detailed content
please refer to branch "feature/flutter_page_in_native" in flutter_windvane_demo project
4 Common Interfaces
4.1 Auth interface
4.1.1 In Android
4.1.1.1 Auth interface in SDK
public interface IAuthService {
public boolean saveAuth(Context context, String scope, String userId, String miniAppId);
public boolean saveAuthList(Context context, List<String> scopes, String userId, String miniAppId);
public boolean revokeAuth(Context context, String scope, String userId, String miniAppId);
public boolean revokeAuthList(Context context, List<String> scopes, String userId, String miniAppId);
public String queryAuthInfo(Context context, String userId, String miniAppId);
public boolean isAuthorized(Context context, String scope, String userId, String miniAppId);
}4.1.1.2 Use AuthService
IAuthService authService = PluginEnv.getInstance().getContainerContext().getAuthService();
authService.saveAuth(context, scope, userId, miniAppId);
4.1.2 In iOS
4.1.2.1 Auth interface in SDK
@protocol EMASIAuthService <NSObject>
@optional
- (BOOL)saveAuth:(NSString *)scope userId:(NSString *)userId miniAppId:(NSString *)miniAppId;
- (BOOL)saveAuthList:(NSArray<NSString *> *)scopes userId:(NSString *)userId miniAppId:(NSString *)miniAppId;
- (BOOL)revokeAuth:(NSString *)scope userId:(NSString *)userId miniAppId:(NSString *)miniAppId;
- (BOOL)revokeAuthList:(NSArray<NSString *> *)scopes userId:(NSString *)userId miniAppId:(NSString *)miniAppId;
- (NSDictionary *)queryAuthInfo:(NSString *)userId miniAppId:(NSString *)miniAppId;
- (BOOL)isAuthorized:(NSString *)scope userId:(NSString *)userId miniAppId:(NSString *)miniAppId;
@end4.1.2.2 Use AuthService
EMASPluginEnv.shareInstance().getContainerContext().getAuthService().saveAuthList!(scopes, userId: userId, miniAppId: miniAppId)
4.2 UI interfaces
4.2.1 In Android
4.2.1.1 UI interface in SDK
public interface UIExtension {
// Used to create 'More' dialog, refer to ‘figure 1’ in the remarks for example style
public default Fragment createMoreDialogFragment(UIComponentParam uiComponentParam) {
return NoExistFragment.newInstance();
}
// Used to create 'Favorite' dialog, refer to ‘figure 2’ in the remarks for example style
public default Fragment createFavoriteDialogFragment(UIComponentParam uiComponentParam) {
return NoExistFragment.newInstance();
}
// Used to create 'Auth' dialog, refer to ‘figure 3’ in the remarks for example style
public default Fragment createUserDeviceInfoAuthDialogFragment(UIComponentParam uiComponentParam) {
return NoExistFragment.newInstance();
}
// Used to create 'Error' sub page, refer to ‘figure 5’ in the remarks for example style
public default Fragment createErrorPageFragment(UIComponentParam uiComponentParam) {
return NoExistFragment.newInstance();
}
// Used to create 'Slash' sub page, refer to ‘figure 6’ in the remarks for example style
public default Fragment createSplashPageFragment(UIComponentParam uiComponentParam) {
return NoExistFragment.newInstance();
}
// Used to create 'About US' dialog, refer to ‘figure 8’ in the remarks for example style
public default Fragment createAboutUsDialogFragment(UIComponentParam uiComponentParam) {
return NoExistFragment.newInstance();
}
// Used to create 'User Info Auth' sub page, refer to ‘figure 7’ in the remarks for example style
public default Fragment createUserInfoAuthPageFragment(UIComponentParam uiComponentParam) {
return NoExistFragment.newInstance();
}
}public class UIComponentParam {
private UIResultCallBack uiResultCallBack;
private Context context;
private HashMap<String, Object> params;
/**
* uiResultCallBack:The data returned
* data:Data sent out
* **/
public UIComponentParam(UIResultCallBack uiResultCallBack, HashMap<String, Object> data, Context context) {
this.uiResultCallBack = uiResultCallBack;
this.params = data;
this.context = context;
}
public UIResultCallBack getUiResultCallBack() {
return uiResultCallBack;
}
public HashMap<String, Object> getParams() {
return params;
}
public Context getContext() {
return context;
}
}4.2.2 In iOS
@protocol EMASIUIExtension <NSObject>
@optional
// Used to create 'More' dialog, refer to ‘figure 1’ in the remarks for example style
- (nullable UIViewController *)createMoreDialogViewController:(EMASUIComponentParam *)uiComponentParam;
// Used to create 'Favorite' dialog, refer to ‘figure 2’ in the remarks for example style
- (nullable UIViewController *)createFavoriteDialogViewController:(EMASUIComponentParam *)uiComponentParam;
// Used to create 'Auth' dialog, refer to ‘figure 3’ in the remarks for example style
- (nullable UIViewController *)createUserDeviceInfoAuthDialogViewController:(EMASUIComponentParam *)uiComponentParam;
// Used to create 'Error' sub page, refer to ‘figure 5’ in the remarks for example style
- (nullable UIViewController *)createErrorPageViewController:(EMASUIComponentParam *)uiComponentParam;
// Used to create 'Slash' sub page, refer to ‘figure 6’ in the remarks for example style
- (nullable UIViewController *)createSplashPageViewController:(EMASUIComponentParam *)uiComponentParam;
// Used to create 'About US' dialog, refer to ‘figure 8’ in the remarks for example style
- (nullable UIViewController *)createAboutUsDialogViewController:(EMASUIComponentParam *)uiComponentParam;
- (nullable UIViewController *)createSettingsDialogViewController:(EMASUIComponentParam *)uiComponentParam;
@end@interface EMASUIComponentParam : NSObject
@property (nonatomic, strong) NSDictionary * params;
@property (nonatomic, copy) void(^completionBlock)(NSDictionary *resultDict);
@endFOUNDATION_EXPORT NSString * _Nonnull const EMAS_CANCEL;
FOUNDATION_EXPORT NSString * _Nonnull const EMAS_CONFIRM;
FOUNDATION_EXPORT NSString * _Nonnull const EMAS_RESTART_MINIAPP;
FOUNDATION_EXPORT NSString * _Nonnull const EMAS_EXIT_MINIAPP;
FOUNDATION_EXPORT NSString * _Nonnull const EMAS_ERROR;
FOUNDATION_EXPORT NSString * _Nonnull const EMAS_OPEN_ABOUT;
FOUNDATION_EXPORT NSString * _Nonnull const EMAS_OPEN_SETTING;
5 New Default UI in SDK
figure 1 more dialog |
|
figure 2 favorite dialog |
|
figure 3 auth dialog |
|
figure 4 loading dialog |
|
figure 5 error page |
|
figure 6 splash page |
|
figure 7 user info auth page |
|
figure 8 about us dialog |
|
|








