文档中心
全部产品
Search
文档中心
SuperApp
超级 App 业务应用平台
操作指南
应用开放平台(管理员)
平台使用流程
all-products-head
搜索本产品
搜索本产品
全部产品
SuperApp:平台使用流程
文档中心
SuperApp:平台使用流程
更新时间:Jul 17, 2025
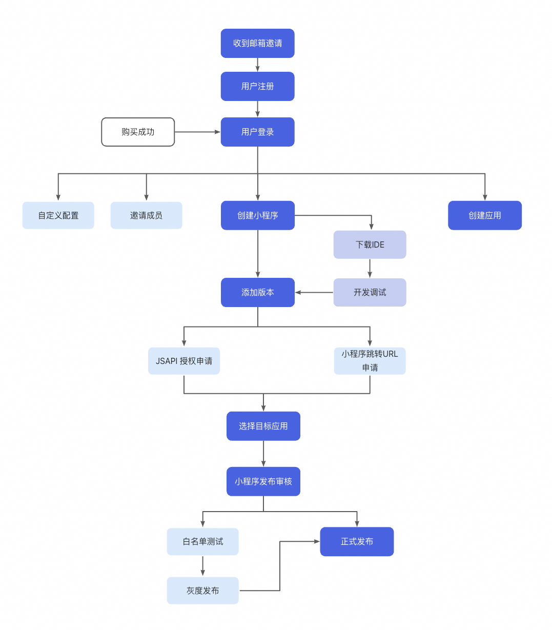
SuperApp 业务应用平台的基本使用流程如图所示,具体参考操作后面详细文案。
谢谢!我们已经收到了您的反馈。