全部产品
Search
文档中心

PolarDB:Tentukan pengurutan ulang join untuk pengoptimal IMCI

更新时间:Jul 03, 2025

Untuk meningkatkan kemampuan Indeks Kolom dalam Memori (IMCI) dalam memproses kueri kompleks, pengoptimal IMCI menggabungkan aturan transformasi dengan statistik setiap kolom dalam tabel guna menghasilkan rencana eksekusi efisien berdasarkan biaya. Topik ini menjelaskan fitur optimasi kueri IMCI.

Cara kerjanya

SQL adalah bahasa kueri deklaratif dan tidak secara spesifik menggambarkan rencana kueri dari pernyataan SQL. Beberapa rencana kueri dapat digunakan untuk mendapatkan hasil yang benar dari pernyataan SQL. Contoh:

SELECT * FROM t0, t1, t2, t3 WHERE t0.a = t1.a AND t1.a = t2.a AND t2.a = t3.a AND t3.b = t1.b;

Untuk pernyataan SQL di atas, Anda bisa mendapatkan hasil kueri yang benar menggunakan dua rencana kueri berikut. 执行方式Rencana A dan Rencana B adalah equivalent query plans. Sebagai kerangka pencarian, pengoptimal kueri mencari rencana kueri yang setara sesuai dengan pernyataan SQL saat ini dengan mentransformasikan satu rencana kueri ke rencana kueri lain yang setara. Misalnya, t1 INNER JOIN t2 dan t2 INNER JOIN t1 adalah rencana kueri yang setara. Pengoptimal kueri dapat mengubah t1 INNER JOIN t2 menjadi t2 INNER JOIN t1 melalui transformasi rencana kueri yang setara. Transformasi oleh pengoptimal ini disebut query transformation rule.

Pengoptimal kueri bekerja sebagai berikut:

  1. Memasukkan rencana kueri awal yang diperoleh dengan menguraikan pernyataan SQL.

  2. Menghasilkan rencana kueri yang setara dari rencana kueri status awal menggunakan aturan transformasi kueri.

  3. Memilih rencana kueri dengan biaya eksekusi terendah dari rencana kueri yang setara dengan menggabungkan statistik dan model biaya, lalu menyerahkannya ke lapisan eksekusi sebagai rencana eksekusi akhir.

Fitur optimasi kueri bergantung pada statistik untuk melakukan estimasi kardinalitas dan perhitungan biaya guna menentukan rencana kueri terbaik. Dalam IMCI, statistik tabel mencakup item-item berikut:

  • Histogram, yang menunjukkan distribusi nilai kolom berbeda dan terutama digunakan untuk memperkirakan rentang nilai pada tabel tunggal serta laju seleksi predikat ekuivalen.

  • Jumlah nilai khusus dalam kolom, yang terutama digunakan untuk memperkirakan jumlah grup dalam Group By, dan juga dapat digunakan untuk membantu memperkirakan laju seleksi predikat ekuivalen.

  • Kendala lainnya, seperti apakah kolom memiliki indeks unik atau apakah kolom memiliki kendala kunci asing dengan kolom lain.

Pengoptimal kueri menghitung biaya setiap operator node dalam rencana kueri berdasarkan item-item berikut:

  • Jumlah total baris yang diproses oleh operator dalam rencana kueri. Statistik dapat digunakan untuk memperkirakan jumlah total baris.

  • Kompleksitas algoritma yang digunakan oleh setiap operator dalam rencana kueri.

Jumlah total baris yang diproses oleh operator dalam rencana kueri adalah parameter fungsi kompleksitas algoritma. Biaya eksekusi seluruh rencana kueri adalah jumlah biaya operator dari semua node. Untuk dua rencana kueri pada gambar sebelumnya, jika hash join digunakan sebagai algoritma eksekusi join, rumus biayanya adalah:

Costjoin=Cardinner+Cardouter

Biaya dari dua rencana eksekusi adalah:

CostA=10000+1+1000+100+10000+10=21111

CostB=10000+1+100+10+1000+10=11121

Biaya eksekusi Rencana B lebih rendah. Oleh karena itu, pengoptimal kueri memilih Rencana B sebagai rencana eksekusi akhir.

Prasyarat

Kluster PolarDB Anda harus menggunakan salah satu versi berikut:

  • Kluster PolarDB for MySQL 8.0.1 dengan versi revisi 8.0.1.1.31 atau lebih baru.

  • Kluster PolarDB for MySQL 8.0.2 dengan versi revisi 8.0.2.2.12 atau lebih baru.

Batasan

Kondisi berikut dapat menyebabkan kesalahan besar dalam estimasi kardinalitas, sehingga menyebabkan pengoptimal memilih rencana kueri suboptimal. Anda dapat menggunakan petunjuk untuk menginstruksikan pengoptimal agar menghasilkan rencana kueri ideal.

  • Untuk kueri yang mengandung predikat, operator perbandingan digunakan untuk menanyakan kolom berbeda dari sebuah tabel. Contoh: t1.c1>t1.c2.

  • Untuk kueri yang mengandung predikat, operator yang digunakan dalam pernyataan kueri tidak dapat menggunakan statistik untuk estimasi. Contoh: t1.c1 MOD 2=1 dan t1.c2 LIKE '%ABC%'.

  • Untuk kueri yang mengandung predikat, pernyataan kueri memiliki ekspresi dan fitur optimasi tidak dapat digunakan untuk perhitungan. Contoh: t1.c1+t1.c3>100.

  • Kolom yang terlibat dalam operator dalam pernyataan kueri tidak memiliki statistik yang tersedia untuk memperkirakan laju seleksi predikat. Contoh: SELECT a, SUM(b) FROM t1 HAVING SUM(b) > 10.

  • Beberapa predikat digabungkan menggunakan operator AND. Contoh: t1.c1>10 AND t1.c3<5.

  • Pernyataan kueri mengandung banyak lapisan bersarang.

  • Pernyataan kueri menggabungkan banyak tabel. Anda dapat mengubah nilai parameter loose_imci_max_enum_join_pairs untuk menentukan jumlah join yang dapat digunakan oleh pengoptimal IMCI.

Parameter

Anda dapat mengonfigurasi parameter yang dijelaskan dalam tabel berikut di konsol PolarDB untuk mengaktifkan dan menggunakan fitur optimasi kueri IMCI. Untuk informasi lebih lanjut tentang cara mengonfigurasi parameter di konsol PolarDB, lihat Konfigurasikan Parameter Kluster dan Node.

Parameter

Deskripsi

loose_imci_optimizer_switch

Menentukan apakah akan mengaktifkan fitur optimasi kueri IMCI. Nilai valid:

  • use_imci_card_est: menentukan apakah akan mengaktifkan fitur estimasi kardinalitas dan perhitungan biaya untuk IMCI. Nilai valid:

    • OFF (default)

    • ON

  • use_imci_join_reorder: menentukan apakah akan mengaktifkan pengurutan ulang join untuk IMCI. Nilai valid:

    • OFF (default)

    • ON

    Catatan

    Jika tabel yang terlibat dalam pernyataan kueri tidak memiliki statistik atau fitur estimasi kardinalitas dan perhitungan biaya tidak diaktifkan untuk IMCI, pengurutan ulang join untuk IMCI tidak diaktifkan meskipun parameter ini diatur ke ON.

loose_imci_auto_update_statistic

Menentukan apakah pengoptimal kueri IMCI mengumpulkan ulang statistik ketika statistik bukan yang terbaru. Nilai valid:

  • ASYNC (default): Pengoptimal kueri IMCI melakukan pengambilan sampel asinkron dan mengumpulkan ulang statistik ketika statistik bukan yang terbaru.

  • SYNC: Pengoptimal kueri IMCI melakukan pengambilan sampel sinkron serta mengumpulkan ulang statistik jika statistik tidak terbaru.

  • OFF: Pengoptimal kueri IMCI tidak mengumpulkan ulang statistik ketika statistik bukan yang terbaru.

loose_imci_max_enum_join_pairs

Jumlah rencana eksekusi yang setara yang dapat diambil oleh pengoptimal kueri IMCI ketika fitur IMCI dan pengurutan ulang join diaktifkan.

Nilai valid: 0 hingga 4294967295. Nilai default: 2000.

Penggunaan

Untuk menggunakan fitur optimasi kueri IMCI, Anda harus terlebih dahulu mengumpulkan statistik berdasarkan kebijakan pengumpulan informasi yang Anda pilih. Setelah informasi dikumpulkan, aktifkan fitur optimasi kueri IMCI dan jalankan pernyataan kueri.

  1. Kumpulkan statistik.

    Anda dapat mengumpulkan statistik berdasarkan kebijakan pengumpulan informasi berikut:

    • Secara berkala jalankan pernyataan ANALYZE TABLE pada database yang berisi tabel tempat fitur optimasi kueri IMCI digunakan untuk membangun statistik terbaru.

    • (Direkomendasikan) Untuk tabel tempat IMCI baru dibuat, jalankan pernyataan ANALYZE TABLE pada node baca saja untuk membangun statistik awal. Kemudian, atur parameter loose_imci_auto_update_statistic ke ASYNC untuk pembaruan statistik otomatis.

  2. Aktifkan fitur optimasi kueri IMCI.

    Anda dapat mengatur parameter loose_imci_optimizer_switch ke ON di konsol PolarDB untuk mengaktifkan fitur optimasi kueri IMCI.

  3. Jalankan pernyataan kueri.

Perbandingan hasil kueri

Contoh berikut menggunakan TPCH-Q8. Pernyataan kueri melibatkan beberapa tabel dan berisi fungsi agregat.

SELECT
  o_year,
  SUM(
    CASE
      WHEN nation = 'BRAZIL' THEN volume
      ELSE 0
    END
  ) / SUM(volume) AS mkt_share
FROM
  (
    SELECT
      EXTRACT(
        year
        FROM
          o_orderdate
      ) AS o_year,
      l_extendedprice * (1 - l_discount) AS volume,
      n2.n_name AS nation
    FROM
      lineitem,
      orders,
      part,
      supplier,
      customer,
      nation n1,
      nation n2,
      region
    WHERE
      p_partkey = l_partkey
      AND s_suppkey = l_suppkey
      AND l_orderkey = o_orderkey
      AND o_custkey = c_custkey
      AND c_nationkey = n1.n_nationkey
      AND n1.n_regionkey = r_regionkey
      AND r_name = 'AMERICA'
      AND s_nationkey = n2.n_nationkey
      AND o_orderdate BETWEEN DATE '1995-01-01'
      AND DATE '1996-12-31'
      AND p_type = 'ECONOMY ANODIZED STEEL'
  ) AS all_nations
GROUP By
  o_year
ORDER BY
  o_year;
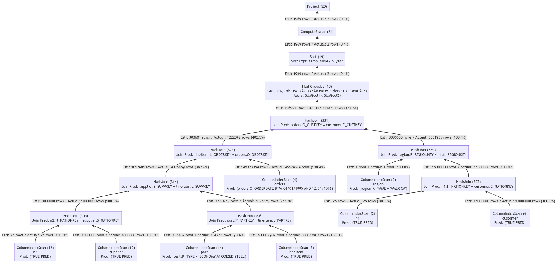
  • Gambar berikut menunjukkan rencana kueri ketika fitur optimasi kueri IMCI dinonaktifkan. 未开启列存索引优化功能Rencana kueri melibatkan beberapa join dan menghasilkan set hasil besar. Ini meningkatkan jumlah baris data yang diproses oleh operator dan biaya pemrosesan serta memperpanjang latensi. Kluster 32-core dan data TPCH SF100 digunakan dalam pengujian. Durasi kueri adalah 7.017 ms.

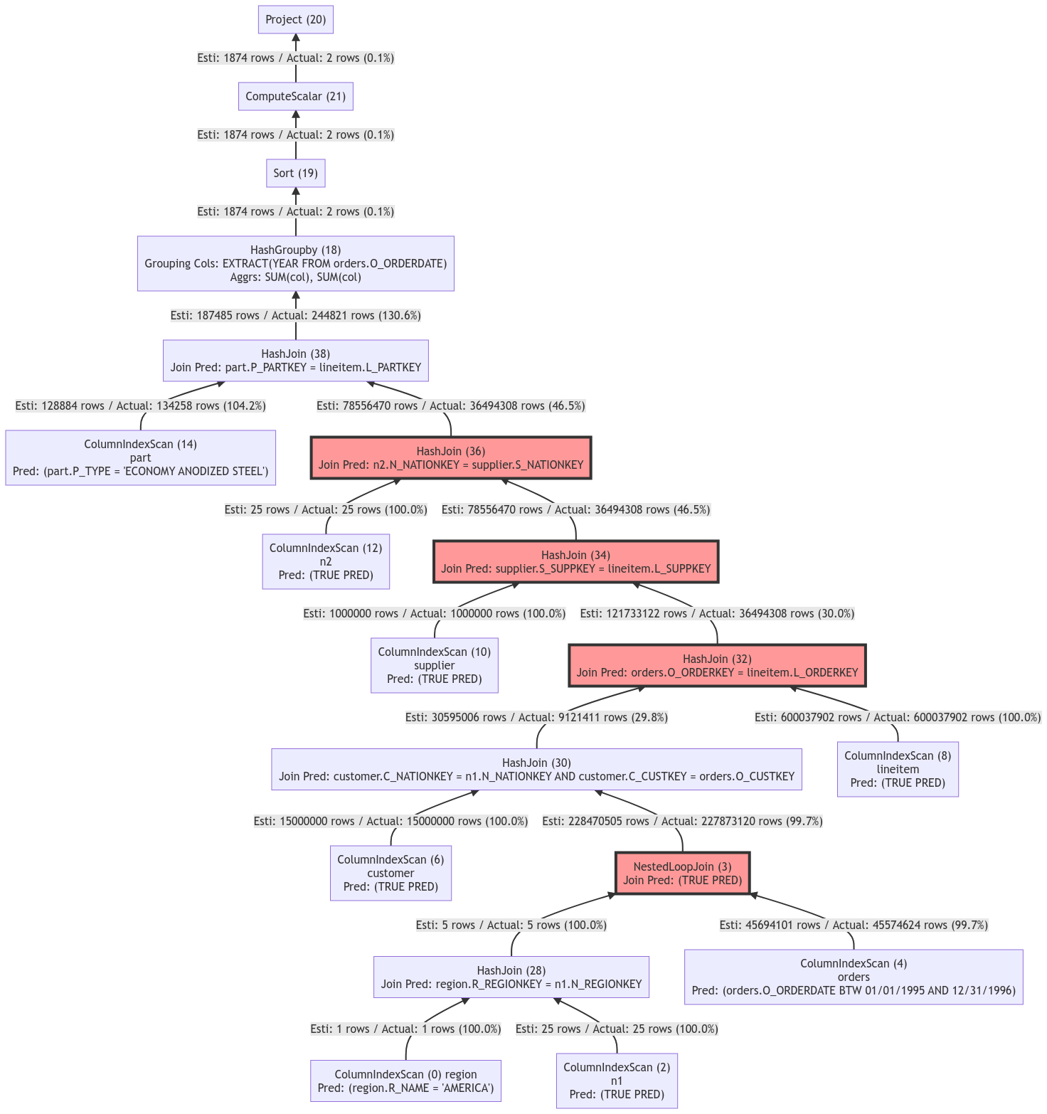
  • Gambar berikut menunjukkan rencana kueri ketika fitur optimasi kueri IMCI diaktifkan. 开启列存索引优化功能Pengoptimal kueri mengurutkan ulang join untuk mengurangi data keluaran hampir semua operator join menjadi jutaan baris. Ini mengurangi biaya pemrosesan untuk operator berikutnya. Kluster 32-core dan data TPCH SF100 digunakan dalam pengujian. Durasi kueri adalah 1.900 ms. Durasi kueri 73% lebih pendek daripada ketika fitur optimasi kueri IMCI dinonaktifkan.