AnalyticDB for PostgreSQL menyediakan fitur manajemen grup sumber daya. Anda dapat mengaitkan grup sumber daya dengan akun database dan mengonfigurasi pengaturan seperti jumlah maksimum transaksi konkuren, utilisasi CPU, dan persentase memori untuk mencapai skalabilitas sumber daya dan meningkatkan kinerja kueri.
Batasan
Untuk AnalyticDB for PostgreSQL V6.0 versi V6.6.1.0 atau lebih baru, atau AnalyticDB for PostgreSQL V7.0 versi V7.0.6.3 atau lebih baru, Anda dapat beralih metode manajemen sumber daya dari manajemen antrian sumber daya ke manajemen grup sumber daya di konsol AnalyticDB for PostgreSQL.
Untuk AnalyticDB for PostgreSQL V6.0 versi sebelum V6.6.1.0 atau AnalyticDB for PostgreSQL V7.0 versi sebelum V7.0.6.3, Anda harus mengirimkan tiket untuk beralih metode manajemen sumber daya.
Untuk informasi tentang cara melihat versi minor instance AnalyticDB for PostgreSQL, lihat Lihat versi minor sebuah instance.
Pengenalan grup sumber daya
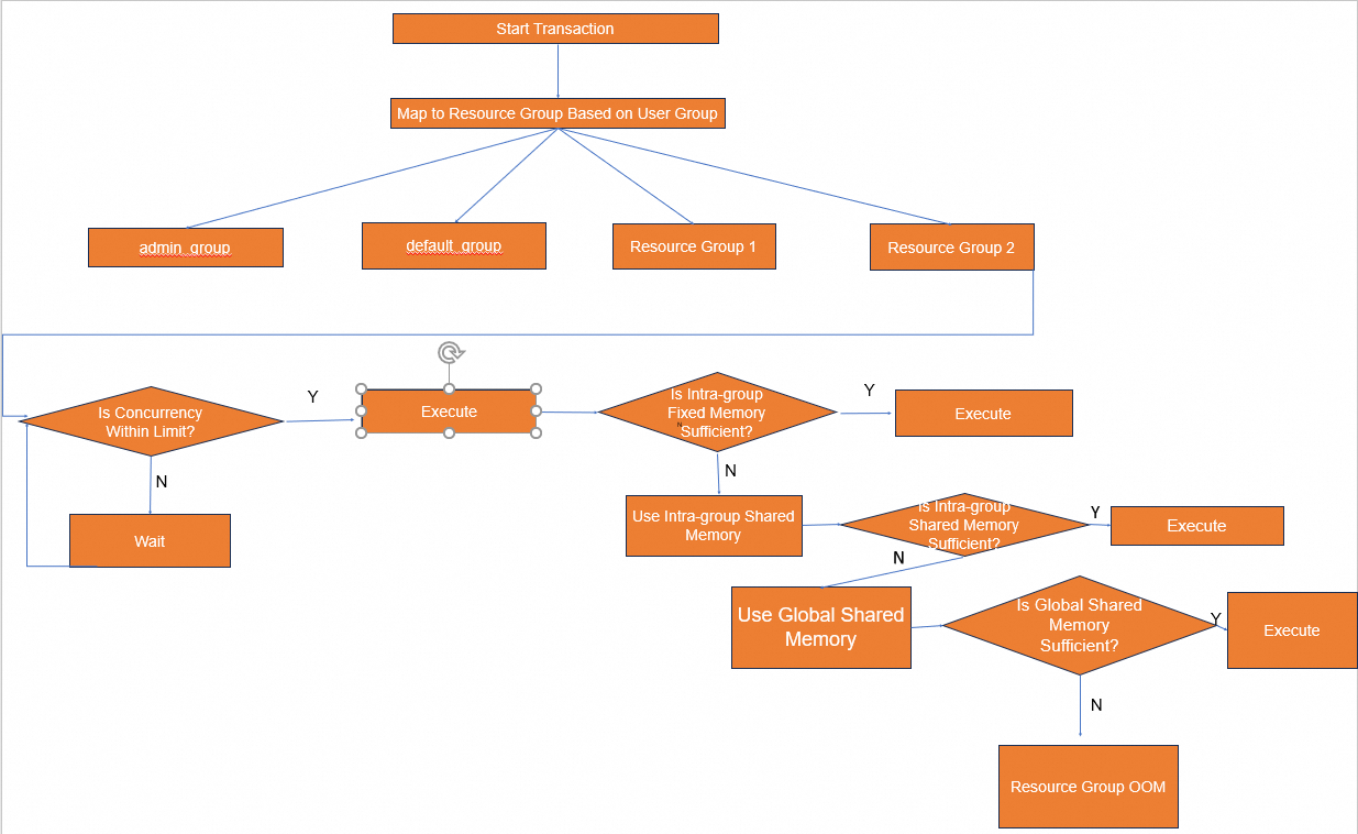
AnalyticDB for PostgreSQL memungkinkan Anda menggunakan grup sumber daya untuk mengelola sumber daya database. Dibandingkan dengan manajemen antrian sumber daya, manajemen grup sumber daya mendukung lebih banyak kategori sumber daya dan pengelolaan yang lebih rinci. Kedua metode tidak dapat digunakan secara bersamaan; aktivasi manajemen grup sumber daya akan menonaktifkan manajemen antrian sumber daya secara otomatis. Untuk informasi lebih lanjut tentang manajemen antrian sumber daya, lihat Gunakan antrian sumber daya untuk manajemen beban kerja.
Saat menggunakan grup sumber daya, Anda dapat mengaitkannya dengan satu atau lebih akun database dan mengonfigurasi pengaturan seperti utilisasi CPU, persentase memori, dan konkurensi. Pernyataan SET, RESET, dan SHOW tidak terpengaruh oleh pengaturan grup sumber daya.
Grup sumber daya AnalyticDB for PostgreSQL V6.0
Tabel berikut menjelaskan parameter kategori sumber daya yang didukung oleh AnalyticDB for PostgreSQL V6.0.
Parameter | Deskripsi | Nilai |
CONCURRENCY | Jumlah maksimum transaksi konkuren atau kueri paralel yang diizinkan untuk sebuah grup sumber daya. | Opsional. Nilai default: 50. Nilai valid: 1 hingga nilai parameter max_connections. Untuk informasi tentang parameter max_connections, lihat Optimasi parameter performa. |
CPU_RATE_LIMIT | Persentase sumber daya CPU yang dapat dialokasikan ke sebuah grup sumber daya ketika beberapa grup sumber daya bersaing untuk sumber daya CPU. | Wajib. Tidak ada nilai default. Nilai valid: 0 hingga 100 Jumlah total nilai untuk semua grup sumber daya tidak boleh melebihi 100. |
MEMORY_LIMIT | Persentase total memori yang dapat dicadangkan untuk sebuah grup sumber daya. Untuk informasi lebih lanjut, lihat bagian "Manajemen memori grup sumber daya V6.0" dari topik ini. | Opsional. Nilai default: 0. Nilai valid: 0 hingga 100 Jumlah total nilai untuk semua grup sumber daya tidak boleh melebihi 100. |
MEMORY_SHARED_QUOTA | Persentase memori bersama terhadap semua memori dalam sebuah grup sumber daya. Untuk informasi lebih lanjut, lihat bagian "Manajemen memori grup sumber daya V6.0" dari topik ini. | Opsional. Nilai default: 80. Nilai valid: 0 hingga 100. |
MEMORY_SPILL_RATIO | Rasio tumpahan memori, yang menentukan persentase memori yang digunakan untuk transaksi sensitif memori. | Opsional. Nilai default: 0. Nilai valid: 0 hingga 100. |
Manajemen memori grup sumber daya V6.0
Sistem mencadangkan sumber daya memori untuk grup sumber daya berdasarkan parameter memory_limit yang Anda tentukan untuk setiap grup sumber daya. Jika jumlah total nilai parameter memory_limit dari semua grup sumber daya kurang dari 100, sistem menyimpan memori yang tersisa yang tidak dicadangkan untuk grup sumber daya ke kolam memori global untuk dibagikan secara FIFO.
Dalam kolam memori setiap grup sumber daya, sistem mengonfigurasi kuota memori tetap dan kuota memori bersama berdasarkan parameter MEMORY_SHARED_QUOTA yang Anda tentukan. Jika Anda menetapkan parameter MEMORY_SHARED_QUOTA menjadi 100 untuk sebuah grup sumber daya, semua memori dalam grup sumber daya dianggap sebagai memori bersama dan dapat digunakan untuk semua pekerjaan. Jika Anda menetapkan parameter MEMORY_SHARED_QUOTA menjadi nilai yang kurang dari 100, sistem membagi memori grup sumber daya menjadi memori tetap dan memori bersama. Memori tetap dialokasikan untuk setiap pekerjaan, dan memori bersama dapat dibagikan oleh semua pekerjaan.

Ketika AnalyticDB for PostgreSQL melakukan manajemen memori pada grup sumber daya, kolam memori sumber daya host dibagi menjadi memori tetap intra-grup, memori bersama intra-grup, dan memori bersama global. Untuk menjalankan kueri, sistem menggunakan memori tetap intra-grup terlebih dahulu. Jika memori tetap intra-grup tidak cukup, sistem mengajukan permintaan untuk memori bersama intra-grup. Jika memori bersama intra-grup tidak cukup, sistem mengajukan permintaan untuk memori bersama global. Jika memori bersama global tidak cukup, sistem mengembalikan kesalahan kehabisan memori (OOM) dan menghentikan kueri.

Jika kueri memenuhi semua kondisi berikut, kueri gagal karena memori tidak mencukupi:
Tidak ada memori bersama intra-grup yang tersedia.
Tidak ada memori bersama global yang tersedia.
Kueri meminta memori tambahan.

Dalam skenario nyata, kami menyarankan Anda menggunakan memori tetap intra-grup untuk mendukung sebagian besar kueri. Dengan cara ini, sejumlah besar kueri dapat dilakukan secara bersamaan selama lonjakan lalu lintas. Jika sejumlah besar memori diperlukan untuk menjalankan kueri, memori bersama yang cukup dapat digunakan.
Manajemen konkurensi grup sumber daya V6.0
Ketika jumlah kueri yang masuk ke sebuah grup sumber daya mencapai nilai parameter CONCURRENCY, kueri baru harus menunggu dalam antrian. Kueri yang antre dikelola secara FIFO.
Jika sebuah kueri harus menunggu karena nilai parameter CONCURRENCY tercapai, kueri tersebut berada dalam keadaan menunggu dan nilai bidang waiting_reason ditampilkan sebagai group ketika Anda memeriksa tampilan pg_stat_activity.
Manajemen CPU grup sumber daya V6.0
AnalyticDB for PostgreSQL memungkinkan Anda mengelola tingkat alokasi CPU untuk grup sumber daya. Sistem mengalokasikan irisan waktu CPU berdasarkan parameter CPU_RATE_LIMIT yang Anda tentukan untuk setiap grup sumber daya. Fitur manajemen grup sumber daya juga mendukung preemption CPU. Jika hanya salah satu dari grup sumber daya yang menjalankan pekerjaan, grup sumber daya tersebut dapat menggunakan semua sumber daya CPU.
Jika dua grup sumber daya sama-sama sibuk, grup sumber daya yang Anda tetapkan parameter CPU_RATE_LIMIT-nya menjadi 40 dapat memperoleh dua kali lipat sumber daya CPU dari grup sumber daya yang Anda tetapkan parameter CPU_RATE_LIMIT-nya menjadi 20.
Jika tidak ada kueri yang dilakukan oleh grup sumber daya yang Anda tetapkan parameter CPU_RATE_LIMIT-nya menjadi 40, grup sumber daya yang Anda tetapkan parameter CPU_RATE_LIMIT-nya menjadi 20 dapat menggunakan hampir semua sumber daya CPU.
Manajemen disk spilling grup sumber daya V6.0
AnalyticDB for PostgreSQL memungkinkan Anda mengelola rasio tumpahan memori untuk grup sumber daya. Ketika AnalyticDB for PostgreSQL mengeksekusi operator intensif memori, sejumlah besar hasil sementara antara mungkin dihasilkan dan ditumpahkan ke disk. Anda dapat memodifikasi parameter MEMORY_SPILL_RATIO untuk meningkatkan atau mengurangi jumlah tumpahan. Parameter MEMORY_SPILL_RATIO hanya berlaku untuk jenis operasi yang menghasilkan sejumlah besar hasil sementara antara.
Jika nilai parameter MEMORY_SPILL_RATIO lebih besar dari 0, rasio tumpahan memori ditentukan oleh parameter MEMORY_SPILL_RATIO. Ketika memori yang digunakan untuk transaksi sensitif memori mencapai nilai ini, data ditumpahkan ke disk.
Jika nilai parameter MEMORY_SPILL_RATIO adalah 0, rasio tumpahan memori ditentukan oleh parameter statement_mem. Untuk informasi lebih lanjut tentang parameter statement_mem, lihat Optimasi parameter performa.
Jika memori tidak cukup untuk memproses beban kerja berat, kurangi nilai parameter MEMORY_SPILL_RATIO untuk grup sumber daya yang terlibat untuk menumpahkan hasil eksekusi operator intensif memori seperti HashAgg, Join, dan Sort ke disk dan mengurangi penggunaan memori. Jika memori cukup untuk memproses beban kerja kecil, tingkatkan nilai parameter MEMORY_SPILL_RATIO untuk grup sumber daya yang terlibat untuk memungkinkan lebih banyak operator dieksekusi di memori dan meningkatkan efisiensi kueri.
Grup sumber daya AnalyticDB for PostgreSQL V7.0
Tabel berikut menjelaskan parameter dari kategori sumber daya yang didukung oleh AnalyticDB for PostgreSQL V7.0.
Parameter | Deskripsi | Nilai |
CONCURRENCY | Jumlah maksimum transaksi konkuren atau kueri paralel yang diizinkan untuk sebuah grup sumber daya. Ketika jumlah kueri yang masuk ke sebuah grup sumber daya mencapai nilai parameter ini, kueri baru harus menunggu dalam antrian. Tidak ada batasan yang diberlakukan pada jumlah maksimum kueri dalam antrian. Kueri yang antre dikelola secara FIFO. | Opsional. Nilai default: 50. Nilai valid: 1 hingga nilai parameter max_connections. Untuk informasi tentang parameter max_connections, lihat Optimasi parameter performa. |
CPU_MAX_PERCENT | Utilisasi CPU maksimum sebuah grup sumber daya. | Wajib. Tidak ada nilai default. Nilai valid: 0 hingga 100 Jumlah total nilai untuk semua grup sumber daya dapat melebihi 100. |
CPU_WEIGHT | Bobot sumber daya CPU yang dapat dialokasikan ke sebuah grup sumber daya. | Opsional. Nilai default: 50. Nilai valid: 0 hingga 500. |
MEMORY_LIMIT | Memori maksimum yang dapat digunakan oleh sebuah grup sumber daya. Nilainya harus berupa bilangan bulat. Satuan: MB. | Opsional. Nilai default: -1, yang menentukan bahwa memori maksimum yang dapat digunakan oleh sebuah kueri adalah nilai parameter statement_mem. Jika Anda menetapkan parameter MEMORY_LIMIT ke nilai selain -1, memori maksimum yang dapat digunakan oleh sebuah kueri adalah hasil dari fungsi MAX(MEMORY_LIMIT/CONCURRENCY, statement_mem). Nilai valid: 0 hingga nilai parameter gp_vmem_protect_limit (keduanya eksklusif). Untuk informasi tentang parameter statement_mem dan gp_vmem_protect_limit, lihat Optimasi parameter performa. |
MIN_COST | Ambang biaya minimum optimizer sebuah grup sumber daya. Jika biaya optimizer lebih rendah dari nilai parameter yang ditentukan untuk sebuah grup sumber daya, optimizer menggunakan sumber daya global alih-alih dibatasi oleh grup sumber daya. | Opsional. Nilai default: 0, yang menentukan bahwa ambang biaya minimum optimizer tidak memberlakukan batasan pada alokasi sumber daya dalam grup sumber daya. Nilai valid: 0 hingga 2147483647. |
Manajemen konkurensi grup sumber daya V7.0
Ketika jumlah kueri yang masuk ke sebuah grup sumber daya mencapai nilai parameter CONCURRENCY, kueri baru harus menunggu dalam antrian. Kueri yang antre dikelola secara FIFO.
Jika sebuah kueri harus menunggu karena nilai parameter CONCURRENCY tercapai, nilai bidang wait_event_type ditampilkan sebagai ResourceGroup ketika Anda memeriksa tampilan pg_stat_activity.
Jika sejumlah besar kueri menunggu dalam sebuah grup sumber daya karena nilai parameter CONCURRENCY tercapai, Anda harus secara tepat meningkatkan kemampuan konkurensi grup sumber daya untuk memastikan performa kueri.
Manajemen memori grup sumber daya V7.0
AnalyticDB for PostgreSQL V7.0 menggunakan parameter MEMORY_LIMIT, statement_mem, dan gp_resgroup_memory_query_fixed_mem untuk mengelola penggunaan memori grup sumber daya.
Jika parameter gp_resgroup_memory_query_fixed_mem diatur ke nilai lebih besar dari 0, memori maksimum yang dapat digunakan oleh sebuah kueri adalah nilai parameter tersebut.
Jika parameter gp_resgroup_memory_query_fixed_mem diatur ke nilai default 0, grup sumber daya menggunakan parameter statement_mem dan MEMORY_LIMIT untuk menentukan memori maksimum yang dapat digunakan oleh sebuah kueri.
Jika parameter MEMORY_LIMIT grup sumber daya diatur ke -1, memori maksimum yang dapat digunakan oleh sebuah kueri dalam grup sumber daya adalah nilai parameter statement_mem.
Jika parameter MEMORY_LIMIT grup sumber daya diatur ke nilai lebih besar dari -1, memori maksimum yang dapat digunakan oleh sebuah kueri dalam grup sumber daya adalah hasil dari fungsi MAX(MEMORY_LIMIT/CONCURRENCY, statement_mem). Sebagai contoh, parameter MEMORY_LIMIT grup sumber daya etl diatur ke 2,0 GB dan parameter CONCURRENCY grup sumber daya diatur ke 5. Secara default, sebuah kueri dapat menggunakan 400 MB memori. Perhatikan skenario berikut:
Jika pengguna etl1 mengirimkan kueri dan menetapkan parameter gp_resgroup_memory_query_fixed_mem tingkat sesi ke 800 MB dan parameter statement_mem ke 900 MB, kueri tersebut dapat menggunakan hingga 800 MB memori.
Jika pengguna etl2 mengirimkan kueri, membiarkan parameter gp_resgroup_memory_query_fixed_mem tingkat sesi kosong, dan menetapkan parameter statement_mem ke 300 MB, kueri tersebut dikirimkan ke sistem dan menempati 400 MB memori karena 300 MB kurang dari memori default sebuah kueri (400 MB).
Jika pengguna etl3 mengirimkan kueri, membiarkan parameter gp_resgroup_memory_query_fixed_mem tingkat sesi kosong, dan menetapkan parameter statement_mem ke 700 MB, kueri tersebut dikirimkan ke sistem dan menempati 700 MB memori karena 700 MB lebih besar dari memori default sebuah kueri (400 MB).
Manajemen CPU grup sumber daya V7.0
AnalyticDB for PostgreSQL V7.0 menggunakan parameter CPU_MAX_PERCENT untuk mengelola utilisasi CPU maksimum setiap grup sumber daya, dan menggunakan parameter CPU_WEIGHT untuk mengelola tingkat alokasi CPU setiap grup sumber daya. Sistem mengalokasikan irisan waktu CPU berdasarkan parameter CPU_WEIGHT setiap grup sumber daya dan memastikan bahwa utilisasi CPU setiap grup sumber daya tidak melebihi nilai parameter CPU_MAX_PERCENT.
Sebagai contoh, parameter CPU_MAX_PERCENT grup sumber daya rg1 diatur ke 30 dan parameter CPU_WEIGHT grup sumber daya rg1 diatur ke 100. Parameter CPU_MAX_PERCENT grup sumber daya rg2 diatur ke 60 dan parameter CPU_WEIGHT grup sumber daya rg2 diatur ke 50.
Jika hanya grup sumber daya rg1 yang memiliki kueri aktif, utilisasi CPU grup sumber daya rg1 dapat mencapai 30%, dan utilisasi CPU grup sumber daya rg2 dapat mencapai 60%.
Jika grup sumber daya rg1 dan rg2 memiliki kueri aktif, sistem mengalokasikan irisan waktu CPU berdasarkan 100:50 hingga utilisasi CPU sebuah grup sumber daya mencapai nilai parameter CPU_MAX_PERCENT grup sumber daya tersebut. Sebagai contoh, ketika utilisasi CPU grup sumber daya rg1 mencapai 30%, sistem secara prioritas mengalokasikan irisan waktu CPU ke grup sumber daya rg2 untuk memastikan bahwa utilisasi CPU grup sumber daya rg1 tidak melebihi 30%.
Aktifkan fitur manajemen grup sumber daya
Aktifkan atau nonaktifkan fitur manajemen grup sumber daya di konsol AnalyticDB for PostgreSQL
Untuk AnalyticDB for PostgreSQL V6.0 versi V6.6.1.0 atau lebih baru, Anda dapat mengaktifkan atau menonaktifkan fitur manajemen grup sumber daya di konsol AnalyticDB for PostgreSQL. Operasi ini beralih metode manajemen sumber daya dari manajemen antrian sumber daya ke manajemen grup sumber daya. Selama pergantian, instance AnalyticDB for PostgreSQL restart dan tidak tersedia selama sekitar 5 menit. Untuk mencegah bisnis Anda terpengaruh, aktifkan atau nonaktifkan fitur manajemen grup sumber daya selama jam sepi. Lakukan langkah-langkah berikut:
- Masuk ke konsol AnalyticDB for PostgreSQL.
- Di pojok kiri atas konsol, pilih wilayah.
- Temukan instance yang ingin Anda kelola dan klik ID instance tersebut.
Di panel navigasi di sebelah kiri, klik Workload Management.
Klik Enable Resource Group Management. Di pesan yang muncul, klik OK.
Aktifkan atau nonaktifkan fitur manajemen grup sumber daya dengan mengirimkan tiket
Untuk AnalyticDB for PostgreSQL V6.0 versi sebelum V6.6.1.0 dan AnalyticDB PostgreSQL V7.0 instance, Anda harus mengirimkan tiket untuk mengaktifkan atau menonaktifkan fitur manajemen grup sumber daya.
Untuk AnalyticDB for PostgreSQL V7.0 instance, Anda hanya dapat menjalankan pernyataan SQL untuk menggunakan grup sumber daya.
Setelah Anda mengaktifkan fitur manajemen grup sumber daya, sistem secara otomatis membuat grup sumber daya bernama default_group. Anda dapat memilih di panel navigasi di sebelah kiri dan klik tab Resource Group Monitoring untuk melihat informasi pemantauan semua grup sumber daya dan metrik CPU serta memori node komputasi.
Buat grup sumber daya
Setelah Anda mengaktifkan fitur manajemen grup sumber daya, Anda dapat membuat grup sumber daya di konsol AnalyticDB for PostgreSQL atau dengan menggunakan sintaksis SQL.
AnalyticDB for PostgreSQL V6.0 menyediakan grup sumber daya
admin_groupuntuk mengelola beban kerja sistem database.Jumlah total utilisasi CPU dan jumlah total persentase memori adalah 100% untuk semua grup sumber daya dalam sebuah AnalyticDB for PostgreSQL V6.0 instance. Sistem mencadangkan 10% dari sumber daya CPU dan 10% memori untuk grup sumber daya
admin_group. Untuk semua grup sumber daya lainnya, termasuk grup sumber daya yang dibuat dan grup sumber dayadefault_group, jumlah total utilisasi CPU dan jumlah total persentase memori tidak boleh melebihi 90%.AnalyticDB for PostgreSQL V7.0 menyediakan tiga grup sumber daya default. Grup sumber daya
admin_groupdansystem_groupdigunakan untuk mengelola beban kerja sistem database, dan grup sumber dayadefault_groupdigunakan oleh pengguna lain.
Prosedur di konsol AnalyticDB for PostgreSQL
Di halaman Workload Management, klik Create Resource Group.
Di bagian Pengaturan Grup Sumber Daya, konfigurasikan parameter dan klik Save. Untuk informasi tentang batasan parameter, lihat bagian "Batasan" dari topik ini.
Sintaksis SQL
CREATE RESOURCE GROUP <group_name> WITH (group_attribute=value [, ... ])Untuk AnalyticDB for PostgreSQL V6.0, parameter group_attribute terdiri dari bidang berikut:
CPU_RATE_LIMIT=integer
MEMORY_LIMIT=integer
[ CONCURRENCY=integer ]
[ MEMORY_SHARED_QUOTA=integer ]
[ MEMORY_SPILL_RATIO=integer ]Untuk AnalyticDB for PostgreSQL V7.0, parameter group_attribute terdiri dari bidang berikut:
CPU_MAX_PERCENT=integer
[CPU_WEIGHT=integer ]
[ CONCURRENCY=integer ]
[ MEMORY_LIMIT=integer ]
[ MIN_COST=integer ]Lihat pengaturan grup sumber daya
Setelah Anda membuat grup sumber daya, Anda dapat melihat pengaturan grup sumber daya di konsol AnalyticDB for PostgreSQL atau dengan menggunakan sintaksis SQL.
Prosedur di konsol AnalyticDB for PostgreSQL
Di bagian Pengaturan Grup Sumber Daya halaman Workload Management, lihat pengaturan semua grup sumber daya dalam instance AnalyticDB for PostgreSQL.
Sintaksis SQL
Jalankan pernyataan SQL berikut untuk memeriksa pengaturan grup sumber daya:
SELECT * FROM gp_toolkit.gp_resgroup_config;Ubah pengaturan grup sumber daya
Anda dapat mengubah pengaturan grup sumber daya di konsol AnalyticDB for PostgreSQL atau dengan menggunakan sintaksis SQL.
Prosedur di konsol AnalyticDB for PostgreSQL
Di halaman Workload Management, klik Edit.
Ubah konkurensi, utilisasi CPU, atau persentase memori grup sumber daya sesuai dengan kebutuhan bisnis Anda dan klik Save.
Sintaksis SQL
Untuk AnalyticDB for PostgreSQL V6.0, Anda hanya dapat menggunakan akun istimewa untuk mengubah pengaturan semua grup sumber daya kecuali grup sumber daya admin_group.
ALTER RESOURCE GROUP <group_name>
SET CONCURRENCY|CPU_RATE_LIMIT|MEMORY_LIMIT|MEMORY_SHARED_QUOTA|MEMORY_SPILL_RATIO <value>;Contoh:
Ubah konkurensi grup sumber daya
testmenjadi 30.ALTER RESOURCE GROUP test SET CONCURRENCY 20;Ubah utilisasi CPU grup sumber daya
test_pg1menjadi 20.ALTER RESOURCE GROUP test_pg1 SET CPU_RATE_LIMIT 20;
Untuk AnalyticDB for PostgreSQL V7.0, Anda hanya dapat menggunakan akun istimewa untuk mengubah pengaturan semua grup sumber daya kecuali grup sumber daya admin_group dan system_group.
ALTER RESOURCE GROUP <group_name>
SET CPU_MAX_PERCENT|CPU_WEIGHT|CONCURRENCY|MEMORY_LIMIT|MIN_COST <value>;Contoh:
Ubah konkurensi grup sumber daya
testmenjadi 30.ALTER RESOURCE GROUP test SET CONCURRENCY 20;Ubah utilisasi CPU maksimum grup sumber daya
test_pg1menjadi 20.ALTER RESOURCE GROUP test_pg1 SET CPU_MAX_PERCENT 20;
Kaitkan grup sumber daya dengan satu atau lebih akun database
Anda dapat mengaitkan grup sumber daya dengan satu atau lebih akun database di konsol AnalyticDB for PostgreSQL atau dengan menggunakan sintaksis SQL. Untuk informasi tentang cara membuat akun database, lihat Buat dan kelola akun database.
Setiap grup sumber daya dapat dikaitkan dengan satu atau lebih akun database, tetapi setiap akun database hanya dapat dikaitkan dengan satu grup sumber daya.
Secara default, akun istimewa dikaitkan dengan grup sumber daya
default_group.Jika akun database tidak dikaitkan dengan grup sumber daya, akun database tersebut dikaitkan dengan grup sumber daya
default_group.
Prosedur di konsol AnalyticDB for PostgreSQL
Di bagian Alokasi Grup Sumber Daya halaman Workload Management, klik ikon
pada kartu grup sumber daya yang ingin Anda kelola.Pilih akun database dari daftar drop-down Role dan klik OK.
Sintaksis SQL
Anda hanya dapat mengaitkan akun database istimewa dengan grup sumber daya. Gunakan salah satu metode berikut untuk mengaitkan grup sumber daya dengan akun database:
Kaitkan grup sumber daya dengan akun database yang sudah ada.
ALTER ROLE <user_name> RESOURCE GROUP <group_name>;Saat Anda membuat akun database, kaitkan grup sumber daya dengan akun database tersebut.
CREATE ROLE <user_name> WITH LOGIN RESOURCE GROUP <group_name>;
Hapus grup sumber daya
Anda dapat menghapus grup sumber daya di konsol AnalyticDB for PostgreSQL atau dengan menggunakan sintaksis SQL.
Prosedur di konsol AnalyticDB for PostgreSQL
Di halaman Workload Management, temukan grup sumber daya yang ingin Anda hapus, klik Delete di kolom Actions, lalu klik OK.
Sintaksis SQL
Anda hanya dapat menggunakan akun istimewa untuk menghapus grup sumber daya.
Versi | Parameter | Dapat Dihapus |
AnalyticDB for PostgreSQL V6.0 |
| Tidak |
| Tidak | |
AnalyticDB for PostgreSQL V7.0 |
| Tidak |
| Tidak | |
| Tidak |
DROP RESOURCE GROUP <group_name>;Permintaan informasi pemantauan grup sumber daya
V6.0
SELECT * FROM gp_toolkit.gp_resgroup_status;Tabel berikut menjelaskan metrik.
Bidang | Deskripsi |
rsgname | Nama grup sumber daya. |
groupid | ID grup sumber daya. |
num_running | Jumlah kueri yang sedang berjalan. |
num_queueing | Jumlah kueri yang sedang antre. |
num_queued | Jumlah total kueri yang telah antre dalam grup sumber daya. |
num_executed | Jumlah total kueri yang telah dieksekusi dalam grup sumber daya. |
total_queue_duration | Total durasi antrian grup sumber daya. Satuan: detik. |
cpu_usage | Utilisasi CPU grup sumber daya pada setiap node komputasi. |
memory_used | Jumlah total memori yang digunakan oleh grup sumber daya. Satuan: MB. |
memory_available | Jumlah total memori yang dapat digunakan oleh grup sumber daya. Satuan: MB. |
memory_quota_used | Jumlah total memori yang digunakan oleh bagian memori tetap grup sumber daya. Satuan: MB. |
memory_quota_available | Jumlah total memori yang dapat digunakan oleh bagian memori tetap grup sumber daya. Satuan: MB. |
memory_quota_granted | Jumlah total memori yang dialokasikan ke bagian memori tetap grup sumber daya. Satuan: MB. |
memory_shared_used | Jumlah total memori yang digunakan oleh bagian memori bersama grup sumber daya. Satuan: MB. |
memory_shared_available | Jumlah total memori yang dapat digunakan oleh bagian memori bersama grup sumber daya. Satuan: MB. |
memory_shared_granted | Jumlah total memori yang dialokasikan ke bagian memori bersama grup sumber daya. Satuan: MB. |
V7.0
Permintaan durasi antrian dan jumlah transaksi yang antre
SELECT * FROM gp_toolkit.gp_resgroup_status;Tabel berikut menjelaskan metrik.
Bidang | Deskripsi |
groupid | ID grup sumber daya. |
groupname | Nama grup sumber daya. |
num_running | Jumlah transaksi yang sedang berjalan dalam grup sumber daya. |
num_queueing | Jumlah transaksi yang sedang antre dalam grup sumber daya. |
num_queued | Jumlah transaksi yang telah antre dalam grup sumber daya. |
num_executed | Jumlah transaksi yang telah dieksekusi dalam grup sumber daya. |
total_queue_duration | Total durasi antrian grup sumber daya. Satuan: detik. |
Permintaan utilisasi CPU dan memori yang digunakan
SELECT * FROM gp_toolkit.gp_resgroup_status_per_host;Tabel berikut menjelaskan metrik.
Bidang | Deskripsi |
groupid | ID grup sumber daya. |
groupname | Nama grup sumber daya. |
hostname | Nama host. |
cpu_usage | Utilisasi CPU. Satuan: %. |
memory_usage | Jumlah total memori yang digunakan oleh grup sumber daya pada node komputasi. Satuan: MB. |
Nonaktifkan fitur manajemen grup sumber daya
Jika Anda ingin beralih metode manajemen sumber daya ke manajemen antrian sumber daya, Anda dapat menonaktifkan fitur manajemen grup sumber daya di konsol AnalyticDB for PostgreSQL. Selama proses penonaktifan, instance AnalyticDB for PostgreSQL akan restart dan tidak tersedia selama sekitar 5 menit. Untuk mencegah bisnis Anda terpengaruh, nonaktifkan fitur manajemen grup sumber daya selama jam sepi. Lakukan langkah-langkah berikut:
Masuk ke konsol AnalyticDB for PostgreSQL.
Di pojok kiri atas konsol, pilih wilayah.
Temukan instance yang ingin Anda kelola dan klik ID instance tersebut.
Di panel navigasi di sebelah kiri, klik Workload Management. Di halaman yang muncul, klik Disable Resource Group Management.