詳細
デプロイメント管理ページでは、インスタンストポロジを表示し、特定の操作を実行してオンラインで構成を変更できます。

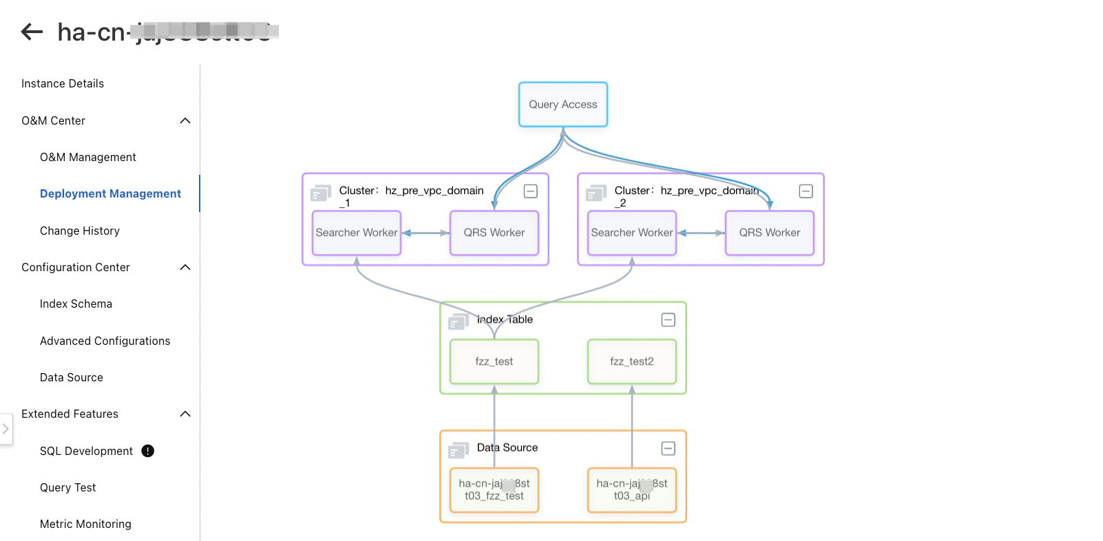
トポロジ
トポロジは、次の3つの層の情報が表示されます。
データソース:構成した各データソースの名前が表示されます。

インデックステーブル:参照されるすべてのインデックステーブルが表示されます。

クラスター:インスタンスに作成されたすべてのクラスターが表示されます。

クエリ結果検索 (QRS) ワーカー構成の変更
QRS ワーカーのブロックをクリックして、データレプリカの数と QRS ワーカーの最小サービス率を変更します。

注:
構成が変更されると、新しい構成がすぐに有効になります。
Searcher ワーカー構成の変更
Searcher ワーカーのブロックをクリックして、Searcher ワーカーのオンライン構成とオンラインテーブル構成を変更します。

構成が変更されると、新しい構成がすぐに有効になります。
インデックステーブルの有効化または無効化
新しいインデックステーブルが構成された場合、またはインデックステーブルが無効になっている場合は、インデックステーブルのブロックをクリックして、インデックステーブルを有効または無効にすることができます。

インデックステーブルが無効になると、オンラインエンジンはインデックステーブルのデータにアクセスできなくなります。無効にするインデックステーブルにクエリトラフィックがないことを確認し、慎重に操作してください。
クラスターのマウントまたはアンマウント
クラスターを追加する場合、またはクラスターを削除する場合は、クラスターのボックスをクリックして、新しいクラスターをマウントするか、削除するクラスターをアンマウントします。

クラスターがマウントされると、オンライントラフィックはすぐにクラスターに割り当てられます。クラスター構成が正しいことを確認し、慎重に操作してください。
クラスターがアンマウントされると、オンライントラフィックはクラスターに割り当てられなくなります。クラスターにオンライントラフィックがないことを確認し、慎重に操作してください。
使用上の注意
QRS ワーカーまたは Searcher ワーカーのデータシャードの数は表示されるのみで、変更することはできません。
オンラインインデックステーブルを無効にした後、できるだけ早くインデックススキーマからインデックステーブルを削除してください。そうしないと、クラスターでエラーが報告されます。
クラスターをアンマウントした後、クラスターを外部検索に使用することはできません。この操作を実行する前に、クラスターにトラフィックがルーティングされていないことを確認してください。
QRS ワーカーと Searcher ワーカーで構成されるデータソース、インデックステーブル、およびクラスターは、オンラインで有効になっているかどうかに関係なく、またクラスターがマウントされているかどうかに関係なく、デプロイメント管理に表示されます。