Private DNS adalah layanan baru dari Alibaba Cloud DNS PrivateZone. Private DNS menyediakan layanan Domain Name System (DNS) lengkap untuk intranet perusahaan, terutama dalam virtual private cloud (VPC) milik Alibaba Cloud. Layanan ini mencakup empat modul utama: modul otoritatif bawaan, modul cache, modul forward, dan modul rekursi. Modul-modul ini mendukung resolusi DNS, percepatan resolusi DNS intranet, definisi zona otoritatif bawaan, penerusan permintaan DNS ke pusat data cloud dan lokal, serta analisis log trafik resolusi intranet untuk berbagai klien di VPC, seperti Instance Elastic Compute Service (ECS) dan instance kontainer elastis.
Mulai 30 April 2025 (UTC+8), zona yang dibuat oleh pengguna baru PrivateZone secara default adalah zona akselerasi.
Pada 30 April 2026 (UTC+8), semua zona otoritatif bawaan di zona reguler akan dialihkan ke zona akselerasi. Hal ini dapat meningkatkan permintaan DNS dan biaya terkait. Kami menyarankan Anda mengurangi pembatasan permintaan DNS yang dimulai oleh Instance ECS untuk menghindari peningkatan permintaan DNS ketika cache lokal tidak tersedia.
Ikhtisar
Alibaba Cloud DNS menggunakan perangkat lunak DNS mandiri di pusat data global untuk menyediakan layanan resolusi DNS lengkap di VPC. Layanan ini disebut Private DNS dan mencakup fitur-fitur berikut:
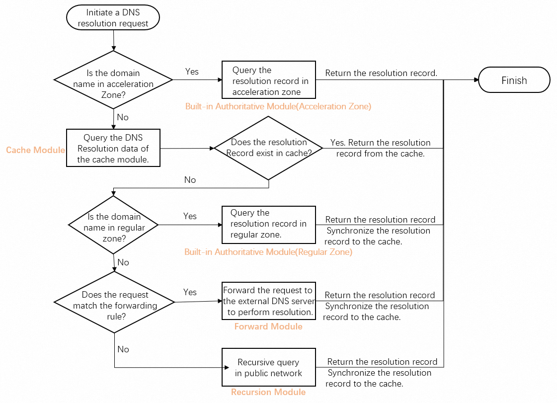
Modul otoritatif bawaan (sebelumnya Alibaba Cloud DNS PrivateZone)
Modul otoritatif bawaan adalah komponen resolusi DNS otoritatif untuk intranet perusahaan (Alibaba Cloud VPC). Modul ini memungkinkan Anda membuat zona otoritatif bawaan yang dipetakan ke alamat IP, yang hanya berlaku di VPC Anda. Anda dapat mengelola sumber daya Alibaba Cloud seperti Instance ECS, Instance Server Load Balancer (SLB), dan Instance Object Storage Service (OSS) di VPC menggunakan catatan DNS dari zona otoritatif bawaan ini. Zona ini tidak dapat diakses oleh klien di luar VPC. Selain itu, Anda dapat menghubungkan VPC ke pusat data lokal melalui sirkuit Express Connect atau gateway VPN, sehingga pusat data dan VPC dapat saling mengakses melalui zona otoritatif bawaan.
Modul otoritatif bawaan memiliki dua lokasi logis: modul akselerasi dan modul reguler. Zona yang ditambahkan ke modul akselerasi dan modul reguler disebut zona akselerasi dan zona reguler. Zona privat yang dibuat di Alibaba Cloud DNS PrivateZone ditambahkan ke modul reguler. Resolusi DNS untuk zona akselerasi memiliki latensi terendah karena modul akselerasi berada paling dekat dengan sumber permintaan DNS, dan catatan DNS zona akselerasi disimpan di memori berkecepatan tinggi server DNS. Oleh karena itu, zona yang memerlukan latensi rendah dan stabilitas tinggi cocok menjadi zona akselerasi. Zona akselerasi mendukung resolusi DNS berdasarkan jalur yang ditentukan pengguna dan resolusi DNS berbasis bobot, sedangkan zona reguler tidak mendukung fitur-fitur ini.
Modul cache
Modul cache digunakan untuk mempercepat resolusi DNS di VPC. Catatan DNS untuk semua nama domain di VPC disimpan di memori cache berkecepatan tinggi server DNS, sehingga sistem dapat dengan cepat memperoleh catatan DNS saat nama domain tersebut diselesaikan lagi. Periode penyimpanan cache catatan DNS dipengaruhi oleh time-to-live (TTL). Setelah TTL berakhir, catatan DNS yang di-cache menjadi tidak valid. Anda dapat mengaktifkan fitur retensi cache untuk menyimpan catatan DNS beberapa nama domain penting di server DNS dalam waktu lama. Setelah TTL berakhir, server DNS merespons permintaan DNS untuk nama domain tersebut dan kemudian memperbarui catatan DNS. Fitur ini mempercepat resolusi DNS untuk nama domain penting di VPC dan menghindari pengecualian yang disebabkan oleh kegagalan resolusi DNS melalui Internet, seperti kegagalan server DNS otoritatif Internet. Untuk informasi lebih lanjut, lihat Modul cache.
Modul forward (sebelumnya fitur Resolver dari Alibaba Cloud DNS PrivateZone)
Modul forward meneruskan permintaan DNS untuk zona tertentu di VPC ke sistem DNS eksternal berdasarkan aturan penerusan yang dikonfigurasi dan titik akhir keluar. Ini cocok untuk resolusi DNS dalam skenario hybrid cloud dan antara cloud dan lokal. Untuk informasi lebih lanjut, lihat Modul forward.
Modul rekursi
Modul rekursi secara rekursif meneruskan permintaan DNS dari berbagai klien seperti Instance ECS di VPC ke Internet. Modul ini disediakan secara gratis di VPC, namun tanpa jaminan service level agreement (SLA). Jika ingin menggunakan server DNS vendor lain untuk resolusi DNS, Anda dapat mengubah salah satu alamat IP (100.100.2.136 atau 100.100.2.138) dari server DNS default untuk Instance ECS. Dalam hal ini, Instance ECS tidak dapat menggunakan layanan Private DNS yang disediakan oleh Alibaba Cloud DNS.
Alamat layanan
Alamat layanan adalah alamat server DNS dari Private DNS. Anda dapat mengonfigurasi alamat server DNS untuk klien di cloud seperti Instance ECS dan instance kontainer elastis, serta untuk klien di jaringan lokal seperti host dan server DNS. Secara default, alamat server DNS Private DNS yang dialokasikan oleh sistem adalah 100.100.2.136 dan 100.100.2.138. Server DNS menyediakan layanan DNS untuk semua VPC di semua wilayah menggunakan metode Anycast. Jika ingin menggunakan alamat IP privat di VPC untuk menyediakan layanan resolusi DNS intranet, Anda dapat membuat titik akhir masuk untuk menentukan alamat server DNS kustom Private DNS. Ini menyelesaikan masalah bahwa alamat server DNS yang dialokasikan sistem (100.100.2.136 dan 100.100.2.138) mungkin identik dengan alamat IP di jaringan lokal. Untuk informasi lebih lanjut, lihat Alamat layanan.
Analisis trafik
Private DNS menyediakan layanan analisis visual end-to-end untuk permintaan DNS. Layanan ini memungkinkan Anda mengamati seluruh proses resolusi DNS, termasuk penerimaan permintaan DNS, penerjemahan dari nama domain menjadi alamat IP, dan pengembalian hasil resolusi DNS. Fitur ini menganalisis data dari berbagai aspek, seperti latensi resolusi DNS, jumlah permintaan DNS, laju pencocokan cache, nama domain populer, dan sumber permintaan DNS populer. Ini memberikan referensi untuk mengoptimalkan pengaturan resolusi DNS.
Aturan Private DNS hanya berlaku untuk permintaan DNS yang dimulai oleh klien yang alamat server DNS-nya dialokasikan oleh sistem (100.100.2.136 dan 100.100.2.138) atau alamat IP kustom di VPC menggunakan modul alamat layanan. Jika Anda mengubah alamat server DNS Instance ECS ke alamat IP lain, aturan Private DNS tidak berlaku untuk Instance ECS tersebut.
Aturan prioritas resolusi
Di VPC, setelah server DNS menerima permintaan DNS, server akan menyelesaikan nama domain sesuai dengan aturan prioritas yang diilustrasikan pada gambar berikut.
