Topik ini membantu Anda memulai dengan ApsaraMQ for Kafka.
Proses
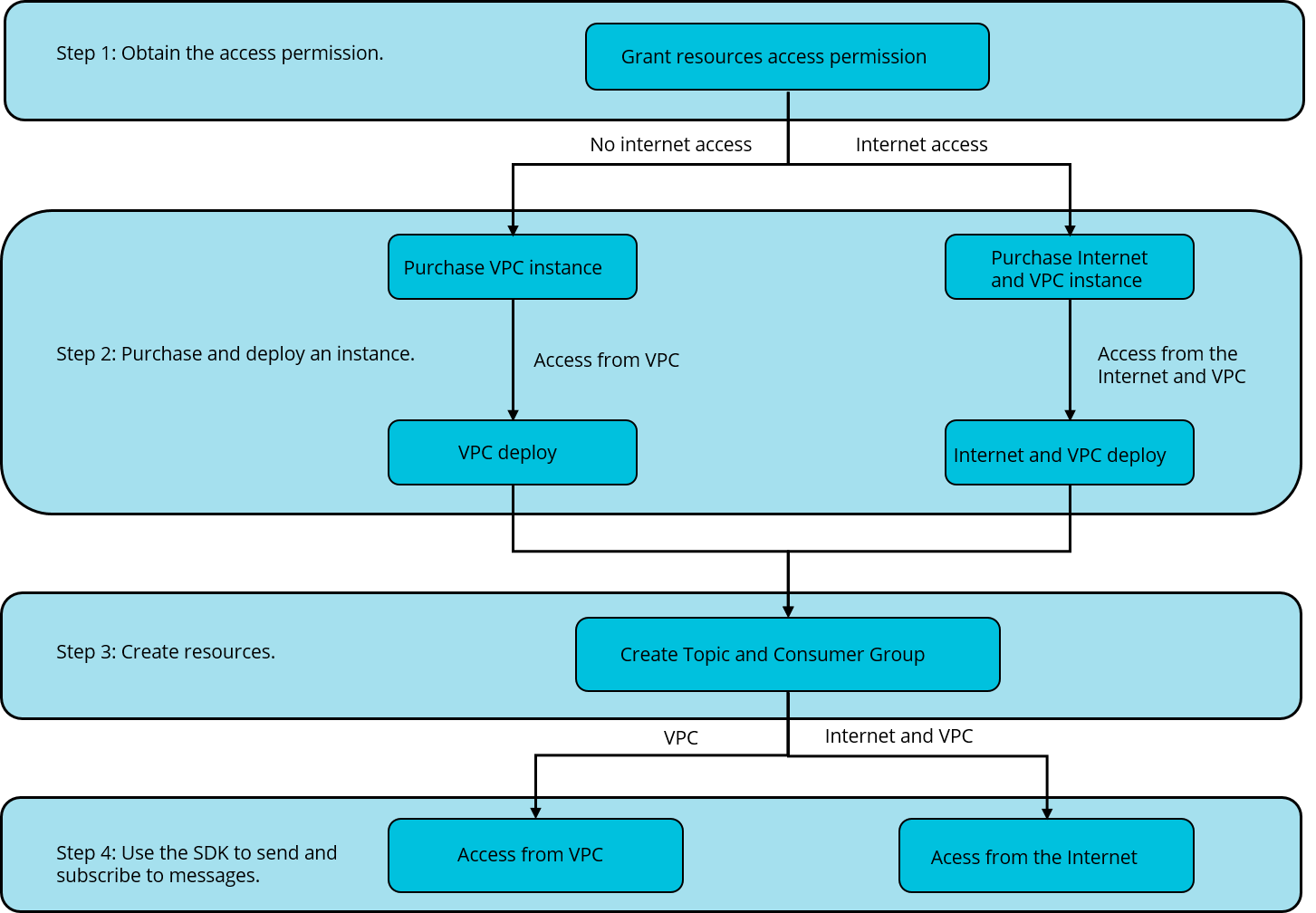
Prosedur panduan cepat berbeda tergantung pada jenis jaringan. Untuk informasi lebih lanjut, lihat Panduan Cepat untuk ApsaraMQ for Kafka.
Gambar 1. Panduan Cepat untuk ApsaraMQ for Kafka
Prosedur
Ikuti langkah-langkah berikut untuk menggunakan ApsaraMQ for Kafka:
Langkah 2: Beli dan Deploy Instance.
Langkah 4: Gunakan SDK untuk Mengirim dan Berlangganan Pesan.