The qtAnalytics native plug-in encapsulates the Quick Tracking APP statistics SDK to implement the Quick Tracking statistics feature, including statistics on app data such as startup times, events, and pages.
How to use qtAnalytics native plug-ins
1. Before use, you must apply for an account from QuickTracking and create an application to obtain the appkey and receiving domain name.
Quick Tracking Official Website Integration Process Reference
2. Configure the config.xml file. After the configuration is complete, you must compile the file in the cloud to take effect. The configuration method is as follows:
Name: qtAnalytics
Parameters: ios_appkey, ios_channel, android_appkey, android_channel, primaryDomain, and standbyDomain
Configuration example:
<feature name="qtAnalytics">
<param name="ios_appkey" value="YOUR_IOS_APP_KEY"/>
<param name="ios_channel" value="YOUR_IOS_CHANNEL"/>
<param name="android_appkey" value="YOUR_ANDROID_APP_KEY"/>
<param name="android_channel" value="YOUR_ANDROID_CHANNEL"/>
<param name="primaryDomain" value="YOUR_primaryDomain"/>
<param name="standbyDomain" value="YOUR_standbyDomain"/>
</feature>
Field Description:
ios_appkey: the key of the iOS app.
ios_channel: the ID of the iOS channel.
android_appkey: the key of the Android app.
android_channel: the Android channel number.
primaryDomain: data tracking primary endpoint.
standbyDomain: data tracking sub-endpoint.
Native plug-in API
Initialization API
init
Parameter
Parameter | Required | Description | Default value | Remarks | |
logEnabled | Boolean | Control the output of [Quick Tracking] LOG | false | Before the app is officially launched, disable SDK running and debugging logs. Avoid irrelevant log output. | |
callback(ret, err) | ret | JSON object | { status:true // Boolean type; whether the SDK is initialized successfully } | N/A |
|
err | JSON object | { msg: 'error information' // string type; error message } | N/A | ||
Sample code
var qtAnalytics = api.require('qtAnalytics');
qtAnalytics.init(
{logEnabled:true},
function(ret, err) {
if (ret.status) {
api.alert({
msg: JSON.stringify(ret)
})
} else {
api.alert({
msg: JSON.stringify(err)
})
}
}
);Availability
iOS system, Android system
1.0.0 and later available
Disable tracking
disableSDK
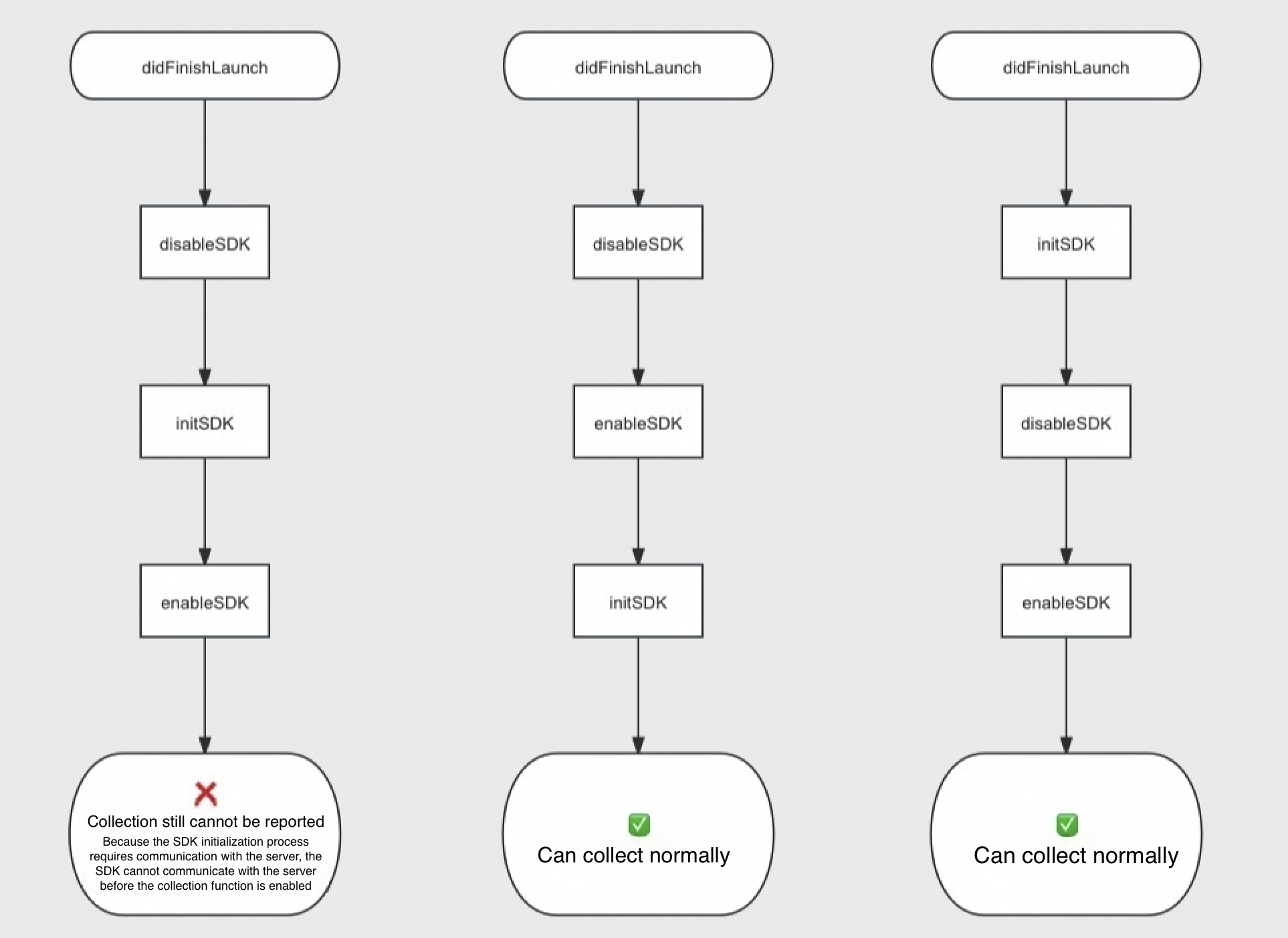
Considering the privacy policy operation process control on the app side, the sdk does not have additional cache status control for the on and off identification, that is, if you want to disable the SDK function after this cold start and want to disable tracking every cold start, you need to actively call the disableSDK API function for business research and development.
the ios sdk can be initialized only once within the EDAS application lifecycle, and the initialization scenario depends on the communication between the network and the server. therefore, when you call the sdk to disable or enable the feature, take note of the following scenarios:

Sample code
var qtAnalytics = api.require('qtAnalytics');
qtAnalytics.disableSDK();Availability
iOS system, Android system
1.0.0 and later available
Enable the SDK
enableSDK
Sample code
var qtAnalytics = api.require('qtAnalytics');
qtAnalytics.enableSDK();Availability
iOS system, Android system
1.0.0 and later available
Path Settings
resetStorePath
Check whether you have used the Umeng+ SDK. If you have used the SDK, change the SDK file path.
Change the SDK file path mode:
You have already integrated the Umeng+ SDK. Now you need to integrate the QT SDK: Add [QTConfigure resetStorePath] to the front of all codes of QT and Umeng + (at least earlier than the receiving domain name);
The QT SDK has been integrated. Now you need to integrate the Umeng+ SDK: Add [UMConfigure resetStorePath] to the front of all codes of QT and Umeng+ (at least earlier than the data tracking endpoint);
If is not called based on the preceding logic, Umeng+ SDK and QT SDK use the same storage path, resulting in log confusion. The specific logic is: which SDK initialization method is called first, reset the file path of another SDK, for example, call [QTConfigure resetStorePath] for the first initialized Umeng+ SDK; If it is the first initialized QT SDK, you need to call [UMConfigure resetStorePath];
Note: If you reset the path of the QT SDK, the key values of the feature information store that are actively set for the SDK, such as the user account and application version, will change. If you need to use these fields for business processing, we recommend that you reset these fields. We recommend that you configure these fields when you integrate the QT SDK for the first time to avoid data loss.
Sample code
var qtAnalytics = api.require('qtAnalytics');
qtAnalytics.resetStorePath();Availability
iOS system, Android system
1.0.0 and later available
Custom Android Device Identifier
setAndroidDeviceInfo
The SDK implements the default device identifier tracking. This default implementation class tracks the following identifiers by default.
Device identification or device information | tracking method | Remarks |
AndroidID | String getAndroidID(Context context) | Android ID |
Serial | String getSerial() | Android phone device serial number |
IMEI | String getImei(Context context) | IMEI |
IMSI | String getImsi(Context context) | IMSI |
WiFiMac | String getWifiMac(Context context) | WiFiMac |
OAID | String getOaid(Context context) | Advertising ID (Domestic) |
GAID | String getGaid(Context context) | Google Ads ID |
MCCMNC | String getMCCMNC(Context context) | MCC: Mobile Country Code MNC: mobile network number Return value: the result of concatenating MCC and MNC values. MCC is a 3-bit integer and MNC is a 2-bit integer. Example: 46011 |
If the developer wants to control the tracking of certain device identifiers in the preceding table, for example, the IMEI field and the Serial field are not tracked, and the OAID tracking method is implemented by the developer. You can customize these fields.
Note
If you do not customize the parameter, the system tracks the data by using the Quick Tracking SDK.
Before calling the SDK initialization function, call the setAndroidDeviceInfo setting function
If you do not need to control the device identifier tracking, you do not need to call the
Parameters
Parameter | Type |
AndroidID | String |
Serial | String |
IMEI | String |
IMSI | String |
WiFiMac | String |
OAID | String |
GAID | String |
MCCMNC | String |
Sample code
var qtAnalytics = api.require('qtAnalytics');
qtAnalytics.setAndroidDeviceInfo({
IMEI:null,
Serial:null,
OAID:"custom_oaid"
});
qtAnalytics.init(
{logEnabled:true},
function(ret, err) {
if (ret.status) {
api.alert({
msg: JSON.stringify(ret)
})
} else {
api.alert({
msg: JSON.stringify(err)
})
}
}
);Availability
Android
1.0.0 and later available
customize idfa
customSetIdfa
Custom settings idfa, return without tracking''
Parameter | Type | Description |
idfa | String | Apple Advertising Logo |
Note: Please carefully decide whether to implement the corresponding method. Once you choose to implement the tracking method yourself, you will take over the tracking of this device identifier, and the SDK will not try to track this device identifier again. The fewer device identifiers that can be tracked by the SDK, the greater the negative impact on the accuracy and stability of statistical data.
Sample code
var qtAnalytics = api.require('qtAnalytics');
qtAnalytics.customSetIdfa({
idfa: ''
});Availability
Troubleshooting in iOS
1.0.0 and later available
custom idfv
customSetIdfv
Custom settings idfv, return without tracking ''
Parameter | Type | Description |
idfv | String | Application-level identification |
Note: Please carefully decide whether to implement the corresponding method. Once you choose to implement the tracking method yourself, you will take over the tracking of this device identifier, and the SDK will not try to track this device identifier again. The fewer device identifiers that can be tracked by the SDK, the greater the negative impact on the accuracy and stability of statistical data.
Sample code
var qtAnalytics = api.require('qtAnalytics');
qtAnalytics.customSetIdfv({
idfv: ''
});Availability
Troubleshooting in iOS
1.0.0 and later available
Custom openUdid
customSetOpenUdid
Custom setting openUdid, return without tracking ''
Parameter | Type | Description |
openUdid | String | openUdid |
Note: Please carefully decide whether to implement the corresponding method. Once you choose to implement the tracking method yourself, you will take over the tracking of this device identifier, and the SDK will not try to track this device identifier again. The fewer device identifiers that can be tracked by the SDK, the greater the negative impact on the accuracy and stability of statistical data.
Sample code
var qtAnalytics = api.require('qtAnalytics');
qtAnalytics.customSetOpenUdid({
openUdid: ''
});Availability
Troubleshooting in iOS
1.0.0 and later available
Custom utdid
customSetUtdid
The custom setting utdid, return without tracking ''
Parameter | Type | Description |
utdid | String | Taobao utdid. If you have integrated the Taobao utdid SDK,QuickTracking tracks |
Note: Please carefully decide whether to implement the corresponding method. Once you choose to implement the tracking method yourself, you will take over the tracking of this device identifier, and the SDK will not try to track this device identifier again. The fewer device identifiers that can be tracked by the SDK, the greater the negative impact on the accuracy and stability of statistical data.
Sample code
var qtAnalytics = api.require('qtAnalytics');
qtAnalytics.customSetUtdid({
utdid: ''
});Availability
Troubleshooting in iOS
1.0.0 and later available
Custom mcc
customSetMcc
Custom settings mcc, return without tracking ''
Parameter | Type | Description |
mcc | String | Mobile Signal Country Code |
Note: Please carefully decide whether to implement the corresponding method. Once you choose to implement the tracking method yourself, you will take over the tracking of this device identifier, and the SDK will not try to track this device identifier again. The fewer device identifiers that can be tracked by the SDK, the greater the negative impact on the accuracy and stability of statistical data.
Sample code
var qtAnalytics = api.require('qtAnalytics');
qtAnalytics.customSetMcc({
mcc: ''
});Availability
Troubleshooting in iOS
1.0.0 and later available
custom mnc
customSetMnc
Custom settings mnc, return without tracking ''
Parameter | Type | Description |
mnc | String | cellular data network number |
Note: Please carefully decide whether to implement the corresponding method. Once you choose to implement the tracking method yourself, you will take over the tracking of this device identifier, and the SDK will not try to track this device identifier again. The fewer device identifiers that can be tracked by the SDK, the greater the negative impact on the accuracy and stability of statistical data.
Sample code
var qtAnalytics = api.require('qtAnalytics');
qtAnalytics.customSetMnc({
mnc: ''
});Availability
Troubleshooting in iOS
1.0.0 and later available
Custom Device ID
setCustomDeviceId
Parameter | Type | Description |
deviceId | String | The SDK supports custom UMIDs. If you want to use custom UMIDs, you must set the setCustomDeviceId API to a valid value (not empty) before initialization (that is, before init). |
Note
Therefore, the function takes effect when umid is not obtained. If umid already exists on the local computer, it is invalid after setting. If you have obtained the umid locally, you can verify this feature by uninstalling and reloading it.
Sample code
var qtAnalytics = api.require('qtAnalytics');
qtAnalytics.setCustomDeviceId({
deviceId: 'xxxxxx'
});Availability
iOS system, Android system
1.0.0 and later available
Obtain the device ID
getUMIDString
Sample code
var qtAnalytics = api.require('qtAnalytics');
var umidStr = qtAnalytics.getUMIDString();Availability
iOS system, Android system
1.0.0 and later available
Log on to the client
Users are counted based on the device. To count the accounts of an application, call the following API operation:
onProfileSignIn
Parameter | Type | Description |
userId | String | The ID of the user account. The value must be less than 64 bytes in length. |
Note: The account ID is stored in the local storage. The account ID becomes invalid only when the application is uninstalled, the application data is cleared, or the following logon API is called. Otherwise, each event will carry the account ID.
Sample code
var qtAnalytics = api.require('qtAnalytics');
qtAnalytics.onProfileSignIn({userId:"custom_userId"});Availability
iOS system, Android system
1.0.0 and later available
Logout
You must call this operation when you log off the account. After you call this operation, no account-related content is sent.
onProfileSignOff
Sample code
var qtAnalytics = api.require('qtAnalytics');
qtAnalytics.onProfileSignOff()Availability
iOS system, Android system
1.0.0 and later available
Configure user properties
Before you report user attributes, you must set userId to report the user account. Otherwise, Quick Tracking does not perform correlation calculation on user attributes. After confirming the account ID of the reporting user, the API for reporting user attributes is:
setUserProfile
Parameter | Type | Description |
properties | json format | User key-value pairs |
Sample code
var qtAnalytics = api.require('qtAnalytics');
qtAnalytics.setUserProfile({
properties:{
sex:"girl", // The gender.
age:"8"// Age
}
});Availability
iOS system, Android system
1.0.0 and later available
Register Global Attributes
After global attributes are registered, all subsequent events will automatically include these attributes; and these attributes and attribute values are stored in the cache and cleared after the APP exits. When analyzing data, you can view and filter based on this property.
registerGlobalProperties
Parameter | Type | Description |
properties | json format | Global property key-value pairs |
Sample code
var qtAnalytics = api.require('qtAnalytics');
var param = {properties:{a:"1",b:"2"}};
qtAnalytics.registerGlobalProperties(param);// The current globalproperty is a:1 and b:2
var param = {properties:{b:"3",c:"4"}};
qtAnalytics.registerGlobalProperties(param);// The current globalproperty is a:1, b:3, and c:4 Availability
iOS system, Android system
1.0.0 and later available
Delete a global attribute
unregisterGlobalProperty
Parameter | Type | Description |
propertyName | String | Only supports uppercase and lowercase letters, numbers and underscores! |
Sample code
var qtAnalytics = api.require('qtAnalytics');
var param = {propertyName:"lnch_Source"};
qtAnalytics.unregisterGlobalProperty(param);Availability
iOS system, Android system
1.0.0 and later available
Obtain a global attribute based on a key
getGlobalProperty
Parameter | Type | Description |
propertyName | String | Only supports uppercase and lowercase letters, numbers and underscores! |
Sample code
var qtAnalytics = api.require('qtAnalytics');
var param = {propertyName:"lnch_Source"};
var gp = qtAnalytics.getGlobalProperty(param);Availability
iOS system, Android system
1.0.0 and later available
Obtain all global attributes
getGlobalProperties
Description: returns a string that contains all global attributes and their corresponding attribute values, representing global attributes-attribute values in K-V key-value pairs. Separate multiple key-value pairs with commas (,). The outer layer of the data is braces. For example:{"id":"SA1375","userName":"Mike","account_type":"vip", "MemberLevel":"Level1"}
Sample code
var qtAnalytics = api.require('qtAnalytics');
var allgp = qtAnalytics.getGlobalProperties();Availability
iOS system, Android system
1.0.0 and later available
Clear all global attributes
clearGlobalProperties
Sample code
var qtAnalytics = api.require('qtAnalytics');
qtAnalytics.clearGlobalProperties();Availability
iOS system, Android system
1.0.0 and later available
Manual tracking on the page
Developers who want to track and track statistics on page paths and page stay duration. You can call the onPageStart or onPageEnd operation to manually tracking.
Note:
The onPageStart SDK records page entry information. The onPageStart SDK does not report events. The onPageEnd SDK only reports page browsing events when you call the onPageEnd SDK.
onPageStart and onPageEnd must be called in pairs, and the pageName of the value passed must be the same. If onPageEnd is not used or the pageName of the value passed by onPageEnd is inconsistent with that of onPageStart, the information recorded in onPageStart does not take effect.
onPageStart
Parameter | Type | Description |
pageName | String | The name of the custom page. |
Sample code
var qtAnalytics = api.require('qtAnalytics');
qtAnalytics.onPageStart({pageName:"MainScreen"});Availability
iOS system, Android system
1.0.0 and later available
Manual tracking on the page ends
onPageEnd
Parameter | Type | Description |
pageName | String | The name of the custom page. |
Sample code
var qtAnalytics = api.require('qtAnalytics');
qtAnalytics.onPageEnd({pageName:"MainScreen"});Availability
iOS system, Android system
1.0.0 and later available
Upload page properties
Supports attaching custom properties to the current page.
setPageProperty
Parameter | Type | Description |
pageName | String | The name of the custom page. |
properties | json format | Custom properties of the page |
Sample code
var qtAnalytics = api.require('qtAnalytics');
qtAnalytics.onPageStart({pageName:"MainScreen"});
qtAnalytics.setPageProperty({
pageName:"MainScreen",
properties:{
home_param_1:"value11" // Set the properties of the current page.
}
});Availability
iOS system, Android system
1.0.0 and later available
Attach a custom property to the next page
You must call the onPageStart operation before the onPageStart operation on the next page.
setNextPageProperty
Parameter | Type | Description |
properties | json format | Pass the business parameters to the next page. |
Sample code
var qtAnalytics = api.require('qtAnalytics');
qtAnalytics.setNextPageProperty({
properties: {
nextPageProperty: "secondPageProperty"
}
});Availability
iOS system, Android system
1.0.0 and later available
Event tracking point
Custom events can be used to track user behavior and record the specific details of behavior occurrence.
onEventObject
Parameter | Type | Description |
eventId | String | is the ID of the event for the current statistics. |
pageName | String | Page encoding at the time of the event |
properties | json format | The custom property of the event. |
Sample code
var qtAnalytics = api.require('qtAnalytics');
qtAnalytics.onEventObject({
eventId:"play_music",
pageName:"MainScreen",
properties:{
music_type:"popular", // Custom parameter: Music type. Value: Popular
singer:"JJ", // Singer: (Junjie Lin) JJ
Song_name:"A_Thousand_Years_Later", // song title: one thousand years later
Song_price: 100 // price:100 yuan
}
});Availability
iOS system, Android system
1.0.0 and later available
Kill process protection method
If you call a method such as kill or exit to kill a process, you must call onKillProcess to save statistics.
onKillProcess
Sample code
var qtAnalytics = api.require('qtAnalytics');
qtAnalytics.onKillProcess();Availability
Android
1.0.0 and later available
Usage notes
The YonBuilder platform does not provide the openURL API. Therefore, the tracking verification feature cannot be used for iOS. You can use the real-time log verification feature to perform a test. For more information about how to obtain a device ID, see Obtain Device ID.
YonBuilder does not support the auto-tracking feature.
YonBuilder does not support the sharing fission feature.